LEMON Manuals: Even more car manuals for everyone: 1960-2025
Home >> Dodge and Ram >> 2015 >> Journey R/T, AWD >> Repair and Diagnosis >> Restraints >> Restraints Control Systems >> (Electronic Pedestrian Protection (EPP) Module - Electrical Diagnostics) >> DTC Troubleshooting >> B277A-49- Left SAFING Pedestrian Protection Satellite Sensor-Internal Electronic Failure >> Notes
April 5, 2026: LEMON Manuals is launched! Read the announcement.

B277A-49- Left SAFING Pedestrian Protection Satellite Sensor-Internal Electronic Failure: Notes

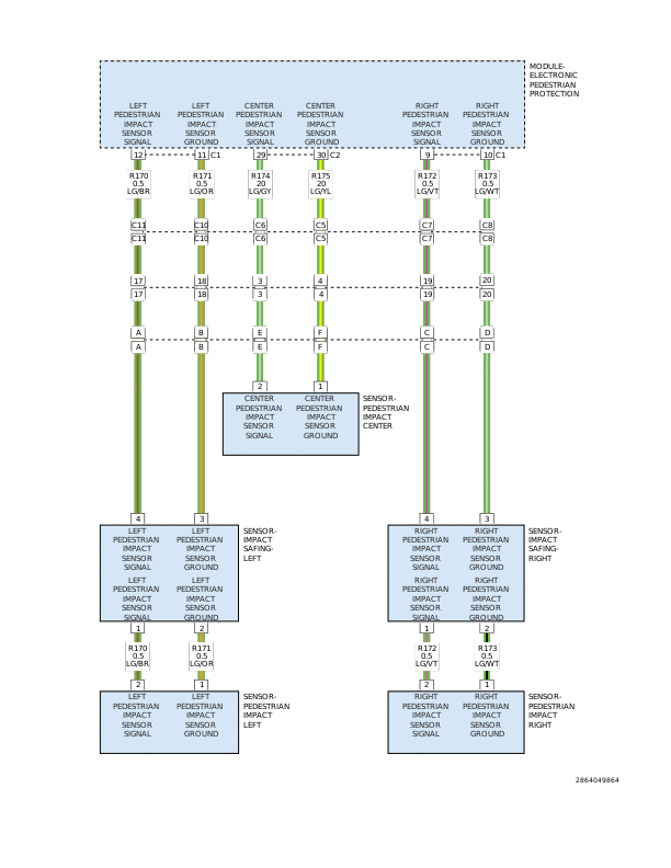
For a complete wiring diagram, refer to appropriate SYSTEM WIRING DIAGRAMS article  .

Fig 1: NO CONTENT
GC0168140Courtesy of CHRYSLER GROUP, LLC