LEMON Manuals: Even more car manuals for everyone: 1960-2025
Home >> Dodge and Ram >> 2017 >> Challenger SXT Plus >> Repair and Diagnosis (Single Page) >> Accessories & Equipment >> Communication Devices >> Body Control Module (BCM) - DTCS B1830-11 To U1433-24 >> DTC Troubleshooting >> U0264-00-Lost Communication With Camera Module-Rear >> Notes
April 5, 2026: LEMON Manuals is launched! Read the announcement.

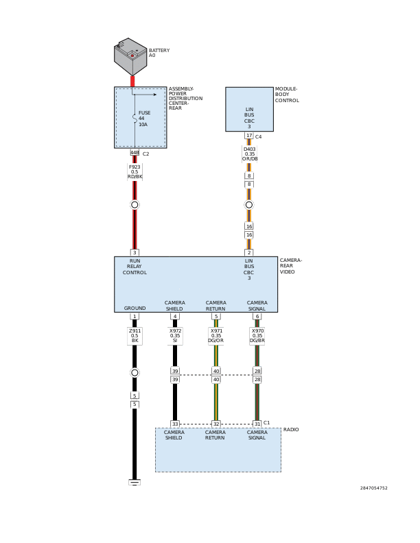
U0264-00-Lost Communication With Camera Module-Rear: Notes

GC0168690Courtesy of CHRYSLER GROUP, LLC