LEMON Manuals: Even more car manuals for everyone: 1960-2025
Home >> Dodge and Ram >> 2017 >> Durango SXT, AWD >> Repair and Diagnosis (Single Page) >> Accessories & Equipment >> Communication Devices >> Communication - Non-DTC Based Diagnostics >> Diagnosis And Testing >> No Response From Acc (Adaptive Cruise Control) Module >> Notes
April 5, 2026: LEMON Manuals is launched! Read the announcement.

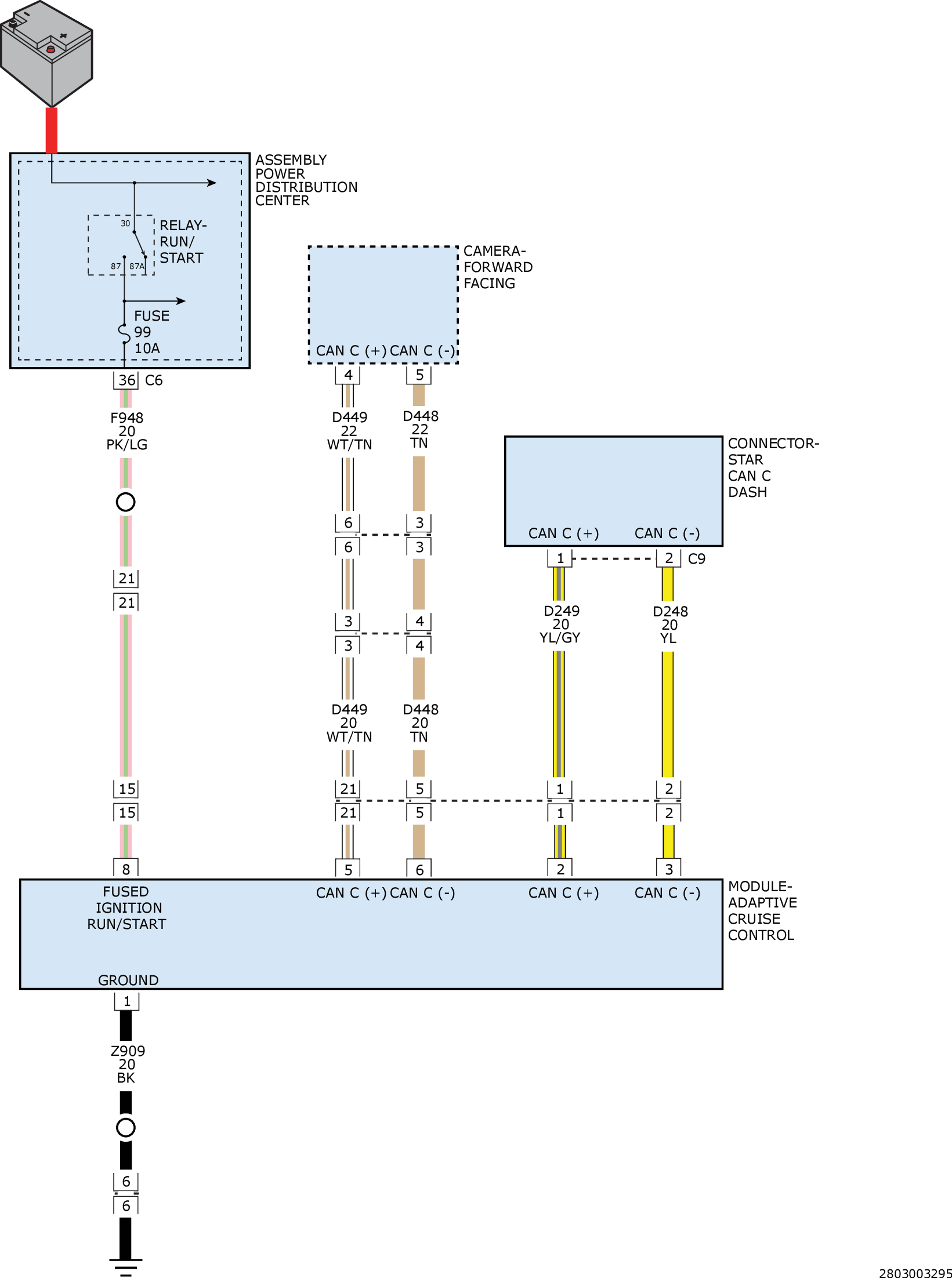
No Response From Acc (Adaptive Cruise Control) Module: Notes

GC0160909Courtesy of CHRYSLER GROUP, LLC