LEMON Manuals: Even more car manuals for everyone: 1960-2025
Home >> Ford >> 1989 >> Thunderbird V6-232 3.8L SC >> Repair and Diagnosis >> Powertrain Management >> Ignition System >> Testing and Inspection >> Diagnostic Trouble Code Tests and Associated Procedures >> Code 14 (Continuous Memory)
April 5, 2026: LEMON Manuals is launched! Read the announcement.

Code 14 (Continuous Memory)

***THIS ARTICLE INCLUDES UPDATES MADE BY TSB #89-5A-13, DATED MARCH 1989***



Supplemental Testing Information (scroll down to find Diagnostic Test Charts):

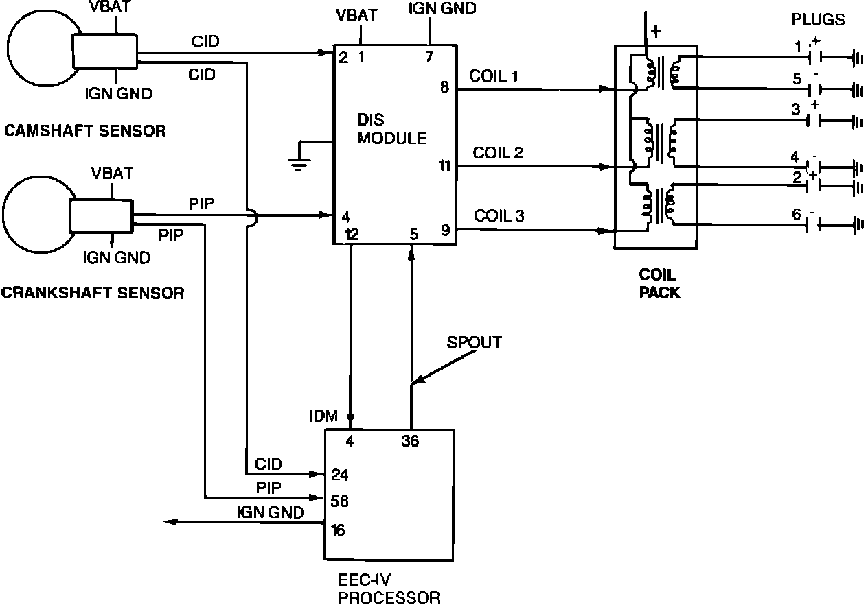
Block Diagram:





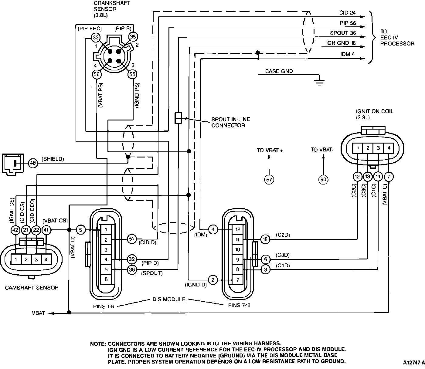
Wiring Schematic:





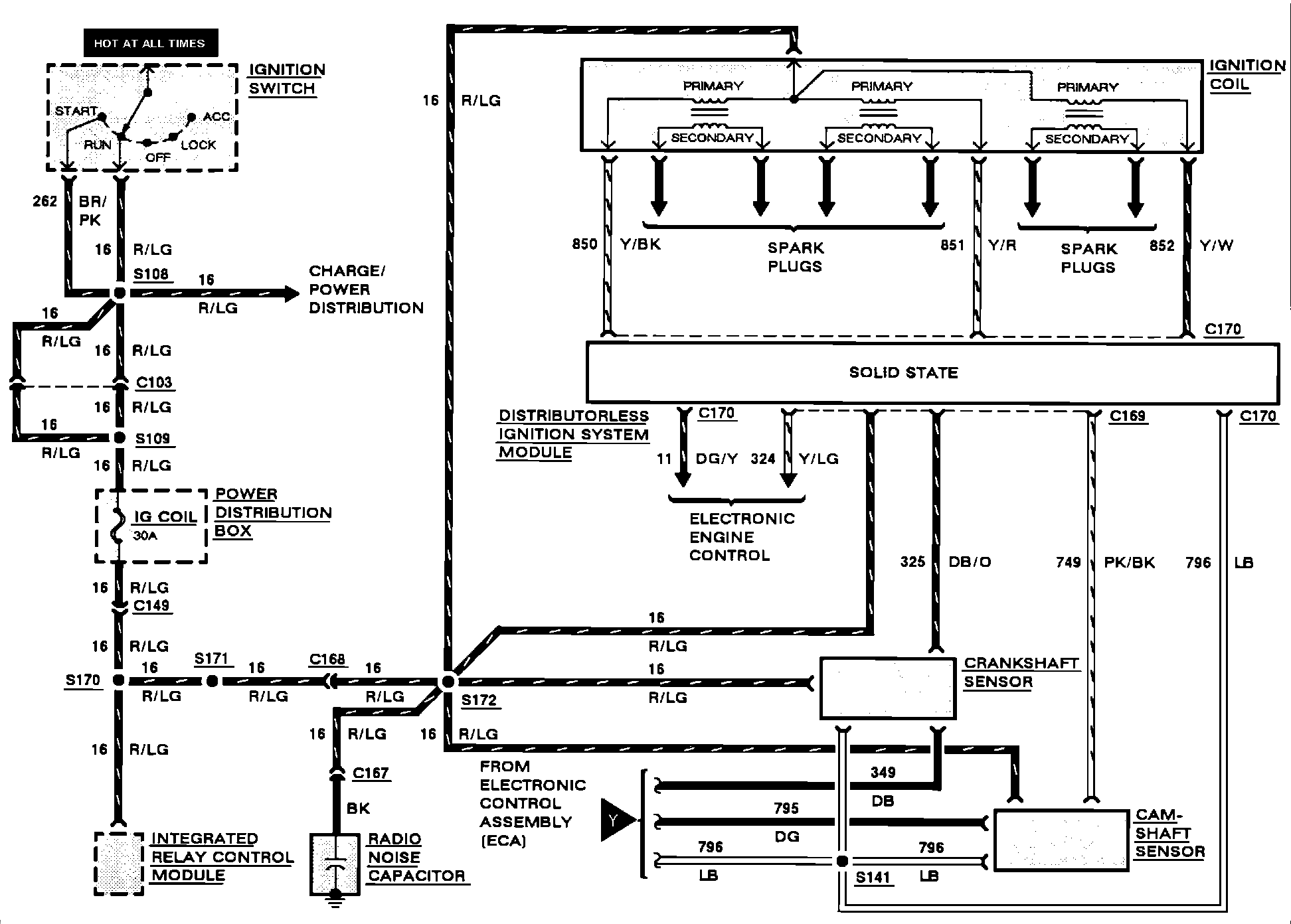
Wiring Diagram - Ignition (Supercharged Engine):





Abbreviations for the Schematic, Pinpoint Tests, and Breakout Box Overlay:





DIS Module and Pin-out:





DIS Component Location:





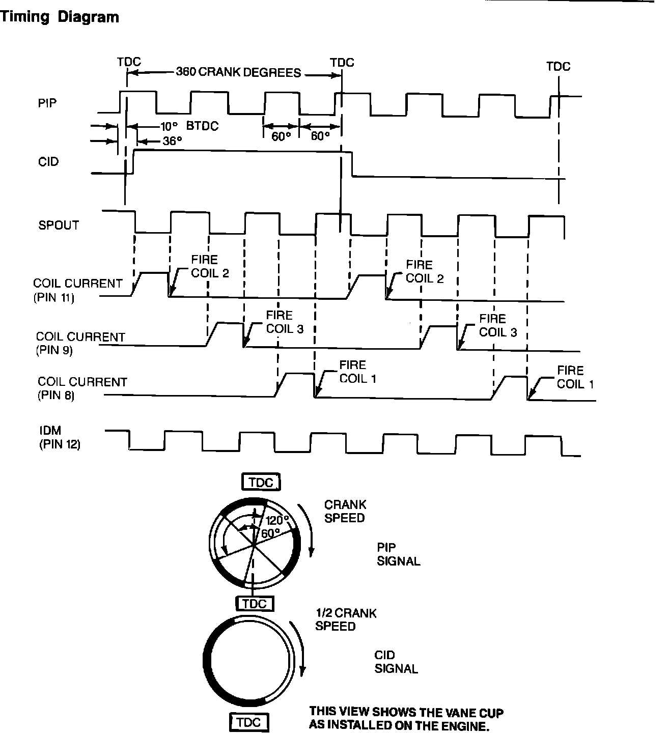
DIS Waveforms:





Diagnostic Test Charts:

Ignition Symptoms and Trouble Codes Index:





Pinpoint Test A1 - A4: