LEMON Manuals: Even more car manuals for everyone: 1960-2025
Home >> Ford >> 1993 >> Probe V6-152 2.5L DOHC >> Repair and Diagnosis >> Diagrams >> Electrical Diagrams >> Power Door Lock Control Module >> With Keyless Entry
April 5, 2026: LEMON Manuals is launched! Read the announcement.

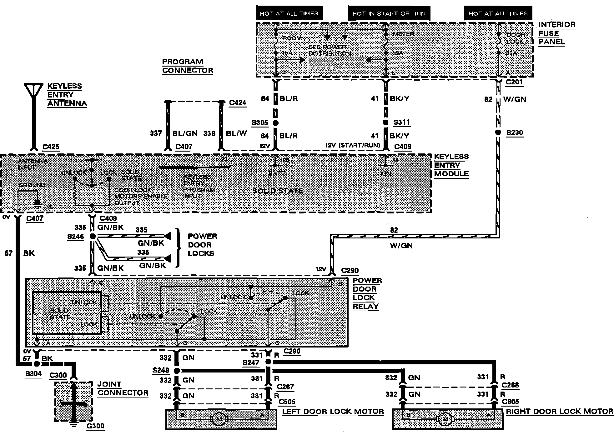
With Keyless Entry

Remote Keyless Entry:



Remote Keyless Entry: