LEMON Manuals: Even more car manuals for everyone: 1960-2025
Home >> Ford >> 1996 >> Crown Victoria V8-4.6L VIN W >> Repair and Diagnosis >> Diagrams >> Electrical Diagrams >> Windows >> Power Window Control Module
April 5, 2026: LEMON Manuals is launched! Read the announcement.

Power Window Control Module

Driver's Door Module (Part 1 Of 3):




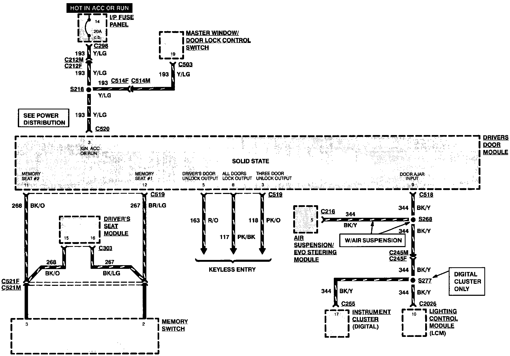
Driver's Door Module (Part 2 Of 3):




Driver's Door Module (Part 3 Of 3):