LEMON Manuals: Even more car manuals for everyone: 1960-2025
Home >> Ford >> 1999 >> Mustang Base, 2D Convertible, Automatic >> Repair and Diagnosis (Single Page) >> Engine Performance >> System >> Engine Controls - Self-Diagnostics - EEC-V - 6.8L (99S E Series & 99S F350 To F550) >> System Tests >> Test X: Constant Control Relay Module (CCRM) >> Diagnostic Aids
April 5, 2026: LEMON Manuals is launched! Read the announcement.

Diagnostic Aids

CCRM interfaces with the EEC-V system to provide control for cooling fan and A/C clutch. CCRM also contains EEC-V power relay, which provides battery power (VPWR) to the Powertrain Control Module (PCM) and EEC-V system. Perform this test only when instructed by QUICK TEST or if directed by a system test. This test is only intended to diagnose the following:

To prevent replacing good components, be aware the following non-EEC related components or systems may be at fault:

Fig 1: Identifying CCRM Circuits (Escort & Tracer)
G99D02661Courtesy of FORD MOTOR CO.
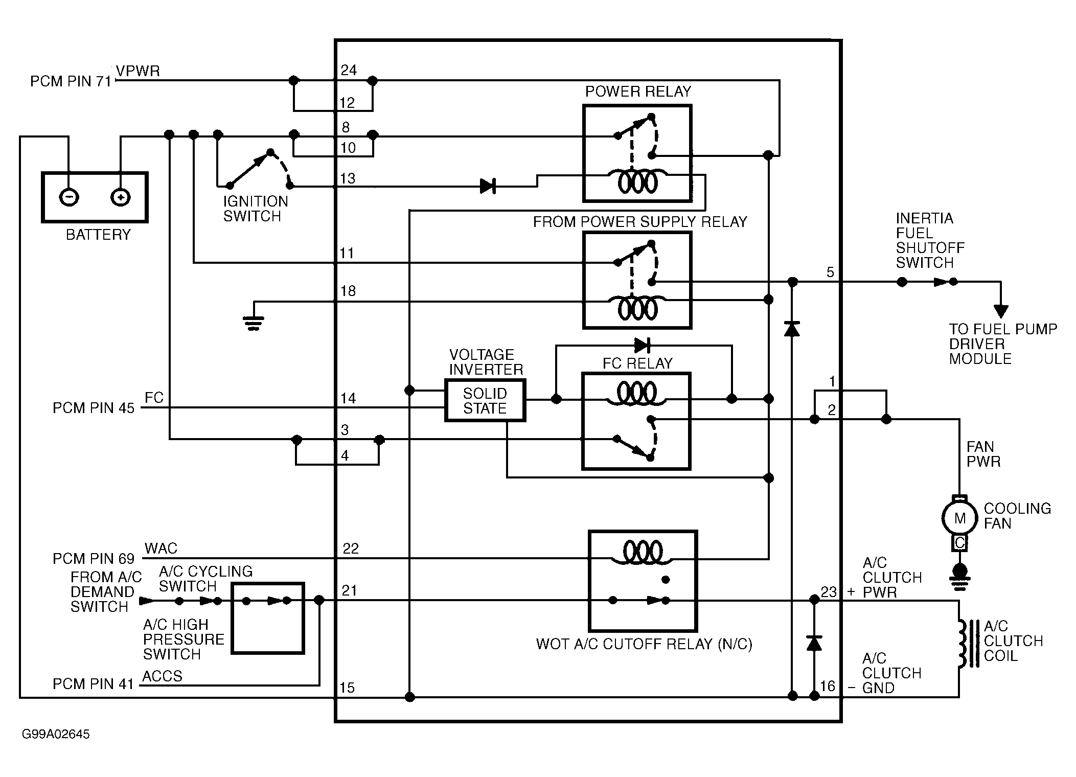
Fig 2: Identifying CCRM Circuits (Mustang 3.8L)
G99A02645Courtesy of FORD MOTOR CO.
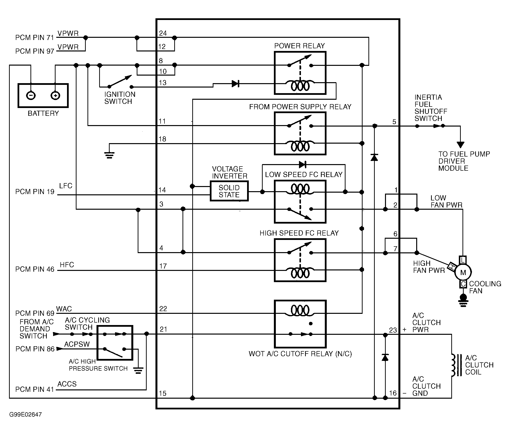
Fig 3: Identifying CCRM Circuits (Mustang 4.6L)
G99E02647Courtesy of FORD MOTOR CO.

  1. 1) Check VPWR Circuit Continuity

    Turn ignition off. Disconnect IAC valve connector. Disconnect CCRM connector. See CCRM LOCATIONS  table. Disconnect scan tool from Data Link Connector (DLC). Measure resistance between VPWR terminal at IAC wiring harness connector and terminals No. 12 and 24 at CCRM wiring harness connector. See Fig 4. If both resistance readings are less than 5 ohms, reconnect IAC and go to next step. If any resistance reading is 5 ohms or more, repair open in VPWR circuit between CCRM and splice to IAC valve.
    CCRM LOCATIONS

    Application Location
    Escort & Tracer In Left Front Of Engine Compartment
    Mustang Mounted On Bracket, Behind Engine Coolant Reservoir
    Fig 4: Identifying CCRM Connector Terminals
    G94D31693Courtesy of FORD MOTOR CO.
  2. 2) Check B+ & IGN START/RUN Voltage To CCRM

    Measure voltage between negative battery terminal and terminals No. 8 and 10 at CCRM wiring harness connector. Note voltage. Turn ignition on. Measure voltage between negative battery terminal and terminal No. 13 at CCRM wiring harness connector. If all voltage readings are more than 10.5 volts, go to next step. If any voltage reading is 10.5 volts or less, check related fuses. If fuse is blown, check for short to ground in B+ or IGN START/RUN circuits. Repair as necessary and replace fuse. If fuses are okay, repair open in B+ or IGN START/RUN circuit.
  3. 3) Check CCRM Ground Circuit

    Turn ignition off. Leave CCRM disconnected. Measure voltage between terminals No. 8 and 15 at CCRM wiring harness connector. If voltage is more than 10.5 volts, replace CCRM. If voltage is 10.5 volts or less, repair open in ground circuit (terminal No. 15).
    NOTE: A break in step numbering sequence occurs at this point. Procedure skips from step 3) to step 15). No test procedures have been omitted.
  4. 15) DTC P1479: Check High Fan Control (HFC) Relay

    DTC P1479 indicates HFC primary circuit failure. Following are possible causes for this fault.
    • Open or shorted circuit.
    • Faulty CCRM.
    • Faulty Powertrain Control Module (PCM).

    Turn ignition off. Disconnect CCRM connector. See CCRM LOCATIONS  table. Measure resistance between terminals No. 17 and 24 at CCRM wiring harness connector. See Fig 4. Resistance should be 65-100 ohms. Also measure resistance between terminal No. 17 and terminals No. 1 through 11, 13, 15 and 21 at CCRM wiring harness connector. Each resistance should be more than 1000 ohms. If resistance is as specified, go to next step. If resistance is not as specified, replace CCRM.

  5. 16) Check HFC Circuit Continuity

    Turn ignition off. Disconnect CCRM and PCM connectors. Inspect connectors for loose, damaged or corroded terminals. Repair as necessary. Measure resistance between PCM connector pin No. 17 (Escort and Tracer) or No. 46 (Mustang) and terminal No. 17 at CCRM wiring harness connector. If resistance is less than 5 ohms, go to next step. If resistance is 5 ohms or more, repair open in HFC circuit.
  6. 17) Check HFC Circuit For Short To Power

    Turn ignition on. Measure voltage between negative battery terminal and PCM connector pin No. 17 (Escort and Tracer) or No. 46 (Mustang). If voltage is less than one volt, go to next step. If voltage is one volt or more, repair short to power in HFC circuit.
  7. 18) Check HFC Circuit For Short To Ground

    Turn ignition off. Disconnect scan tool Data Link Connector (DLC). Measure resistance between PCM connector pin No. 17 (Escort and Tracer) or No. 46 (Mustang) and negative battery. If resistance is 10,000 ohms or less, repair HFC circuit short to ground. If resistance is more than 10,000 ohms, connect scan tool to DLC. Turn ignition on. Using scan tool, access OUTPUT TEST MODE. See OUTPUT TEST MODE  in ADDITIONAL SYSTEM FUNCTIONS. Command high speed fan ON and wait 10 seconds. Command high speed fan OFF. If high speed fan turns on and off as expected, disregard DTC P1479. Repeat QUICK TEST  and service any DTCs as necessary. If high speed fan does not turn on and off as expected, replace PCM.
    NOTE: A break in step numbering sequence occurs at this point. Procedure skips from step 18) to step 20). No test procedures have been omitted.
  8. 20) DTC P1474: Check Fan Operation

    This DTC indicates primary circuit failure in Low Fan Control (LFC) circuit or Fan Control (FC) circuit for single cooling fan systems. Following are possible causes for this fault.
    • Open or shorted circuit.
    • Faulty CCRM.
    • Faulty Powertrain Control Module (PCM).

    Turn ignition on. If cooling fan runs continuously, go to step  24). If cooling fan does not run continuously, go to next step.

  9. 21) Check FC/LFC Circuit For Short To Ground

    Turn ignition off. Disconnect CCRM connector. Disconnect scan tool from Data Link Connector (DLC). Disconnect PCM 104-pin connector. Inspect connector for loose, damaged or corroded terminals. Repair as necessary. Measure resistance between pin No. 14 at CCRM and negative battery terminal. If resistance is more than 10,000 ohms, go to next step. If resistance is 10,000 ohms or less, repair short to ground in FC or LFC circuit.
  10. 22) Check Fan Operation

    Connect CCRM connector. Leave PCM disconnected. Turn ignition on. If cooling fan runs continuously, replace PCM. If cooling fan does not run continuously, replace CCRM.
    NOTE: A break in step numbering sequence occurs at this point. Procedure skips from step 22) to step 24). No test procedures have been omitted.
  11. 24) Check FC/LFC Circuit Continuity

    Disconnect CCRM connector. Disconnect PCM 104-pin connector. Inspect connector for loose, damaged or corroded terminals. Repair as necessary. Measure resistance between PCM connector pin No. 45 (except Mustang 4.6L) or No. 19 (Mustang 4.6L) and pin No. 14 at CCRM wiring harness connector. If resistance is less than 5 ohms, go to next step. If resistance is 5 ohms or more, repair open in FC or LFC circuit.
  12. 25) Check FC/LFC Circuit For Short To Power

    Turn ignition on. Measure voltage between negative battery terminal and pin No. 14 at CCRM. If voltage is less than one volt, go to next step. If voltage is one volt or more, repair short to power in FC or LFC circuit.
  13. 26) FC/LFC Circuit Fault Isolation Check

    Turn ignition off. Reconnect CCRM connector. Connect a jumper wire between PCM connector pin No. 45 (except Mustang 4.6L) or No. 19 (Mustang 4.6L) and chassis ground. If cooling fan continues to run, replace CCRM. If cooling fan does not run continuously, replace PCM.
    NOTE: A break in step numbering sequence occurs at this point. Procedure skips from step 26) to step 30). No test procedures have been omitted.
  14. 30) Continuous Memory DTC P1474: Check FC/LFC Circuit For Open Circuit Or Short To Power

    This DTC indicates a circuit failure has occurred on Fan Control (FC) circuit (Mustang 3.8L) or Low Fan Control (LFC) circuit (Escort, Mustang 4.6L and Tracer). Turn ignition off. Disconnect cooling fan connector. Connect a test light between ground and LOW FAN PWR (FAN PWR on Mustang 3.8L) terminal at cooling fan wiring harness connector. See Fig 1-Fig 3 . Turn ignition on. Test light should be off. Check for indication of fault (test light blinks or turns on) while performing the following:
    • Shake and bend FC/LFC circuit between CCRM and PCM.
    • Lightly tap CCRM to simulate road shock.

    If fault is indicated, isolate fault and repair as necessary. If fault is not indicated, go to next step.

  15. 31) Check LFC/FC Circuit For Short To Ground

    Leave cooling fan connector disconnected and test light connected. Using scan tool, access OUTPUT TEST MODE. See OUTPUT TEST MODE  in ADDITIONAL SYSTEM FUNCTIONS. Command low speed fan ON. Test light should be on. Check for indication of fault (test light blinks or turns off) while performing the following:
    • Shake and bend FC/LFC circuit between CCRM and PCM.
    • Lightly tap CCRM to simulate road shock.

    If fault is indicated, isolate fault and repair as necessary. If fault is not indicated, problem is intermittent and cannot be duplicated at this time.

    NOTE: A break in step numbering sequence occurs at this point. Procedure skips from step 31) to step 35). No test procedures have been omitted.
  16. 35) Continuous Memory DTC P1479

    This DTC indicates that High Fan Control (HFC) circuit failure has occurred. Turn ignition off. Disconnect cooling fan connector. Inspect connector for loose, damaged or corroded terminals. Repair as necessary. Connect a test light between ground and high fan power circuit terminal at cooling fan wiring harness connector. See Fig 1 or Fig 3 . Turn ignition on. Using scan tool, access OUTPUT TEST MODE. See OUTPUT TEST MODE  in ADDITIONAL SYSTEM FUNCTIONS. Command high speed fan ON. Test light should be on. Check for indication of fault (test light blinks or turns off) while performing the following:
    • Shake and bend HFC circuit between CCRM and PCM.
    • Lightly tap CCRM to simulate road shock.

    If fault is indicated, isolate fault and repair as necessary. If fault is not indicated, go to next step.

  17. 36) Check HFC Circuit For Short To Ground

    Turn ignition on. Command high speed fan OFF. Test light should be off. Check for indication of fault (test light blinks or turns on) while performing the following:
    • Shake and bend HFC circuit between CCRM and PCM.
    • Lightly tap CCRM to simulate road shock.

    If fault is indicated, isolate fault and repair as necessary. If fault is not indicated, problem is intermittent and cannot be duplicated or identified at this time.

    NOTE: A break in step numbering sequence occurs at this point. Procedure skips from step 36) to step 40). No test procedures have been omitted.
  18. NOTE: For proper results of the following test step, no DTCs must have been present during QUICK TEST.

  19. 40) Check Cooling Fan Operation
    Turn ignition of. Using scan tool, access OUTPUT TEST MODE. See OUTPUT TEST MODE  in ADDITIONAL SYSTEM FUNCTIONS. Command cooling fan ON. Check fan operation. On 2-speed fan applications, check both fan speeds (wait 30 seconds after commanding high speed fan on). If fan does not operate, go to next step. If fan operates (all speeds), no problem is indicated at this time. Fault may be intermittent.
  20. 41) Cooling Fan Concern

    On Mustang 3.8L, go to next step. On all other models, during operational check of both fan speeds, if fan did not operate at any speed, stay in Output Test Mode and go to next step. If fan operated at one fan speed, go to step  50).
  21. 42) Cooling Fan Does Not Operate At Any Speed

    Turn ignition on. Disconnect cooling fan motor. Command fan ON (high speed for 2-speed applications). Measure voltage between chassis ground and HIGH FAN PWR (FAN PWR on Mustang 3.8L) terminal at cooling fan wiring harness connector. If voltage is 10 volts or less, go to next step. If voltage is more than 10 volts, go to step  45).
  22. 43) Check B+ Circuit To Fan Relays

    Turn ignition off. Ensure cooling fan is disconnected. Disconnect CCRM connector. Measure voltage between negative battery terminal and terminals No. 3 and 4 at CCRM wiring harness connector. If both voltage readings are more than 10 volts, go to next step. If any voltage reading is 10 volts or less, fault exists in B+ circuit. Check cooling fan related fuse/fuse links. If fuse/fuse link is blown, check for short to ground in B+ circuit. Repair as necessary. If fuse/fuse link is okay, check for open B+ circuit. Repair as necessary, reconnect all components and recheck system operation.
  23. 44) Check Power To Fan(s) Circuit

    Turn ignition off. Disconnect CCRM connector. See CCRM LOCATIONS  table. Ensure cooling fan is disconnected. Perform appropriate procedure:

    • Mustang 3.8L

      Measure resistance of FAN PWR circuit between cooling fan wiring harness connector and terminal No. 2 at CCRM wiring harness connector. If resistance is less than 7 ohms, go to step  70). If resistance is 7 ohms or more, locate and repair open circuit between cooling fan motor and CCRM. After repair is complete, reconnect all components and recheck system operation.
    • All Models Except Mustang 3.8L

      Measure resistance of HIGH FAN PWR circuit between cooling fan wiring harness connector and terminal No. 6 at CCRM wiring harness connector. Also measure resistance of LOW FAN PWR circuit between cooling fan wiring harness connector and terminal No. 2 of CCRM. If both resistance readings are less than 7 ohms, replace CCRM. If any resistance reading is 7 ohms or more, locate and repair open circuit(s) between cooling fan motor and CCRM. After repair is complete, reconnect all components and recheck system operation.
  24. 45) Check Cooling Fan Ground Circuit

    Disconnect scan tool from Data Link Connector (DLC). Measure resistance between negative battery terminal and ground circuit terminal at cooling fan wiring harness connector. If resistance is 5 ohms or more, locate and repair open ground circuit. Reconnect all components and recheck system operation. If resistance is less than 5 ohms, replace cooling fan motor. Reconnect all components and recheck system operation.
    NOTE: A break in step numbering sequence occurs at this point. Procedure skips from step 45) to step 50). No test procedures have been omitted.
  25. 50) Determine Which Fan Speed Is Operational

    If low speed fan is functioning properly, but high speed fan is inoperative, go to step  65). If low speed fan is not functioning properly, go to next step.
  26. 51) Low Speed Cooling Fan Inoperative

    Turn ignition on. Remain in Output Test Mode. Disconnect cooling fan. Command low speed fan ON. Measure voltage between negative battery terminal and LOW FAN PWR terminal at cooling fan wiring harness connector. If voltage is more than 10 volts, replace fan motor. Reconnect all components and recheck system operation. If voltage is 10 volts or less, go to next step.
  27. 52) Check Low Fan Power Circuit Continuity

    Turn ignition off. Disconnect CCRM connector. Measure resistance between LOW FAN PWR terminal at cooling fan wiring harness connector and terminals No. 1 and 2 at CCRM wiring harness connector. See Fig 4. If both resistance readings are less than 5 ohms, go to step  70). If any resistance reading is 5 ohms or more, locate and repair open in LOW FAN PWR power circuit. Reconnect all components and recheck system operation.
    NOTE: A break in step numbering sequence occurs at this point. Procedure skips from step 52) to step 65). No test procedures have been omitted.
  28. 65) High Speed Cooling Fan Inoperative

    With scan tool still in Output Test Mode, disconnect cooling fan. Turn ignition on. Command high speed cooling fan ON. Measure voltage between negative battery terminal and HIGH FAN PWR terminal at cooling fan wiring harness connector. If voltage is 10.5 volts or less, go to next step. If voltage is more than 10.5 volts, replace fan motor. Reconnect all components and recheck system operation.
  29. 66) Check High Fan Power Circuit Resistance

    Turn ignition off. Disconnect CCRM connector. Measure resistance of HIGH FAN PWR circuit between terminal No. 6 at CCRM wiring harness connector and cooling fan wiring harness connector. If resistance is less than 5 ohms, go to step  70). If resistance is 5 ohms or more, locate and repair open in HIGH FAN PWR circuit. Reconnect all components and recheck system operation.
    NOTE: A break in step numbering sequence occurs at this point. Procedure skips from step 66) to step 70). No test procedures have been omitted.
  30. 70) Accessing Parameter Identification (PID)

    A inoperative high speed or low speed fan can be caused by a primary circuit fault, even though a DTC was not set. Check if scan tool being used is capable of accessing PID values while in Output Test Mode. If PID access is possible, go to next step. If PID access is not possible, go to step  73) (if fan inoperative on Mustang 3.8L or if low speed fan inoperative on all other models) or step  16) (if high speed fan inoperative).
  31. 71) Check Operation Of Primary Fan Circuits

    Reconnect all connectors. Turn ignition on. Using scan tool, access OUTPUT TEST MODE. See OUTPUT TEST MODE  in ADDITIONAL SYSTEM FUNCTIONS. Perform the appropriate test procedure as follows:

    • Low Speed Fan Inoperative (Fan Inoperative on Mustang 3.8L)

      Using scan tool, select LFCA and LFCF PIDs from PID/DATA monitor menu. With low speed fan off, LFCA PID should indicate OFF and LFCF PID should indicate NO. Command low speed fan ON. LFCA PID should indicate ON and LFCF PID should still indicate NO.
    • High Speed Fan Inoperative

      Using scan tool, select HFCA and HFCF PIDs from PID/DATA monitor menu. Command high speed fan ON. HFCA PID should indicate OFF and LFCF PID should indicate NO. Command high speed fan ON. HFCA PID should indicate ON and HFCF PID should still indicate NO.

    On all models, if LFCF PID of HFCF PID indicated YES with fan commanded on or off, a primary circuit fault is detected. Go to step  15) (if HFCF PID was yes) or go to step  20) (if LFCF PID was yes). If LFCF PID of HFCF PID indicated NO with fan commanded on or off, primary circuits are okay. Replace CCRM. Verify applicable FAN PWR circuit is not shorted to ground. Recheck cooling fan operation.

    NOTE: A break in step numbering sequence occurs at this point. Procedure skips from step 71) to step 73). No test procedures have been omitted.
  32. 73) Check FC Or LFC Circuit For Short To Ground

    Turn ignition off. Disconnect scan tool from DLC. Disconnect PCM 104-pin connector. Inspect connector for loose, damaged or corroded terminals. Repair as necessary. Measure resistance between pin 14 at CCRM and chassis ground. If resistance is more than 10,000 ohms, replace CCRM. Ensure appropriate FAN PWR circuit is not shorted to ground. If resistance is 10,000 ohms or less, repair short to ground in LFC or LF circuit.
    NOTE: A break in step numbering sequence occurs at this point. Procedure skips from step 73) to step 80). No test procedures have been omitted.
  33. 80) Cooling Fan Always Runs, No DTCs Present

    Start engine. Using scan tool, select ACP PID from PID/DATA monitor menu. If PID value indicates CLOSED, leave engine running and go to next step. If PID value indicates OPEN, go to step  82).
  34. 81) Check A/C High Pressure Switch

    Disconnect A/C high pressure switch. Again, view ACP PID. If PID value indicates CLOSED, turn ignition off. Go to step  135) and check A/C high pressure input to PCM. If PID value indicates OPEN, turn ignition off. Reconnect A/C high pressure switch. Check A/C high pressure switch operation and check for overcharged A/C system. See appropriate article in A/C HEATING & SERVICE
  35. 82) Cooling Fan Always Runs

    Turn all accessories off. Turn ignition on. Verify that cooling fan is always on. Turn ignition off. See CCRM LOCATIONS  table. Disconnect CCRM connector. Turn ignition on. If cooling fan is off, go to step  84). If cooling fan is still on, locate and repair short to power in power to fan circuit (Mustang 3.8L) or go to next step (all other models).
  36. 83) Check For Short To Power

    Disconnect cooling fan. Measure voltage between ground and LOW FAN PWR and HIGH FAN PWR terminals at cooling fan motor wiring harness connector. If both voltage readings are less than one volt, problem is intermittent and cannot be duplicated at this time. If any voltage reading is one volt or more, locate and repair short to power in applicable FAN PWR circuit. Reconnect all components and recheck system operation.
  37. 84) Check Operation Of Primary Fan Circuits

    Reconnect all connectors. Turn ignition on. Using scan tool, access OUTPUT TEST MODE. See OUTPUT TEST MODE  in ADDITIONAL SYSTEM FUNCTIONS. Perform the appropriate test procedure as follows:

    • Low Speed Fan Stops Running (Fan Stops Running On Mustang 3.8L) With CCRM Disconnected

      Using scan tool, select LFCA and LFCF PIDs from PID/DATA monitor menu. Command low speed OFF. LFCA PID should indicate OFF and LFCF PID should indicate NO.
    • Fan Stops Running With CCRM Disconnected

      Using scan tool, select HFCA and HFCF PIDs from PID/DATA monitor menu. Command high speed fan OFF. HFCA PID should indicate OFF and HFCF PID should indicate NO.

    If LFCF PID of HFCF PID indicated YES with fan commanded off, a primary circuit fault is detected. Go to step  15) (if HFCF PID was yes) or go to step  20) (if LFCF PID was yes). If LFCF PID of HFCF PID indicated NO with fan commanded off, primary circuits are okay. Replace CCRM. Recheck cooling fan operation.

    NOTE: A break in step numbering sequence occurs at this point. Procedure skips from step 84) to step 98). No test procedures have been omitted.
  38. 98) Lack Of Cooling: A/C Not Functioning

    Turn ignition off. Disconnect A/C cycling switch. Connect a jumper wire between A/C cycling switch wiring harness connector terminals. Disconnect A/C clutch. Connect a DVOM between power and ground terminals at A/C clutch wiring harness connector. Start engine. Turn A/C on and wait 15 seconds. If voltage is not more than 10.5 volts, go to next step. If voltage is more than 10.5 volts, turn ignition off. Reconnect all connectors. If symptom is poor A/C performance in hot ambient temperature, go to step  TEST KM, step 55). On all others, check and repair A/C system as necessary.
  39. 99) Check ACCS PID Value

    Ensure jumper wire is still connected between A/C cycling switch wiring harness connector terminals and A/C is on. Using scan tool, select ACCS PID from PID/DATA monitor menu. If PID value indicates ON, turn ignition off. Remove jumper wire. Reconnect A/C cycling switch, and go to step  110). If PID value indicates OFF, PCM is not receiving ACCS signal. Go to next step.
  40. 100) Check For Voltage To A/C Cycling Pressure Switch

    Disconnect A/C cycling switch. Turn ignition on. Turn A/C switch on. Measure voltage between A/C demand switch side of A/C cycling switch wiring harness connector and negative battery terminal. If voltage is more than 10.5 volts, go to next step. If voltage is 10.5 volts or less, EEC-V system is okay. Fault is in A/C system. Check A/C system of cause of voltage loss to A/C cycling switch.
  41. 101) Check A/C Cycling Switch Contacts

    Turn ignition off. Measure resistance between A/C cycling switch terminals. If resistance is less than 5 ohms, go to next step. If resistance is 5 ohms or more, EEC-V system is okay. Fault is in A/C system. Check A/C cycling switch and for proper refrigerant charge. Repair as necessary.
  42. 102) Check For Voltage To A/C High Pressure Switch (ACPSW)

    Turn ignition off. Reconnect A/C cycling switch. Disconnect ACPSW. Turn ignition on. Turn A/C switch on. Measure voltage between A/C demand switch terminal at ACPSW wiring harness connector and negative battery terminal. SeeFig 5. If voltage is more than 10.5 volts, go to next step. If voltage is 10.5 volts or less, repair open circuit between ACPSW and A/C cycling switch.
    Fig 5: Checking ACPSW Circuit Voltage
    G98G00840Courtesy of FORD MOTOR CO.
  43. 103) Check Resistance Of ACPSW High Pressure Contacts

    Turn ignition off. Measure resistance between ACPSW high pressure terminals. See Fig 6. If resistance is less than 5 ohms, go to next step. If resistance is 5 ohms or more, check for overcharged A/C system. Service A/C system as necessary. If system charge is okay, replace ACPSW.
    Fig 6: Checking ACPSW High Pressure Contact Resistance
    G96F29178Courtesy of FORD MOTOR CO.
  44. 104) Check Voltage To PCM On ACCS Circuit

    Turn ignition off. Reconnect ACPSW. Disconnect PCM 104-pin connector. Inspect connector for loose, damaged or corroded terminals. Repair as necessary. Turn ignition on. Turn A/C switch on. Measure voltage between PCM connector pin No. 41 and negative battery terminal. If voltage is more than 10.5 volts, replace PCM. If voltage is 10.5 volts or less, repair open circuit between PCM and ACPSW.
  45. 105) KOEO/KOER DTC P1460

    This DTC indicates that a fault occurred in Wide Open Throttle A/C Cut-Out (WAC) circuit. Following are possible causes for this fault:
    • A/C on during Self-Test.
    • Open or shorted circuit.
    • Faulty CCRM.
    • Faulty Powertrain Control Module (PCM).

    Turn A/C and defroster off. Start engine and allow to idle. Using scan tool, select ACCS PID from PID/DATA monitor menu. If PID value indicates OFF, go to next step. If PID value indicates ON, go to step  125).

  46. 106) Check WAC Circuit & WOT A/C Cutoff Relay In CCRM

    Turn ignition off. Disconnect CCRM connector. See CCRM LOCATIONS  table. Measure resistance between terminal No. 22 and 24 at CCRM wiring harness connector. See Fig 4. Resistance should be 130-200 ohms. Measure resistance between terminal No. 22 and terminals No. 1 through 11, 13, 15 and 21 at CCRM wiring harness connector. Each resistance should be more than 1000 ohms. If resistance is as specified, go to next step. If resistance is not as specified, replace CCRM. Start engine and turn A/C on for 15 seconds. Turn A/C off and repeat QUICK TEST .
  47. 107) WAC Circuit For Short To Power

    Disconnect PCM 104-pin connector. Inspect connector for loose, damaged or corroded terminals. Repair as necessary. Turn ignition on. Measure voltage between terminal No. 22 at CCRM and chassis ground. If voltage is less than one volt, go to next step. If voltage is one volt or more, repair WAC circuit short to power. Start engine and turn A/C on for 15 seconds. Turn A/C off and repeat QUICK TEST .
  48. 108) Check WAC Circuit For Short To Ground

    Turn ignition off. Leave CCRM and PCM disconnected. Disconnect scan tool from Data Link Connector (DLC). Measure resistance between terminal No. 22 at CCRM wiring harness connector and chassis ground. If resistance is more than 10,000 ohms, go to next step. If resistance is 10,000 ohms or less, repair WAC circuit short to ground. Start engine and turn A/C on for 15 seconds. Turn A/C off and repeat QUICK TEST .
  49. 109) Check WAC Circuit Resistance

    Turn ignition off. Measure resistance between PCM connector pin No. 69 (WAC) and terminal No. 22 at CCRM wiring harness connector. If resistance is less than 5 ohms, replace PCM. Start engine and turn A/C on for 15 seconds. Turn A/C off and repeat QUICK TEST . If resistance 5 ohms or more, repair open in WAC circuit. Start engine and turn A/C on for 15 seconds. Turn A/C off and repeat QUICK TEST.
  50. 110) Check A/C Voltage To CCRM

    Turn ignition off. Disconnect CCRM connector. Turn A/C demand switch on. Measure voltage between terminal No. 21 at CCRM wiring harness connector and chassis ground. If voltage is more than 10.5 volts, go to next step. If voltage is 10.5 volts or less, repair open in A/C demand circuit between CCRM and ACCS circuit splice to PCM.
  51. 111) Check Circuit Continuity

    Turn ignition off. Disconnect scan tool from Data Link Connector (DLC). Disconnect A/C clutch connector. Measure resistance of A/C clutch ground circuit between terminal No. 16 at CCRM wiring harness connector and A/C clutch wiring harness connector. Also measure resistance of A/C clutch PWR circuit between terminal No. 23 at CCRM wiring harness connector and A/C clutch wiring harness connector. If any resistance reading is 5 ohms or more, repair open circuit. If both resistance readings are less than 5 ohms, replace CCRM. Verify A/C clutch PWR circuit is not shorted to ground.
    NOTE: A break in step numbering sequence occurs at this point. Procedure skips from step 111) to step 115). No test procedures have been omitted.
  52. 115) Continuous Memory DTC P1469: Excessive A/C Compressor Clutch Cycling

    This DTC indicates ACCS input to PCM has changed states in less than 8.5 second intervals. Possible causes are:
    • A/C system mechanical fault such as low refrigerant charge or damaged A/C cycling switch.
    • Intermittent open circuit between A/C cycling pressure switch and PCM terminal No. 41 (ACCS).

    Check A/C system for mechanical fault such as low refrigerant charge or damaged A/C cycling switch. See appropriate article in A/C HEATING & SERVICE. If fault is indicated, isolate fault and repair as necessary. Clear DTCs. Start engine and turn A/C on for about 2 minutes. Turn engine and A/C off and repeat QUICK TEST . If fault is not indicated, go to next step.

  53. 116) Check Circuit Between A/C Cycling Switch & PCM

    Turn ignition off. Turn ignition on. Using scan tool, select ACCS PID from PID/DATA monitor menu. Turn A/C switch on. Check for indication of fault while performing the following:
    • Shake and bend ACCS circuit between A/C cycling switch and PCM.
    • Lightly tap A/C cycling switch to simulate road shock.

    Fault will be indicated by ACCS PID quickly turning on and off. If fault is indicated, isolate and repair as necessary. Clear DTCs. Start engine and turn A/C on for about 2 minutes. Turn engine and A/C off and repeat QUICK TEST . If fault is not indicated, problem is intermittent and cannot be duplicated at this time.

    NOTE: A break in step numbering sequence occurs at this point. Procedure skips from step 116) to step 120). No test procedures have been omitted.
  54. NOTE: Disregard DTC P1460 if vehicle is not equipped with A/C.
    NOTE: A break in step numbering sequence occurs at this point. Procedure skips from step 120) to step 124). No test procedures have been omitted.

  55. 120) Continuous Memory DTC P1460: Intermittent WAC Circuit Failure
    DTC P1460 indicates an open or short in Wide Open Throttle A/C Cut-Out (WAC) circuit.

    Turn ignition off. Disconnect A/C cycling switch. Connect a jumper wire between A/C cycling switch wiring harness connector terminals. Turn ignition on. On Mustang, turn A/C demand switch on. On Escort and Tracer, using scan tool, access OUTPUT TEST MODE. See OUTPUT TEST MODE  in ADDITIONAL SYSTEM FUNCTIONS. Command outputs ON (this will engage A/C clutch). On all models, check for indication of fault while performing the following:

    • Shake and WAC circuit between CCRM and PCM.
    • Lightly tap on CCRM to simulate road shock.

    An open circuit or short to power is indicated by A/C clutch clicking on (Mustang) or by A/C clutch clicking off (Escort and Tracer). On Escort and Tracer, using scan tool, turn outputs OFF. On all models, check for indication of fault while performing the following:

    • Shake and WAC circuit between CCRM and PCM.
    • Lightly tap on CCRM to simulate road shock.

    A short to ground is indicated by A/C clutch clicking off (Mustang) or by A/C clutch clicking on (Escort and Tracer). If a fault is located, isolate fault and repair as necessary. Start engine and turn A/C on for 15 seconds. Turn A/C off and repeat QUICK TEST . If fault is not located, problem cannot be duplicated or identified at this time.

  56. 124) DTC P1464: Check ACCS PID

    This DTC indicates ACCS input to PCM was high during self-test. Turn ignition off. Connect scan tool to DLC. Turn ignition on. Using scan tool, select ACCS PID from PID/DATA monitor menu. If PID value indicates ON, go to next step. If PID value indicates OFF, indication is A/C and defrost switch were on during self-test. Turn A/C and defrost switch off. Repeat KOEO ON-DEMAND SELF-TEST  or KOER ON-DEMAND SELF-TEST  where DTC P1464 was received.
  57. 125) ACCS PID On

    Turn ignition off. Disconnect A/C cycling switch. Turn ignition on. Using scan tool, select ACCS PID from PID/DATA monitor menu. If PID value still indicates ON, go to step  127) (Escort and Tracer) or next step (Mustang). If PID value indicates OFF, check A/C switch and replace switch as necessary. See appropriate article in A/C HEATING & SERVICE. If A/C switch is okay, repair short to power in A/C demand circuit to A/C cycling switch.
  58. 126) Check A/C Clutch Circuit For Short To Power

    Turn ignition off. Disconnect CCRM connector. CCRM LOCATIONS  table. Turn ignition on. Measure voltage between terminal No. 23 at CCRM wiring harness connector and negative battery terminal. See Fig 4. If voltage is less than one volt, go to next step. If voltage is one volt or more, repair short to power.
  59. 127) Check ACCS Circuit For Short To Power

    Turn ignition off. On Escort and Tracer, reconnect CCRM and A/C cycling switch. On all models, disconnect PCM 104-pin connector. Inspect connector for loose, damaged or corroded terminals. Repair as necessary. Turn ignition on. Measure voltage at PCM connector pin No. 41 and negative battery terminal. If voltage is less than one volt, replace PCM (Escort and Tracer) or go to next step (Mustang). If voltage is one volt or more, repair short to power in ACCS circuit.
  60. 128) Check ACCS Circuit Voltage To PCM

    Turn ignition off. Leave A/C cycling switch and PCM disconnected. Reconnect CCRM. Turn ignition on. Measure voltage between PCM connector pin No. 41 and negative battery terminal. If voltage is less than one volt, replace PCM. If voltage is one volt or more, replace CCRM.
    NOTE: A break in step numbering sequence occurs at this point. Procedure skips from step 128) to step 130). No test procedures have been omitted.
  61. 130) Check If A/C Turns Off When A/C Switch Is Turned Off

    Turn A/C demand switch off. If A/C turns off, go to next step. If A/C does not turn off, go to step  140).
  62. 131) Check If A/C Cuts Off During WOT

    Start engine and allow to idle. Turn A/C on. Briefly snap throttle wide open and then return to idle. Listen for A/C clutch disengagement during WOT, then re-engages after a few seconds of returning to idle. A click noise will be heard when A/C re-engages. Repeat test several times. If A/C clicking noise cannot be heard, disconnect A/C clutch. Connect a test light between A/C clutch power and ground terminals at A/C clutch wiring harness connector. Again, briefly snap throttle to wide open position and return to idle. Test light should be off during WOT and on after a few seconds of returning to idle. If A/C clutch or test light operates as specified, WAC circuit is functioning properly at this time. Go to TEST Z  and check for intermittents. If A/C clutch or test light does not operate as specified, go to next step.
  63. 132) No WOT A/C Cutoff, No DTCs

    Reconnect A/C clutch (if necessary). Turn ignition on. Using scan tool, access OUTPUT TEST MODE. See OUTPUT TEST MODE  in ADDITIONAL SYSTEM FUNCTIONS. Turn A/C DEMAND switch on. While observing A/C clutch engagement, command outputs on and off several times. If A/C clutch engagement cycles, system is functioning properly at this time. Go to CIRCUIT TEST Z  and check for intermittent faults. If A/C clutch does not cycle, replace CCRM.
  64. 135) Check ACPSW Circuit For Short To Ground

    Turn ignition off. Disconnect A/C high pressure switch connector. Disconnect scan tool from Data Link Connector (DLC). Disconnect PCM 104-pin connector. Inspect connector for loose, damaged or corroded terminals. Repair as necessary. Measure resistance between PCM connector pin No. 86 and negative battery terminal. If resistance is more than 10,000 ohms, replace PCM. If resistance is 10,000 ohms or less, repair short to ground in ACPSW circuit.
    NOTE: A break in step numbering sequence occurs at this point. Procedure skips from step 135) to step 140). No test procedures have been omitted.
  65. 140) A/C Always On: Check Voltage At A/C Clutch

    Turn ignition off. Turn A/C and defroster off. Disconnect A/C clutch. Connect a DVOM between A/C clutch wiring harness connector terminals. Start engine. If voltage is 2 volts or more, go to next step. If voltage is less than 2 volts, electrical portion of A/C system is not at fault. If A/C related symptom still exists, see appropriate article in A/C HEATING & SERVICE
  66. 141) Check ACCS Input To PCM

    Turn ignition off. Ensure A/C and defroster are off. Start engine. Using scan tool, select ACCS PID from PID/DATA monitor menu. If PID value indicates ON, go to step  125). If PID value indicates OFF, check A/C system and repair as necessary. See appropriate article in A/C HEATING & SERVICE.