LEMON Manuals: Even more car manuals for everyone: 1960-2025
Home >> Ford >> 2004 >> Ranger 2WD L4-2.3L VIN D >> Repair and Diagnosis >> Powertrain Management >> Computers and Control Systems >> Testing and Inspection >> Pinpoint Tests >> Standard Models (Non Bi-Fuel) (Base Gasoline) >> Test B: Powertrain Control Module PCM Power Relay
April 5, 2026: LEMON Manuals is launched! Read the announcement.

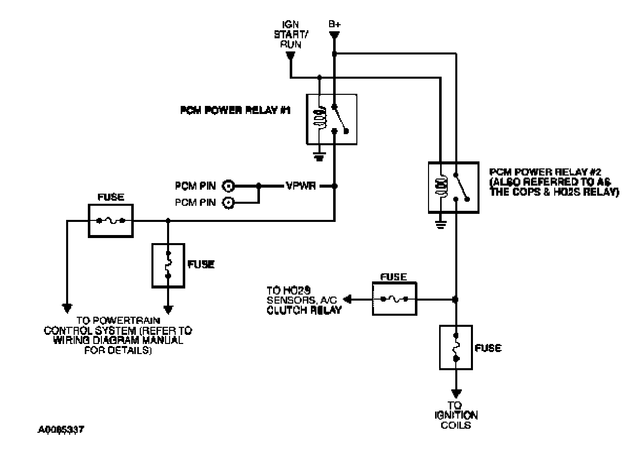
Test B: Powertrain Control Module PCM Power Relay



PINPOINT TEST B: POWERTRAIN CONTROL MODULE PCM POWER RELAY

B Introduction 1 Of 4:





B Introduction 2 Of 4:





B Introduction 3 Of 4:





B Introduction 4 Of 4:





B1:





B2 - B3:





B4:





B5:





B6 - B7:





B8: