LEMON Manuals: Even more car manuals for everyone: 1960-2025
Home >> Ford >> 2004 >> Taurus SEL, 4D Sedan >> Repair and Diagnosis (Single Page) >> Engine Performance >> Testing & Diagnosis >> Engine Controls - Pinpoint Test JB: Secondary Ignition (Cop) Through Pinpoint Test KD: Electric Exhaust Gas RECIRCULATION (EEGR) System - CNG, Flex-Fuel & Gasoline >> Pinpoint Test KB: Fuel Pump Driver Module >> Introduction >> Notes
April 5, 2026: LEMON Manuals is launched! Read the announcement.

Pinpoint Test KB: Fuel Pump Driver Module: Introduction: Notes

NOTE: This pinpoint test is intended to diagnose the following:
  • Harness circuit(s): Batt+, GND, FPDM GND, FPDMR GND, FPM, FP, FP PWR, FP RTN, FPDM PWR.
  • Inertia Fuel Shutoff Switch (9341).
  • Fuel Pump Driver Module (9D370).
  • Fuel Pump Driver Module Power Supply Relay.
  • Powertrain control module (PCM) (12A650).
Fig 1: Identifying Fuel Pump Driver Module (FPDM) Connector
G03626738Courtesy of FORD MOTOR CO.
Fig 2: Identifying Fuel Pump Driver Module Power (FPDM PWR) Relay Connector
G03626739Courtesy of FORD MOTOR CO.
Fig 3: Identifying Fuel Pump/Rear Electronics Module Power (FP/REM PWR) Relay Connector
G03626740Courtesy of FORD MOTOR CO.
CONSTANT CONTROL RELAY MODULE (CCRM) CONNECTOR

Circuit Pin
FPDM PWR (Fuel Pump Driver Module Power) 5
GND (Ground) 15
B+ (C) 11
Fig 4: Identifying Inertia Fuel Shutoff (IFS) Connector
G03626741Courtesy of FORD MOTOR CO.
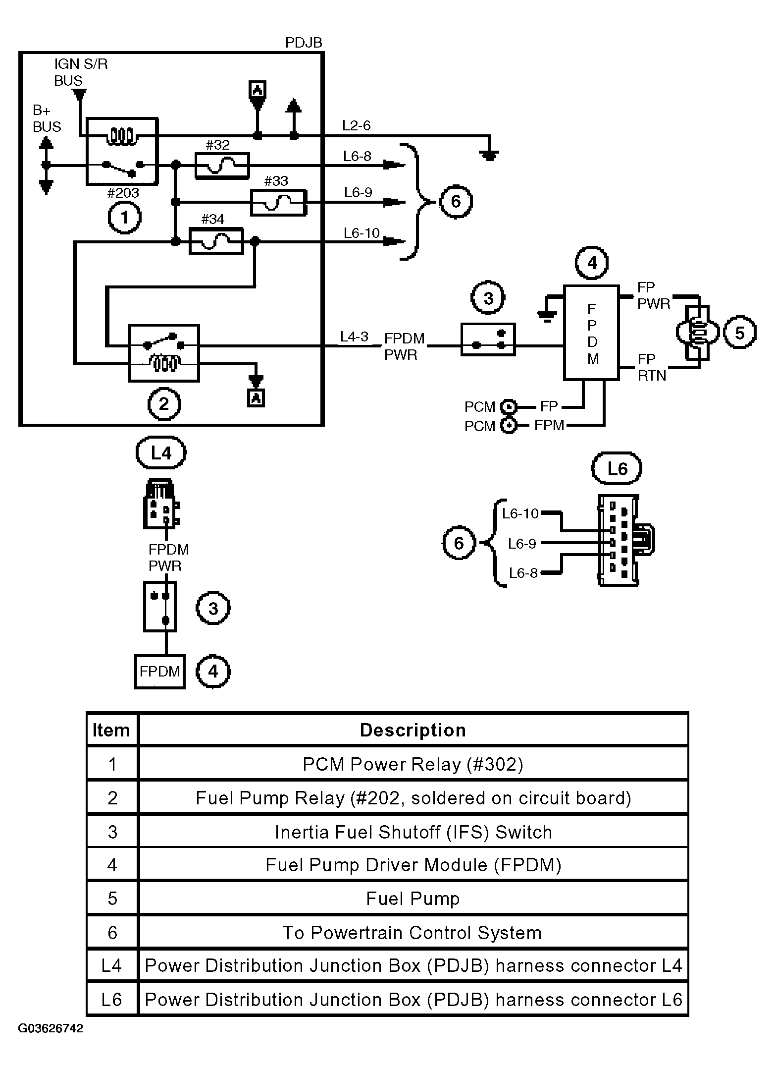
Fig 5: Identifying FPDM PWR relay integral to the PDJB (F-150)
G03626742Courtesy of FORD MOTOR CO.
NOTE: For applications with an FPDM PWR relay integral to the PDJB
Fig 6: Identifying Power Distribution Junction Box (PDJB) Connector
G03626743Courtesy of FORD MOTOR CO.