LEMON Manuals: Even more car manuals for everyone: 1960-2025
Home >> Ford >> 2006 >> Taurus V6-3.0L VIN U >> Repair and Diagnosis >> Powertrain Management >> Computers and Control Systems >> Engine Control Module >> Diagrams >> Diagram Information and Instructions >> Symbols
April 5, 2026: LEMON Manuals is launched! Read the announcement.

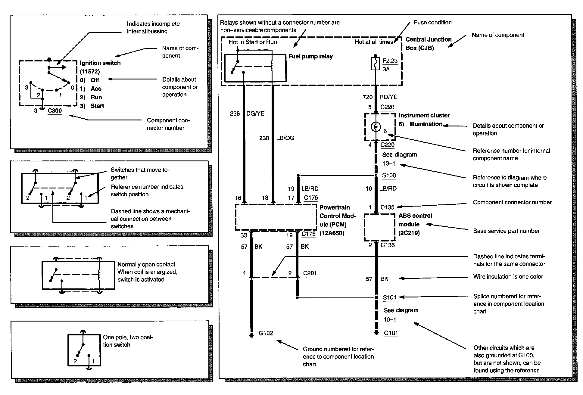
Symbols

Symbols Part 1:






Symbols Part 2:






Symbols Part 3:






Symbols Part 4:






Symbols Part 5:






Symbols Part 6: