LEMON Manuals: Even more car manuals for everyone: 1960-2025
Home >> Ford >> 2012 >> Econoline Base, Van Cargo >> Repair and Diagnosis (Single Page) >> External Pages >> Different variant/trim >> Section 7 (OEM Component Testing) >> Component Testing >> Exterior rear view mirror switch >> Schematic
April 5, 2026: LEMON Manuals is launched! Read the announcement.

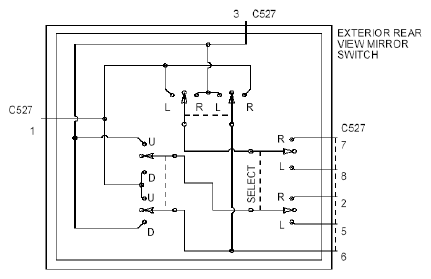
Exterior rear view mirror switch: Schematic

WARNING: This page is about a different variant/trim than selected.
Fig 1: Exterior Rear View Mirror Switch Schematic
G07892094Courtesy of FORD MOTOR CO.