LEMON Manuals: Even more car manuals for everyone: 1960-2025
Home >> Ford >> 2012 >> Fiesta SES, Automatic DCT Trans >> Repair and Diagnosis >> Quick Lookups >> Technical Bulletins >> Campaigns >> Other Variant >> Transmission Control Systems >> Customer Satisfaction Program 19N07 - Supplement #1 - Transmission Control Module Service Warranty Coverage (19N07)
April 5, 2026: LEMON Manuals is launched! Read the announcement.

Customer Satisfaction Program 19N07 - Supplement #1 - Transmission Control Module Service Warranty Coverage (19N07)

WARNING: This page is about the Fiesta S, Automatic DCT Trans, which is a different variant/trim than selected.
Publication date: 2019-08-26
Reference number: 19N07

CUSTOMER SATISFACTION PROGRAM 19N07 - SUPPLEMENT #1 - TRANSMISSION CONTROL MODULE SERVICE WARRANTY COVERAGE

CUSTOMER SATISFACTION PROGRAM 19N07 - SUPPLEMENT #1 - TRANSMISSION CONTROL MODULE SERVICE WARRANTY COVERAGE

SERVICE CAMPAIGN BULLETIN

Reference Number(s): 19N07, Date of Issue:  August 26, 2019
FORD: 2011-2015 Fiesta; 2012-2014 Focus

CUSTOMER SATISFACTION PROGRAM 19N07 - SUPPLEMENT #1

SUBJECT

Customer Satisfaction Program 19N07 - Supplement #1 

Certain 2011 through 2015 Model Year Fiesta and 2012 through 2014 Model Year Focus Vehicles Equipped with a DPS6 Automatic Transmission

Transmission Control Module Service Warranty Coverage

REF

Customer Satisfaction Program  15B22 

Published August 14, 2019

REASON FOR THIS SUPPLEMENT

  • Owner Refunds:  Refund eligibility has been clarified.

PROGRAM TERMS

This program offers service warranty coverage of the transmission control module (TCM) for six (6) months from the RO date of TCM reflash under Customer Satisfaction Program 15B22 .

This program DOES NOT apply to vehicles that qualify for repairs under the New Vehicle Limited Warranty, Emissions Warranty, or Customer Satisfaction Program 14M02 . This is a one-time repair program. Coverage is automatically transferred to subsequent owners.

VEHICLES COVERED BY THIS PROGRAM

COVERED VEHICLES

Vehicle Model Year Assembly Plant Build Dates
Fiesta 2011-2015 Cuautitlan November 3, 2009 through October 15, 2014
Focus 2012-2014 Michigan August 1, 2010 through October 26, 2014

Affected vehicles are identified in OASIS.

REASON FOR PROVIDING SERVICE WARRANTY COVERAGE

Some vehicles that are reprogrammed under Customer Satisfaction Program 15B22 may soon thereafter alert the driver of a fault in the TCM. Notification may not occur immediately after the TCM is reprogrammed because the fault may be intermittent. This program provides coverage to replace the TCM for six (6) months from the RO open date of TCM reflash under Customer Satisfaction Program 15B22 if the following conditions are met:

  • The vehicle is no longer covered under New Vehicle Limited Warranty, Emissions Warranty, or Customer Satisfaction Program 14M02 .
  • The repair meets the criteria contained in Attachment III.

SERVICE ACTION

If an affected vehicle exhibits this condition and is within the terms of this program, dealers are to replace the TCM. This service must be performed at no charge to the vehicle owner.

OWNER NOTIFICATION MAILING SCHEDULE

Owner Letters are expected to be mailed the week of September 2, 2019. Dealers should repair any affected vehicles that require TCM replacement consistent with Attachment III and qualify for repairs within the terms of this program, whether or not the customer has received a letter.

ATTACHMENTS

  • Attachment I: Administrative Information
  • Attachment II: Labor Allowances and Parts Ordering Information
  • Attachment III: Technical Information
  • Owner Notification Letters

QUESTIONS & ASSISTANCE

For questions and assistance, contact the Special Service Support Center (SSSC) via the SSSC Web Contact Site. The SSSC Web Contact Site can be accessed through the Professional Technician Society (PTS) website using the SSSC link listed at the bottom of the OASIS VIN report screen or listed under the SSSC tab.

Sincerely,

G12660232

David J. Johnson

ATTACHMENT I

Customer Satisfaction Program 19N07 - Supplement #1 

Certain 2011 through 2015 Model Year Fiesta and 2012 through 2014 Model Year Focus Vehicles Equipped with a DPS6 Automatic Transmission Transmission Control Module Service Warranty Coverage

OASIS ACTIVATION

OASIS was activated on August 14, 2019.

FSA VIN LISTS ACTIVATION

FSA VIN Lists will not be activated for this service action.

SOLD VEHICLES

  • Only owners with affected vehicles that exhibit the covered condition will be directed to dealers for repairs.
  • Dealers are to prioritize repairs of customer vehicles over repairs of new and used vehicle inventory.

STOCK VEHICLES

  • Do not perform this program unless the affected vehicle exhibits the covered condition.

TITLE BRANDED/SALVAGED VEHICLES

Title branded, salvaged vehicles and vehicles with cancelled warranty coverage are eligible for this program unless emission coverage is explicitly cancelled, as indicated by one of the following OASIS Warranty Cancellation Messages only:

  • SCRAPPED UNIT - ALL WARRANTY CANCELLED - TOTAL INCLUDING EMISSIONS
  • ALL WARRANTY CANCELLED INCLUDING EMISSIONS

OWNER REFUNDS

  • Ford Motor Company is offering a refund for owner-paid repairs covered by this program if the repair was performed before the date of the Owner Notification Letter. This refund offer expires August 31, 2020. To qualify for a refund, the owner must have paid to replace their vehicle's  TCM within six (6) months of a prior service that included a TCM software update.
  • Dealers are also pre-approved to refund owner-paid emergency  repairs that were performed away from an authorized servicing dealer after the date of the Owner Notification Letter. Non-covered repairs, or those judged by Ford to be excessive, will not be reimbursed.
  • Refunds will only be provided for the cost associated with replacing the TCM.

RENTAL VEHICLES

The use of rental vehicles is not approved for this program.

ADDITIONAL REPAIR (LABOR TIME AND/OR PARTS)

Additional repairs identified as necessary to complete the FSA should be managed as follows:

  • For related damage and access time requirements, refer to the Warranty and Policy Manual - Section 6 - Ford & Lincoln Program Policies/General Information & Special Circumstances for FSA's/Related Damage.
  • For vehicles outside new vehicle bumper-to-bumper warranty coverage, submit an Approval Request to the SSSC Web Contact Site prior to completing the repair.

CLAIMS PREPARATION AND SUBMISSION

  • Program Terms:  This program provides coverage to replace the TCM for six (6) months from the RO open date of TCM reflash under Customer Satisfaction Program 15B22 if the following conditions are met:
    • The vehicle is no longer covered under New Vehicle Limited Warranty, Emissions Warranty, or Customer Satisfaction Program 14M02 .
    • The repair meets the criteria contained in Attachment III.
    NOTE: All claims will be subject to manual review and chargeback if they do not fall within the terms of this service coverage program.
  • Claim Entry:  Enter claims using Dealer Management System (DMS) or One Warranty Solution (OWS) online.
    • When entering claims, select claim type 31: Field Service Action. The FSA number 19N07 is the sub code.
    • For additional claims preparation and submission information, refer to the Recall and Customer Satisfaction Program (CSP) Repairs in the OWS User Guide.
  • Related Damage/Additional labor and/or parts:  Must be claimed as Related Damage on a separate repair line from the FSA with same claim type and sub code as described in Claim Entry above.
    IMPORTANT: Click the Related Damage Indicator radio button.
  • Refunds:  Submit refunds on a separate repair line.
    • Program Code: 19N07
    • Misc. Expense: ADMIN
    • Misc. Expense: REFUND
    • Misc. Expense: 0.2 Hrs.
    • Multiple refunds should be submitted on one repair line and the invoice details for each repair should be detailed in the comments section of the claim.

ATTACHMENT II

Customer Satisfaction Program 19N07 - Supplement #1 

Certain 2011 through 2015 Model Year Fiesta and 2012 through 2014 Model Year Focus Vehicles Equipped with a DPS6 Automatic Transmission Transmission Control Module Service Warranty Coverage

LABOR ALLOWANCES

LABOR ALLOWANCES

Description Labor Operation Labor Time
All vehicles - retrieve DTCs only; TCM replacement not required 19N07A 0.3 Hours
Focus Models - Replace Transmission Control Module (includes time to retrieve DTCs) 19N07B 1.0 Hours
Fiesta Models - Replace Transmission Control Module (includes time to retrieve DTCs) 19N07C 1.1 Hours
M-Time for additional diagnosis of Powertrain DTCs P0805, P087A, P090B, P090C, P0901, P0902, P2831, P2832, P2835, P2836, P2837, P285C, P285D, P285E, P2861 or P2862, only where the TCM is the causal part (may only be claimed with either 19N07B or 19N07C) MT19N07D Up to 2.0 Hours

PARTS REQUIREMENTS/ORDERING INFORMATION

PARTS INFORMATION

Part Number Description Order Quantity Claim Quantity
AE8Z-7Z369-F TCM (includes 2 new O-ring seals) 1 1

Order your parts requirements through normal order processing channels. To guarantee the shortest delivery time, an emergency order for parts must be placed.

DEALER PRICE

For latest prices, refer to DOES II.

PARTS RETENTION AND RETURN

Follow the provisions of the Warranty and Policy Manual, Section 1 - WARRANTY PARTS RETENTION AND RETURN POLICIES.

EXCESS STOCK RETURN

Excess stock returned for credit must have been purchased from Ford Customer Service Division in accordance with Policy Procedure Bulletin 4000.

ATTACHMENT III

CERTAIN 2011 THROUGH 2015 MODEL YEAR FIESTA AND 2012 THROUGH 2014 MODEL YEAR FOCUS VEHICLES EQUIPPED WITH A DPS6 AUTOMATIC TRANSMISSION - TRANSMISSION CONTROL MODULE SERVICE WARRANTY COVERAGE 

OVERVIEW

Some vehicles that are reprogrammed under Customer Satisfaction Program 15B22 may soon thereafter alert the driver of a fault in the TCM. Notification may not occur immediately after the TCM is reprogrammed because the fault may be intermittent. This program provides coverage to replace the TCM for six (6) months from the RO open date of TCM reflash under Customer Satisfaction Program 15B22 if the following conditions are met:

  • The vehicle is not currently covered under New Vehicle Limited Warranty, Emissions Warranty, or Customer Satisfaction Program 14M02
  • The repair meets the criteria contained in Attachment III

If an affected vehicle exhibits this condition and is within the terms of this program, dealers are to replace the TCM.

SERVICE PROCEDURE

TCM Diagnosis
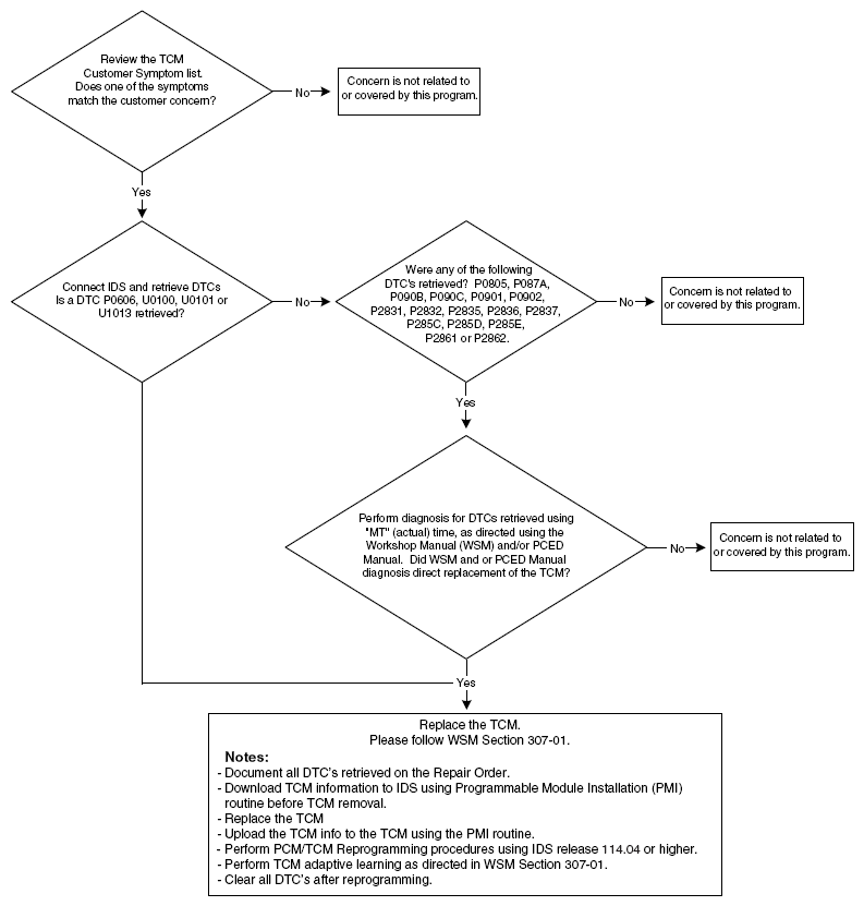
NOTE: A failing or failed TCM will exhibit at least one of the TCM Customer Symptoms AND  may exhibit one of the Diagnostic Trouble Codes (DTCs) listed below:
TCM Customer Symptom(s)
  • Intermittent no-start
  • Intermittent vehicle loss of power
  • Intermittent loss of transmission engagement while driving
  • Message in the message center lashes "Hill Start Assist Not Available"
  • Message in the message center indicates "Parking Aid Malfunction/Service Required"
  • Transmission gear selector "PRNDL/S" indicator on the instrument cluster blinks or lashes
Diagnostic Trouble Code(s)
  • P0606 - TCM Internal Failure
  • U0100 - Lost Communication With ECM/PCM
  • U0101 - Lost Communication With TCM
  • U1013 - Invalid Internal Control Module Monitoring Data Received From TCM
Diagnostic Procedure
NOTE: If diagnosis determines the TCM is not the cause of the concern, only the cost of diagnostic time to retrieve DTCs will be covered by this extended coverage program. The customer should be notified of this before proceeding.
G12660233
Module Reprogramming - General Information
NOTE: Reprogram appropriate vehicle modules and clear all Diagnostic Trouble Codes (DTCs) after programming. For DTCs generated after reprogramming, follow normal diagnostic service procedures.
  1. Connect a battery charger to the 12V battery.
  2. Perform reprogramming using IDS release 114.04 or higher.
    NOTE: Calibration files may also be obtained at www.motorcraftservice.com.
    NOTE: Follow the IDS on-screen instructions to complete the reprogramming procedure.
  3. Disconnect the battery charger from the 12V battery, once reprogramming has completed.
Important Information for Module Programming
NOTE: When programming or reprogramming a module, use the following basic checks to ensure programming completes without errors.
  • Make sure the 12V battery is fully charged before carrying out the programming steps and connect IDS/scan tool to a power source.
  • Inspect Vehicle Communication Module (VCM) and cables for any damage. Make sure scan tool connections are not interrupted during programming.
  • A hardwired connection is strongly recommended.
  • Turn off all unnecessary accessories (radio, heated/cooled seats, headlamps, interior lamps, HVAC system, etc.) and close doors.
  • Disconnect/depower any aftermarket accessories (remote start, alarm, power inverter, CB radio, etc.).
  • Follow all scan tool on-screen instructions carefully.
  • Disable IDS/scan tool sleep mode, screensaver, hibernation modes.
  • Create all sessions Key On Engine Off (KOEO). Starting the vehicle before creating a session will cause errors within the programming inhale process.

Recovering a module when programming has resulted in a blank module: 

NEVER DELETE THE ORIGINAL SESSION! 

  1. Obtain the original IDS that was used when the programming error occurred during Module Reprogramming (MR) or Programmable Module Installation (PMI).
  2. Disconnect the VCM from the Data Link Connector (DLC) and the IDS.
  3. Reconnect the VCM to IDS and then connect to the DLC. Once reconnected, the VCM icon should appear in the corner of the IDS screen. If it does not, troubleshoot the IDS to VCM connection.
  4. Locate the ORIGINAL vehicle session when programming failed. This should be the last session used in most cases. If not, use the session created on the date that the programming failed.
    NOTE: If the original session is not listed in the previous session list, click the "Recycle Bin" icon at the lower right of the previous session screen. This loads any deleted sessions and allows you to look through them. Double-click the session to restore it.
  5. Once the session is loaded, the failed process should resume automatically.
  6. If programming does not resume automatically, proceed to the Module Programming menu and select the previously attempted process, PMI or MR.
  7. Follow all on-screen prompts/instructions.
  8. The last screen on the IDS may list additional steps required to complete the programming process. Make sure all applicable steps listed on the screen are followed in order.