LEMON Manuals: Even more car manuals for everyone: 1960-2025
Home >> Ford >> 2012 >> Focus S, Standard Trans, Gas >> Repair and Diagnosis >> External Pages >> Different variant/trim >> Section 8 (Climate Control System -- Electric) >> Description and Operation >> Climate Control System - System Operation and Component Description >> System Operation >> System Diagram
April 5, 2026: LEMON Manuals is launched! Read the announcement.

System Diagram

WARNING: This page is about a different variant/trim than selected.
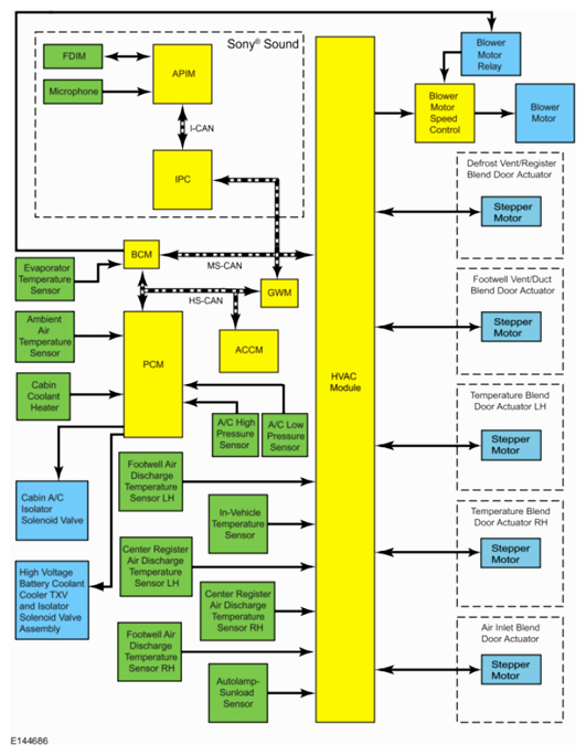
Fig 1: Climate Control System Diagram
G08590766Courtesy of FORD MOTOR CO.