LEMON Manuals: Even more car manuals for everyone: 1960-2025
Home >> Ford >> 2012 >> Focus Titanium, 4D Hatchback, Standard Trans, Gas >> Repair and Diagnosis (Single Page) >> Heating, Ventilation & A/C (HVAC) >> HVAC Control Systems >> Climate Control System -- Except Electric >> Description and Operation >> Climate Control System - Vehicles With: Dual Automatic Temperature Control - System Operation and Component Description >> System Diagram
April 5, 2026: LEMON Manuals is launched! Read the announcement.

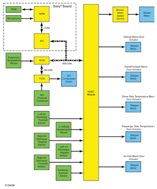
System Diagram

Fig 1: HVAC Module System Diagram
G08065154Courtesy of FORD MOTOR CO.