LEMON Manuals: Even more car manuals for everyone: 1960-2025
Home >> Ford >> 2012 >> Mustang Base, 2D Convertible, Automatic Trans >> Repair and Diagnosis >> External Pages >> Different car >> Section 1034 (OEM Wiring Diagrams) >> Module Communications Network
April 5, 2026: LEMON Manuals is launched! Read the announcement.

Module Communications Network

WARNING: This page is about a different car, the 2016 Ford F-150. However, it is still accessible from the selected car via links, so may be relevant.
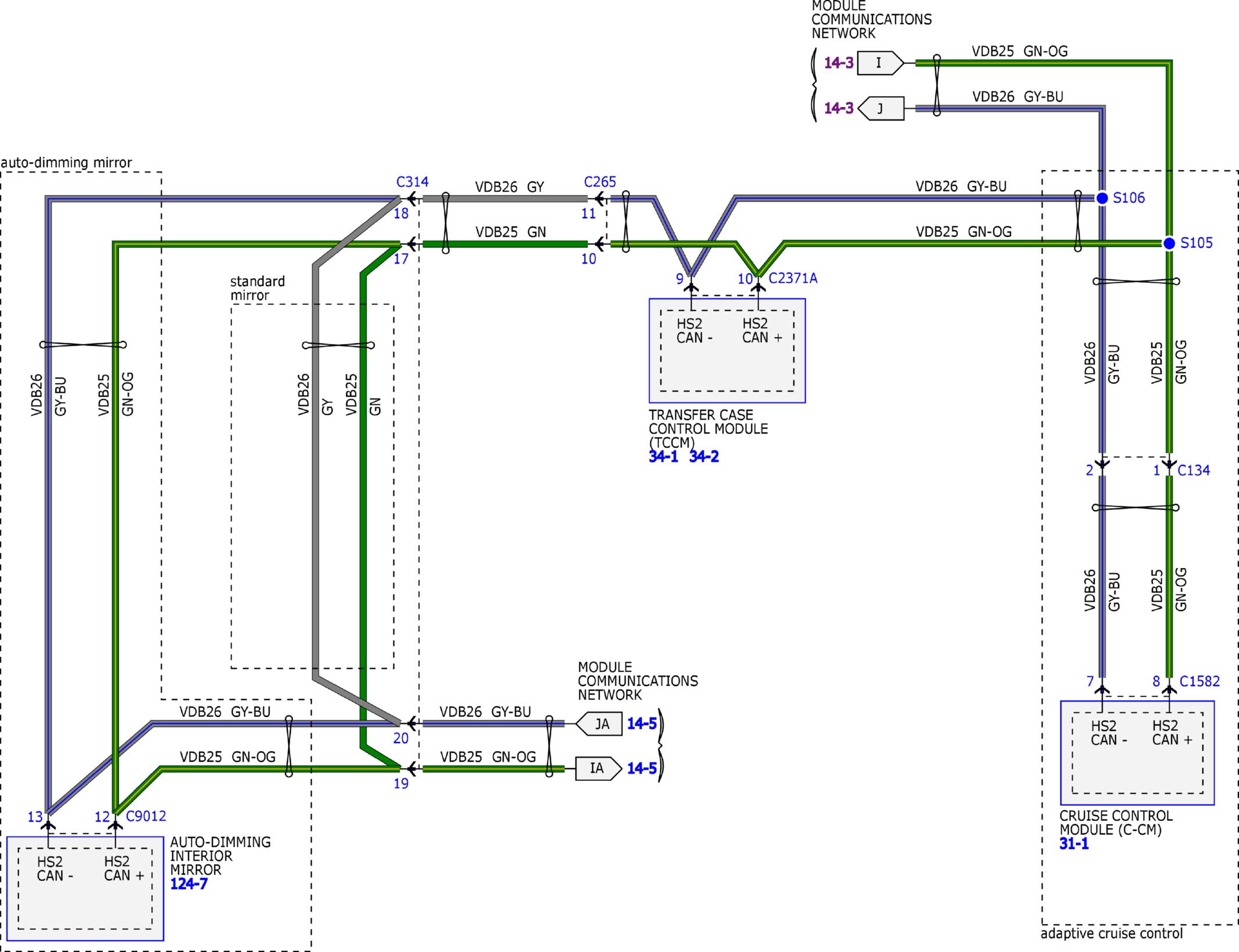
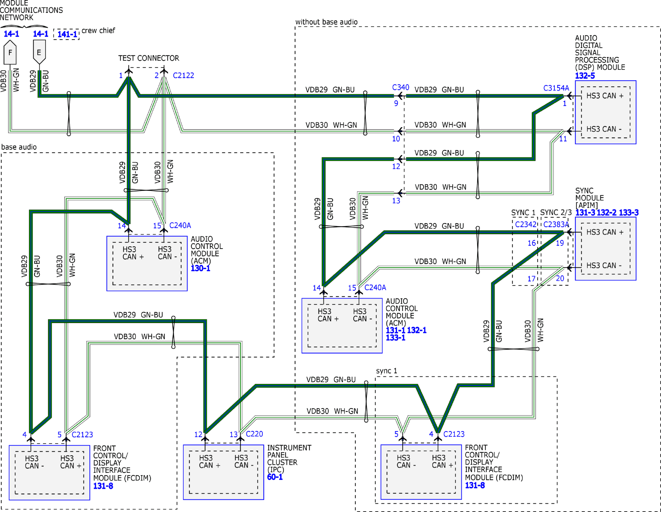
Fig 1: Module Communications Network Wiring Diagram (1 of 11)
GFDW46464Courtesy of FORD MOTOR COMPANY
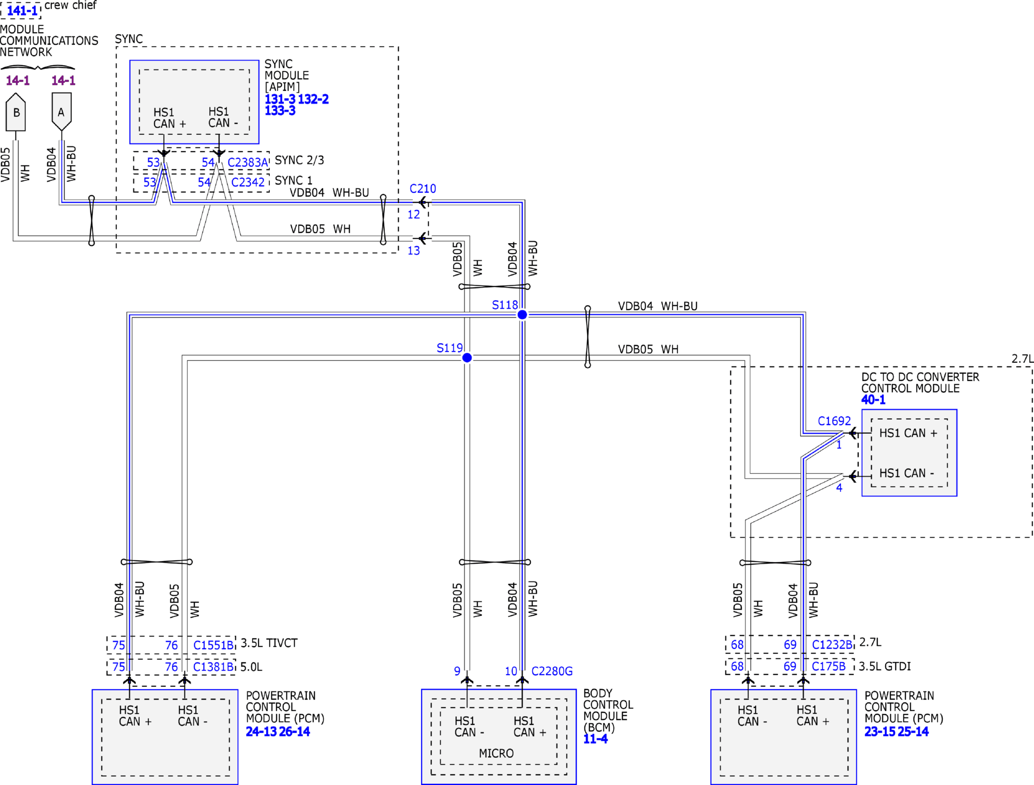
Fig 2: Module Communications Network Wiring Diagram (2 of 11)
GFDW46465Courtesy of FORD MOTOR COMPANY
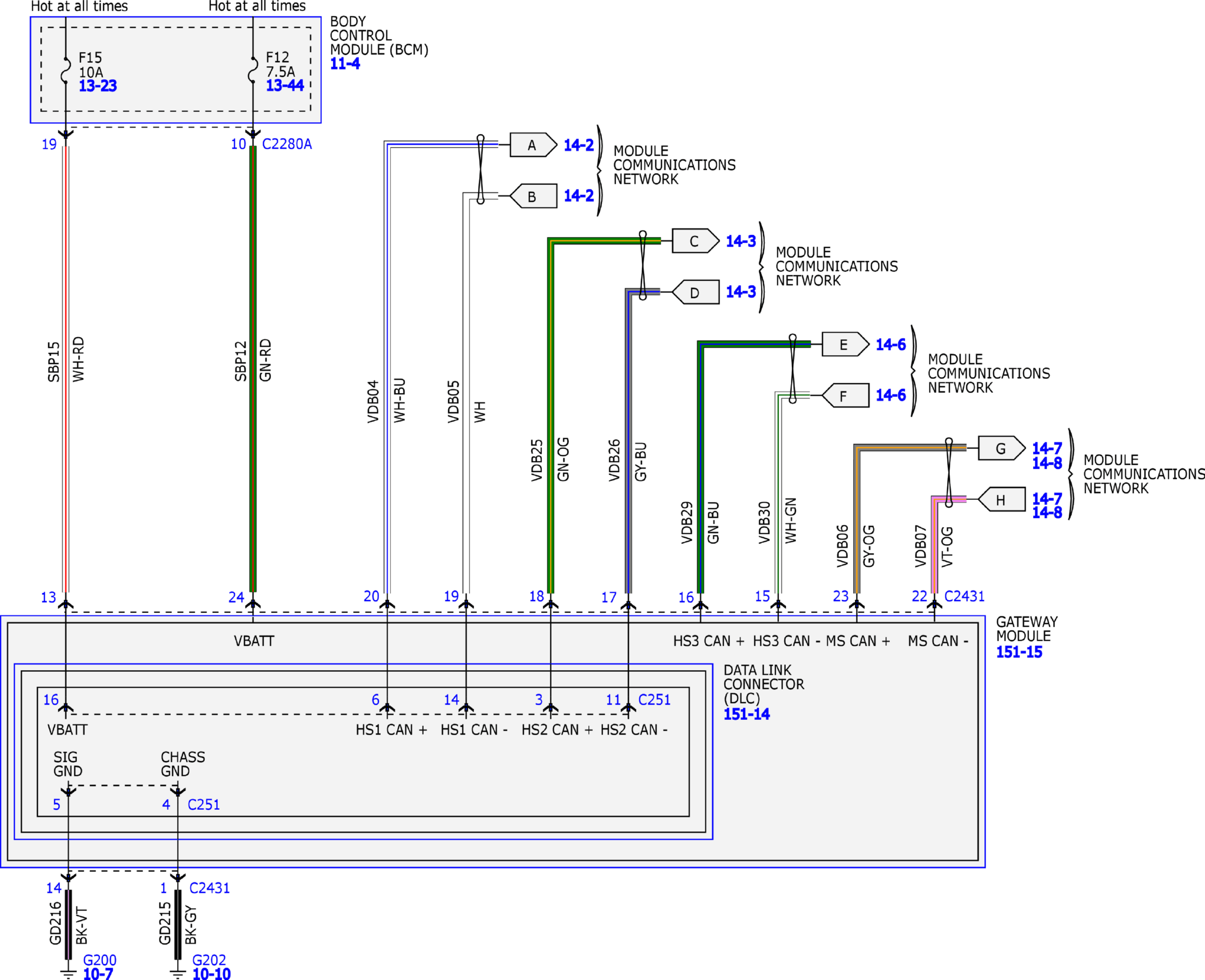
Fig 3: Module Communications Network Wiring Diagram (3 of 11)
GFDW46466Courtesy of FORD MOTOR COMPANY
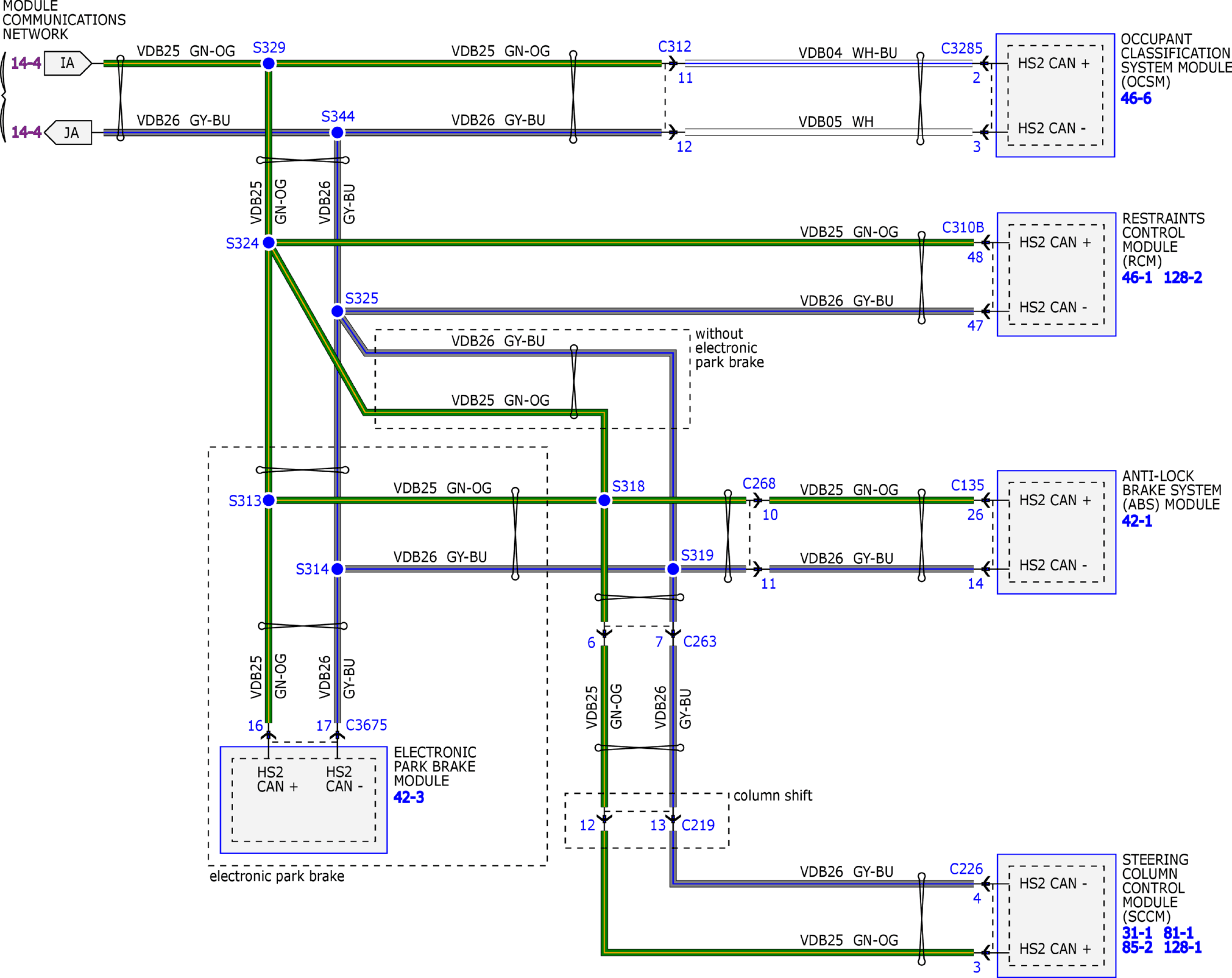
Fig 4: Module Communications Network Wiring Diagram (4 of 11)
GFDW46467Courtesy of FORD MOTOR COMPANY
Fig 5: Module Communications Network Wiring Diagram (5 of 11)
GFDW46468Courtesy of FORD MOTOR COMPANY
Fig 6: Module Communications Network Wiring Diagram (6 of 11)
GFDW46469Courtesy of FORD MOTOR COMPANY
Fig 7: Module Communications Network Wiring Diagram (7 of 11)
GFDW46470Courtesy of FORD MOTOR COMPANY
Fig 8: Module Communications Network Wiring Diagram (8 of 11)
GFDW46471Courtesy of FORD MOTOR COMPANY
Fig 9: Module Communications Network Wiring Diagram (9 of 11)
GFDW46472Courtesy of FORD MOTOR COMPANY
Fig 10: Module Communications Network Wiring Diagram (10 of 11)
GFDW46473Courtesy of FORD MOTOR COMPANY
Fig 11: Module Communications Network Wiring Diagram (11 of 11)
GFDW46474Courtesy of FORD MOTOR COMPANY