LEMON Manuals: Even more car manuals for everyone: 1960-2025
Home >> Ford >> 2012 >> Taurus Limited, AWD >> Repair and Diagnosis >> External Pages >> Different car >> Section 3015 (Climate Control System - General Information) >> Description And Operation >> Climate Control System - Vehicles With: Dual Automatic Temperature Control (DATC) - System Operation and Component Description >> System Operation >> System Diagram
April 5, 2026: LEMON Manuals is launched! Read the announcement.

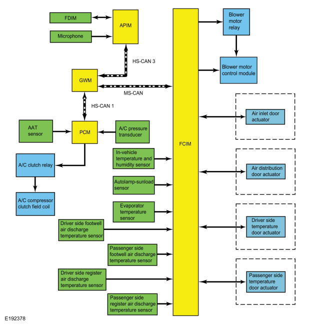
System Diagram

WARNING: This page is about a different car, the 2016 Ford F-150. However, it is still accessible from the selected car via links, so may be relevant.
GFD42117Courtesy of FORD MOTOR COMPANY