LEMON Manuals: Even more car manuals for everyone: 1960-2025
Home >> Ford >> 2012 >> Taurus SE >> Repair and Diagnosis >> External Pages >> Different car >> Section 3265 (Four-Wheel Drive Systems) >> Description And Operation >> Four-Wheel Drive Systems - Raptor - System Operation and Component Description >> System Operation >> System Diagram
April 5, 2026: LEMON Manuals is launched! Read the announcement.

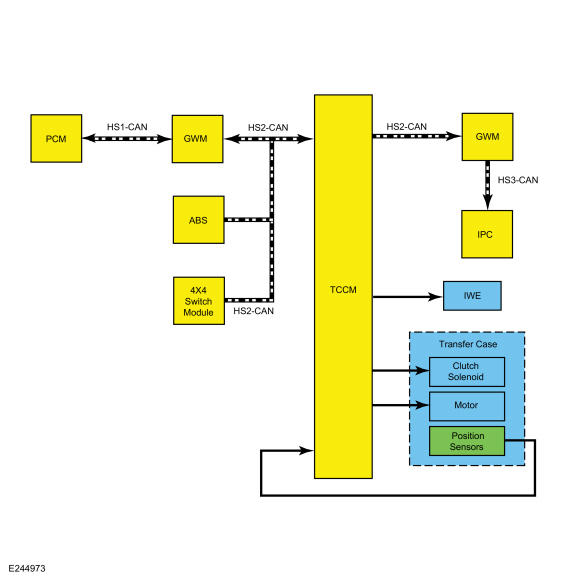
System Diagram

WARNING: This page is about a different car, the 2017 Ford F-150. However, it is still accessible from the selected car via links, so may be relevant.
GFD177868Courtesy of FORD MOTOR COMPANY

Vehicles Equipped With The 3.5L GTDI 

GFD177869Courtesy of FORD MOTOR COMPANY
Item Description
1 Air cleaner outlet pipe LH
2 Brake booster
3 Intake manifold
4 IWE Reservoir
5 IWE Solenoid
6 IWE LH
7 IWE RH
8 (VSV) Vacuum Solenoid Valve
9 Filter
10 Venturi
11 Aspirator Assembly