LEMON Manuals: Even more car manuals for everyone: 1960-2025
Home >> Ford >> 2013 >> C-Max SE >> Repair and Diagnosis >> Heating, Ventilation & A/C (HVAC) >> HVAC Control Systems >> Climate Control System >> Description and Operation >> Climate Control System - System Operation and Component Description >> System Operation >> System Diagram
April 5, 2026: LEMON Manuals is launched! Read the announcement.

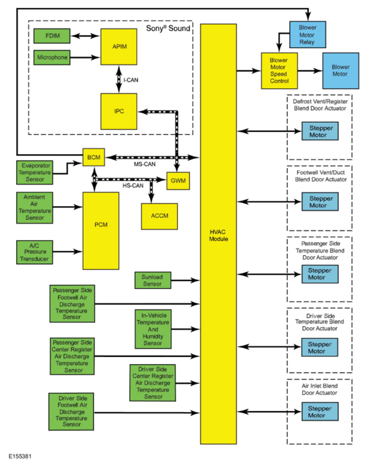
System Diagram

G08408694Courtesy of FORD MOTOR CO.