LEMON Manuals: Even more car manuals for everyone: 1960-2025
Home >> Ford >> 2013 >> Focus S, Standard Trans, Gas >> Repair and Diagnosis (Single Page) >> Brakes >> Traction Control >> Anti-Lock Brake System & Stability Control System - Except Electric >> Description and Operation >> Anti-Lock Brake System (ABS) and Stability Control - System Operation and Component Description >> System Operation >> System Diagram
April 5, 2026: LEMON Manuals is launched! Read the announcement.

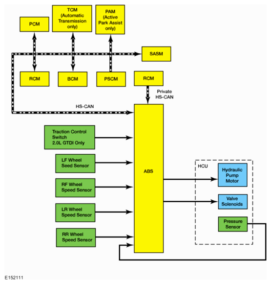
System Diagram

Fig 1: Anti-Lock Brake System And Stability Control Communication Diagram
G08056170Courtesy of FORD MOTOR CO.