LEMON Manuals: Even more car manuals for everyone: 1960-2025
Home >> Ford >> 2013 >> Fusion S >> Repair and Diagnosis >> External Pages >> Different car >> Section 1547 (Module Communications Network (Except Hybrid)) >> Description And Operation >> Communications Network - System Operation and Component Description >> System Operation >> System Diagram
April 5, 2026: LEMON Manuals is launched! Read the announcement.

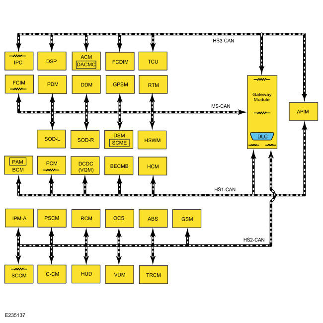
System Diagram

WARNING: This page is about a different car, the 2017 Ford Fusion. However, it is still accessible from the selected car via links, so may be relevant.
GFD196048Courtesy of FORD MOTOR COMPANY