LEMON Manuals: Even more car manuals for everyone: 1960-2025
Home >> Ford >> 2014 >> Explorer Base, 3.5L Eng VIN 8, FWD >> Repair and Diagnosis >> Steering >> Steering Column >> Description And Operation >> Steering Column >> System Operation >> System Diagram
April 5, 2026: LEMON Manuals is launched! Read the announcement.

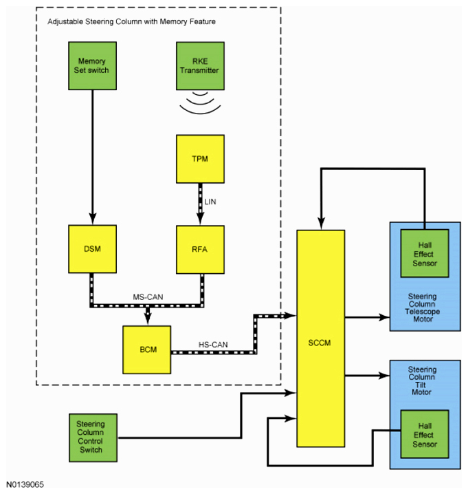
System Diagram

G09084852