Anti-Lock Control: Notes
Overview
The stability control system is comprised of the following subsystems which assist the driver in maintaining control of the vehicle:
- ABS
- EBD
- Traction control
- ESC
- RSC ®
- Curve control
- Trailer sway control
- Hill start assist
- Hill Descent Control™
ABS helps to maintain steering control by preventing the wheels from locking up during hard braking. ABS also includes a brake assist function which provides maximum brake system pressure during a severe braking situation.
EBD helps to maintain vehicle control by keeping a balanced braking condition between the front and rear wheels.
Traction control helps to prevent loss of traction by reducing drive-wheel spin during acceleration.
ESC helps to prevent skids or lateral slides by activating portions of the base ABS.
RSC ® system helps to prevent excessive vehicle roll by activating portions of the base ABS.
Curve control helps to maintain vehicle stability during adverse maneuvers such as cornering or avoiding objects in the roadway.
Trailer sway control helps maintain vehicle stability while towing a trailer by detecting and aiding in the reduction of conditions causing trailer sway.
Hill start assist prevents vehicle roll back when pulling away while stopped on an incline without the use of the parking brake.
Hill descent control (TM) helps to maintain a low speed while descending steep inclines on various surface conditions.
Some noise from the system and pulsations in the brake pedal are normal conditions during most stability control system activations. Also, longer than normal brake pedal travel may be experienced immediately following an ABS or stability control system activation.
System Operation
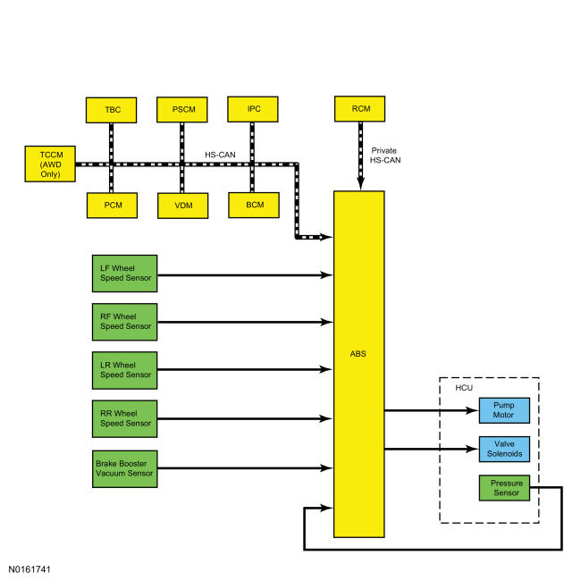
System Diagram
Network Message Chart
ABS Module Network Input Message Chart
| Broadcast Message | Originating Module | Message Purpose |
|---|---|---|
| Accelerator pedal position | PCM | The ABS module uses accelerator pedal position information for correct operation of the stability control systems. |
| AWD lock status | TCCM | The ABS module disables some stability control systems and increases the minimum threshold for other stability control systems when the AWD system is engaged. |
| AWD range fault | TCCM | The ABS module can request disengagement of the transfer case in the event ESC intervention is necessary. This message informs the ABS module when there is a fault in the TCCM preventing a range selection change. |
| AWD range selection | TCCM | This message informs the ABS module of the current AWD range selection; low range locked, neutral, high range locked, high range auto, high range 2WD or unknown. |
| AWD torque actual | TCCM | The ABS module can request disengagement of the transfer case in the event ESC intervention is necessary. The ABS module needs to know the actual torque being applied to the AWD system before requesting the transfer case disengaged. |
| Brake pedal applied | PCM | This message informs the ABS module that the driver has pressed the brake pedal. This message is also used by the ABS module to check the brake pressure sensor located inside the HCU. |
| Cruise control status | PCM | This message informs the ABS module of the current status of the cruise control system; off, denied, standby or active. |
| Drivers door ajar status | BCM | The ABS module resets the parameters used for the RSC ® function when the driver door is opened. |
| Drivers rear door ajar status | BCM | The ABS module resets the parameters used for the RSC ® function when the driver rear door is opened. |
| Engine off | BCM | This message informs the ABS module the engine is no longer running. |
| Engine RPM | PCM | This message informs the ABS module of the current engine RPM. The ABS module uses engine RPM information for correct operation of the stability control systems. |
| Hill descent switch | IPC | This message informs the ABS module the driver has requested the hill descent control portion of the stability control system be disabled or enabled. |
| Hood ajar status | BCM | The ABS module resets the parameters used for the RSC ® function when the hood is opened. |
| Ignition status | BCM | This message informs the ABS module of the current ignition status; off, accessory, run, start, invalid or unknown. |
| Liftgate ajar status | BCM | The ABS module resets the parameters used for the RSC ® function when the liftgate is opened. |
| Parking brake status | BCM | The ABS module uses the parking brake status for the hill start assist function. |
| Passenger door ajar status | BCM | The ABS module resets the parameters used for the RSC ® function when the passenger door is opened. |
| Passenger rear door ajar status | BCM | The ABS module resets the parameters used for the RSC ® function when the passenger rear door is opened. |
| RCM serial number | RCM | The ABS module stores the RCM serial number and verifies the serial number when the vehicle is started or the ignition is set to ON or ACC. Over time, the ABS module learns the offset of the sensors inside the RCM. When a new serial number is found, the ABS module resets the offset number learned for RSC ®. |
| Selector lever (PRNDL) status | PCM | This message provides the ABS module with the current transmission gear status. The ESC and RSC ® functions do not operate when the transmission is in REVERSE. |
| Steering angle | PSCM | The PSCM calculates the steering angle based on input from the 2 internal steering sensors and from the wheel speed sensor message from the ABS module. The steering angle is then sent to the ABS module over the HS-CAN. |
| Steering angle count | PSCM | The PSCM calculates the steering angle count on input from the 2 internal steering sensors and from the wheel speed sensor message from the ABS module. The steering angle count is then sent to the ABS module over the HS-CAN. The ABS module uses this message to determine the validity of the steering angle sensor signal. |
| Steering angle initialization | PSCM | When a new PSCM is installed on a vehicle, the module must be properly initialized for the ABS to function correctly. If initialization has not taken place, the PSCM broadcasts a "not initialized" message on the HS-CAN. |
| Traction control on-off | IPC | This message informs the ABS module the driver has requested the traction control portion of the stability control system be disabled or enabled. |
| Trailer brake connection | TBC Module | Informs the ABS module there is a trailer connected to the vehicle. The ABS module uses this information for correct operation of the stability control systems. |
| Trailer sway configuration command | IPC | Informs the ABS module the driver has turned the trailer sway control on or off. |
| Transmission shift in progress | PCM | This message is used by the ABS module for traction control performance. |
| Vehicle configuration data | BCM | This message provides the ABS module with the current optional and configured items such as tire size, axle ratio, engine type, transmission type, keyless entry and VIN. |
| Vehicle dynamic data display | VDM | Used to inform the ABS module of the current vehicle suspension mode; comfort, normal, sport, faulty, service required, temporarily off, or mode change unavailable. The ABS module uses the information for correct operation of the stability control systems. |
Anti-Lock Brake System (ABS) Function
The ABS module continuously monitors brake pedal input, lateral vehicle motion and the rotational speed of each wheel. The PCM sends the brake pedal switch information to the ABS module over the HS-CAN while the RCM sends lateral acceleration sensor information to the ABS module over a private HS-CAN. Wheel speed information is retrieved by the ABS module using 4 active wheel speed sensors, one for each wheel. When the ABS module detects an impending wheel lock during a braking event, the ABS module modulates brake pressure to the appropriate brake calipers by opening and closing the appropriate solenoid valves inside the HCU while the hydraulic pump motor is activated. Once the affected wheel returns to the desired speed, the ABS module returns the solenoid valves in the HCU to their normal position.
The ABS module has 2 self-test options, one is carried out using a scan tool and the other is carried out when the ABS is initialized (ignition ON). During either self test the ABS module carries out a preliminary electrical check of the system sensors and activates the hydraulic pump motor for approximately one-half second. During this time, a buzzing or humming noise may be heard and a vibration may be felt in the brake pedal and is a normal condition. During the module initialized self test, the pump motor check is carried out at approximately 10 km/h (6.2 mph). Any malfunction detected in the system causes the module to set a DTC, disable the ABS function and send a message over the HS-CAN to the IPC to illuminate the ABS warning indicator. However, the base hydraulic power-assist braking system will function normally.
Electronic Brake Distribution (EBD)
On initial application of the brake pedal, full pressure is applied to the rear brakes. The ABS module then uses wheel speed sensor inputs to calculate an estimated rate of deceleration. Once vehicle deceleration exceeds a predetermined threshold, the ABS module commands the HCU to close the appropriate isolation valves to hold the rear brake pressure constant while allowing the front brake pressure to build. This creates a balanced braking condition between the front and rear wheels. As the vehicle decelerates, the valves are opened to increase the rear brake pressure in proportion to the front brake pressure. A slight bump sensation may be felt in the brake pedal when EBD is active.
If the ABS is disabled due to DTCs being present in the ABS module, EBD continues to function unless the DTCs are for wheel speed sensors. When EBD is disabled, the ABS warning indicator, the red brake warning indicator and stability-traction control indicator (sliding car icon) all illuminate.
Supplemental Braking Assist
In addition to preventing wheel lock up during braking events, the ABS module is also able to provide supplemental hydraulic brake assist through the use of the hydraulic pump motor and the HCU. This is done in the event of a severe vacuum loss at the brake booster.
The ABS module uses the HCU and hydraulic pump motor to aid in bringing the vehicle to a safe, controlled stop in the event of severe vacuum loss at the brake booster. The ABS module continually monitors the vacuum in the brake booster through the use of a vacuum sensor. When the vacuum sensor indicates vacuum is below a predetermined level, a DTC sets in the ABS module. If this occurs during a braking event or if the driver attempts to stop the vehicle with a low vacuum condition in the brake booster, the ABS module activates the hydraulic pump motor in the HCU to assist with vehicle braking.
Traction Control Function
The ABS module continuously monitors and compares the rotational speed of the drive wheels in relation to the non-driven wheels. When the drive wheels begin to spin faster than the non-driven wheels, the ABS module modulates brake pressure to the appropriate brake calipers by opening and closing the appropriate solenoid valves inside the HCU while the hydraulic pump motor is activated. At the same time, the ABS module sends a traction control event message over the HS-CAN. When the PCM receives this message, it assists with traction control by adjusting engine timing and decreasing fuel injector pulses. When the IPC receives this message, it flashes the stability-traction control indicator (sliding car icon). Once the driven wheel speed returns to the desired speed, the ABS module returns the solenoid valves in the HCU to their normal position, deactivates the hydraulic pump motor and sends another message over the HS-CAN bus indicating the traction control event has ended. The PCM returns engine timing and fuel injectors to normal operation and the IPC extinguishes the stability-traction control indicator (sliding car icon). After the vehicle speed exceeds 100 km/h (62.1 mph), traction control is accomplished only through the PCM torque control.
The ABS module disables the traction control function if there are any wheel speed sensor or solenoid valve DTCs present in the ABS module. The traction control function is also disabled if there is a communication error between the ABS module and the PCM. When the traction control function is disabled, the ABS module sends a message to the IPC to illuminate the stability-traction control indicator (sliding car icon).
Electronic Stability Control (ESC)
The ABS module continuously monitors the vehicle motion relative to the intended course. This is done by using sensors to compare the steering wheel input and the yaw rate sensor input with the actual vehicle motion. Steering wheel angle information is calculated by the PSCM and sent to the ABS module over the HS-CAN. Vehicle yaw rate information is sent to the ABS module from the RCM over a private HS-CAN. If the ABS module determines from the inputs the vehicle is unable to travel in the intended direction, the ABS module modulates brake pressure to the appropriate brake calipers by opening and closing the appropriate solenoid valves inside the HCU while the hydraulic pump motor is activated. At the same time, the ABS module sends a vehicle stability event message over the HS-CAN. When the PCM receives this message, it assists with vehicle control by adjusting engine timing and decreasing fuel injector pulses. When the IPC receives this message, it flashes the stability-traction control indicator (sliding car icon). Once the vehicle instability has been corrected, the ABS module returns the solenoid valves in the HCU to their normal position, deactivates the hydraulic pump motor and sends another message over the HS-CAN bus indicating the stability event has ended. The PCM returns engine timing and fuel injectors to normal operation and the IPC extinguishes the stability-traction control indicator (sliding car icon).
The ESC function does not operate with the transmission in REVERSE. The ABS module disables the ESC function if there are any wheel speed sensor, stability sensor or steering angle sensor DTCs present in the ABS module. Also, if there is a communication error between the ABS module and the PSCM or the RCM, the ESC function is disabled. When the ESC function is disabled, the ABS module sends a message over the HS-CAN to the IPC to illuminate the stability-traction control indicator (sliding car icon).
Roll Stability Control (RSC)™
The ABS module continuously monitors the vehicle motion relative to the intended course. This is done by using sensors to compare the wheel speed sensor input, throttle position input, steering wheel input and the roll rate sensor input with the actual vehicle motion. Steering wheel angle information is calculated by the PSCM and is sent to the ABS module over the HS-CAN. Vehicle roll rate information is sent to the ABS module from the RCM over a private HS-CAN. The PCM sends the throttle position sensor information to the ABS module over the HS-CAN. The wheel speed sensor information comes directly from the ABS wheel speed sensors.
If the ABS module determines the vehicle is becoming unstable based on information from the various inputs, the ABS module modulates brake pressure to the appropriate brake calipers by opening and closing the appropriate solenoid valves inside the HCU while the hydraulic pump motor is activated. At the same time, the ABS module sends a vehicle stability event message over the HS-CAN. When the PCM receives this message, it assists with vehicle stability control by adjusting engine timing and decreasing fuel injector pulses. When the IPC receives this message, it flashes the stability-traction control indicator (sliding car icon). By adjusting brake and engine torque the system can reduce the cornering forces and, therefore, the total roll movement acting on the vehicle. Once the vehicle instability has been corrected, the ABS module returns the solenoid valves in the HCU to their normal position, deactivates the hydraulic pump motor and sends another message over the HS-CAN bus indicating the stability event has ended. The PCM returns engine timing and fuel injectors to normal operation and the IPC extinguishes the stability-traction control indicator (sliding car icon).
The RSC ® function does not operate with the transmission in REVERSE. The ABS module disables the RSC ® function if there are any wheel speed sensor, stability sensor or steering angle sensor DTCs present in the ABS module. Also, if there is a communication error between the ABS module and the PSCM, PCM or the RCM, the RSC ® function is disabled. When the RSC ® function is disabled, the ABS module sends a message over the HS-CAN to the IPC to illuminate the stability-traction control indicator (sliding car icon).
The traction control, ESC and RSC ® systems can be disabled by the driver through the use of the stability-traction control switch. When the switch is pressed, a ground signal is sent to the IPC, the IPC sends a message to the ABS module via the HS-CAN. The ABS module modifies how it responds to stability control or traction control events. The system remains disabled or modified until the driver activates the function or until the ignition is cycled from OFF to ON. The stability control and traction control systems are controlled by the stability-traction control switch in the following manner:
- Momentarily pressing the switch disables the traction control system, increases the threshold for ESC intervention and does not affect the RSC ® system.
- Pressing the switch and holding it pressed for more than 5 seconds with vehicle speed under 56 km/h (35 mph) disables all 3 systems; traction control, ESC and RSC ®.
- When vehicle speed exceeds 56 km/h (35 mph) after the switch was pressed and held for more than 5 seconds, the RSC ® systems becomes enabled, the ESC becomes enabled with an increased threshold for intervention and the traction control system remains disabled.
- Pressing the switch after one or more systems have been disabled enables all 3 systems.
- Switching the transfer case to 4WD Low Locked disables all 3 systems; traction control, ESC and RSC ®.
Curve Control
The ABS module continuously monitors the vehicle motion relative to the intended course. This is done by using sensors to compare the steering wheel input, the yaw rate sensor input, the lateral acceleration sensor input and the longitudinal acceleration sensor input with the actual vehicle motion. Steering wheel angle information is calculated by the PSCM and is sent to the ABS module over the HS-CAN. Vehicle yaw rate, lateral acceleration and longitudinal acceleration information is sent to the ABS module from the RCM over a private HS-CAN. If the ABS module determines from the inputs the vehicle is experiencing over-steer or under-steer, the module sends a curve control event message over the HS-CAN. When the PCM receives this message, it assists with curve control by adjusting engine timing and decreasing fuel injector pulses. When the IPC receives this message, it flashes the stability-traction control indicator (sliding car icon). The ABS module continues to monitor the sensor inputs while the PCM assists with curve control. If the ABS module determines PCM intervention is insufficient to control the stability event, the ABS module modulates brake pressure to the appropriate brake calipers by opening and closing the appropriate solenoid valves inside the HCU while the hydraulic pump motor is activated. Once the vehicle instability has been corrected, the ABS module returns the solenoid valves in the HCU to their normal position, deactivates the hydraulic pump motor and sends another message over the HS-CAN bus indicating the event has ended. The PCM returns engine timing and fuel injectors to normal operation and the IPC extinguishes the sliding car icon.
The Curve Control function does not operate with the transmission in REVERSE. The ABS module disables the Curve Control function if there are any wheel speed sensor, stability sensor or steering angle sensor DTCs present in the ABS module. Also, if there is a communication error between the ABS module and the PSCM or the RCM, the Curve Control function is disabled. When the Curve Control function is disabled, the ABS module sends a message over the HS-CAN to the IPC to illuminate the stability-traction control indicator (sliding car icon).
Trailer Sway Control
Trailer sway control is a unique function of the stability control system using steering wheel angle information from the PSCM and the yaw information from the RCM to determine if a trailer sway event is taking place. Trailer sway is the undesirable yaw force a trailer can apply to the towing vehicle. If it is determined an event is taking place, the ABS module modulates brake pressure to the appropriate brake calipers by opening and closing the appropriate solenoid valves inside the HCU while the hydraulic pump motor is activated. At the same time, the ABS module sends a trailer sway event message over the HS-CAN. When the PCM receives this message, it assists with trailer sway control by adjusting engine timing and decreasing fuel injector pulses. When the IPC receives this message, it flashes the stability-traction control indicator (sliding car icon) and displays TRAILER SWAY, REDUCE SPEED in the message center. Once the trailer sway has been corrected, the ABS module returns the solenoid valves in the HCU to their normal position, deactivates the hydraulic pump motor and sends another message over the HS-CAN bus indicating the trailer sway event has ended. The PCM returns engine timing and fuel injectors to normal operation and the IPC extinguishes the stability-traction control indicator (sliding car icon).
Trailer sway control only activates when vehicle speed is greater than 65 km/h (40.4 mph). Any malfunction disabling the RSC ® function of the stability control system also disables trailer sway control. Trailer sway control can also be disabled by the driver through the menu in the message center. Regardless of the chosen state (enabled or disabled) set by the driver, trailer sway control is enabled at each ignition key cycle.
Hill Descent Control™
When the Hill Descent Control™ switch is pressed, a ground signal is sent to the IPC. The IPC sends a message to the ABS module requesting hill descent braking assist. Once the vehicle speed is between 5 km/h (3.1 mph) and 32 km/h (19.9 mph) and the transmission is in REVERSE or any forward gear, the ABS module uses the hydraulic pump motor and the HCU solenoid valves to maintain the vehicle speed set by the driver. If the vehicle speed is increased or decreased outside of the operational window, the system remains active but descent speed cannot be set or maintained.
The Hill Descent Control™ system requires a cool down period after sustained use. The ABS module continually monitors the descent speed, angle of descent, pump motor run time and solenoid valve use. Once the ABS module determines a cool down period is needed, the ABS module sends a message to the IPC over the HS-CAN to alert the driver via a message center message.
Hill Start Assist
When the vehicle is stopped on an incline greater than 1.5 degrees (approximately a 3% grade), the ABS module holds the brake pressure for approximately 1.5 seconds while the driver transitions from the brake pedal to the accelerator pedal. This is accomplished by monitoring several HS-CAN messages and several sensors to determine if the vehicle is stopped and not parked, and if the vehicle is on an appropriate incline. The brake pedal message sent by the PCM and the wheel speed sensor inputs allow the ABS module to determine the vehicle has come to a complete stop. The transmission selector lever message sent by the PCM informs the ABS module the vehicle is not parked. The stability sensor messages sent by the RCM enable the ABS module to determine if the vehicle is on an incline greater than 1.5 degrees (approximately a 3% grade). Once the above conditions have been met, the hill start assist function automatically engages. As the driver releases the brake pedal, the ABS module commands the HCU to close the isolation valves which maintain the current brake system pressure, preventing the vehicle from rolling down the incline. Once the driver presses the accelerator pedal and the engine RPM increases, the ABS module gradually releases the brake pressure to make sure the vehicle is neither rolling back nor driving off until there is sufficient driving torque to accelerate the vehicle forward (or backward if reversing up the incline).
MyKey ® Interaction
Through the MyKey ® feature, the traction control function of the stability control system can be configured to be always on or to allow the driver to select the traction control function on or off.
When the traction control function is configured to be always on and a MyKey ® restricted key is in use, the IPC ignores any requests made by the driver to disable the traction control function and does not send any traction control disable messages to the ABS module. Refer to the Owner's Literature.
Stability-Traction Control Indicator (Sliding Car Icon)
Refer to Description and Operation in Instrumentation, Message Center, and Warning Chimes .
Stability-Traction Control Disabled Indicator (Sliding Car OFF Icon)
Refer to Description and Operation in Instrumentation, Message Center, and Warning Chimes .
One or both of the stability-traction control indicators may illuminate as a result of momentary sensor disturbances due to environmental or driving conditions (including severe vehicle maneuvers or extreme off road usage). Once Illuminated, the indicator remains illuminated until the environmental or driving condition is no longer present and the ignition is cycled from ON to OFF and then back to ON again. If there are no other customer concerns, symptoms, indicators or DTCs, the stability-traction control indicator may have been illuminated due to these environmental or driving conditions.