LEMON Manuals: Even more car manuals for everyone: 1960-2025
Home >> Ford >> 2015 >> Expedition XLT, 4WD >> Repair and Diagnosis (Single Page) >> Heating, Ventilation & A/C (HVAC) >> HVAC Control Systems >> Climate Control System - General Information And Diagnostics >> Description And Operation >> Climate Control System >> Climate Control System - Vehicles With: Electronic Automatic Temperature Control (EATC) - System Operation and Component Description
April 5, 2026: LEMON Manuals is launched! Read the announcement.

Climate Control System - Vehicles With: Electronic Automatic Temperature Control (EATC) - System Operation and Component Description

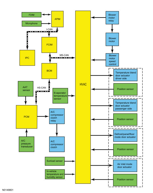
GFD31378Courtesy of FORD MOTOR COMPANY

Module Network Input Messages PCM 

Broadcast Message Originating Module Message Purpose
HVAC A/C request HVAC control module This message requests the A/C compressor to be engaged.
HVAC evaporative temperature HVAC control module This message contains the evaporator temperature. The PCM uses the evaporator temperature to determine the A/C compressor output.

Module Network Input Messages FCIM 

Broadcast Message Originating Module Message Purpose
HVAC A/C request HVAC control module This message requests the A/C compressor to be engaged.
HVAC evaporative temperature HVAC control module This message contains the evaporator temperature. The PCM uses the evaporator temperature to determine the A/C compressor output.
Ambient air temperature PCM This message contains the filtered ambient air temperature information.

Module Network Input Messages HVAC control module 

Broadcast Message Originating Module Message Purpose
Ambient air temperature PCM This message contains the filtered ambient air temperature information.
A/C clutch status PCM This message contains the status of the A/C compressor clutch.
Climate control requests FCIM This message contains all climate control system controls requests except blower motor speed.
Remote start status BCM This message contains the climate control system controls request for remote start.

The Electronic Automatic Temperature Control (EATC) system maintains the selected vehicle interior temperature by heating and/or cooling the air.

The HVAC control module also includes: