LEMON Manuals: Even more car manuals for everyone: 1960-2025
Home >> Ford >> 2015 >> Explorer Base, 3.5L Eng VIN 8, AWD >> Repair and Diagnosis >> Steering >> Steering Column >> Description And Operation >> Steering Column >> Notes
April 5, 2026: LEMON Manuals is launched! Read the announcement.

Steering Column: Notes

Overview 

The steering column is the mechanical linkage between the steering wheel and the steering gear. The steering wheel is mounted to a shaft, which passes through the center of the steering column. The shaft is centered by bearings within the steering column. The steering column shaft then connects the steering column to the steering gear. The upper and lower steering column shaft connections utilize U-joint type couplings.

Vehicles with the manual tilt/telescope steering column are controlled by a mechanical lever on the underside of the steering column to lock and unlock the steering column. When the lever is pulled down, the steering column can be adjusted up or down (with and without police package) and in or out (without police package only) to the desired position. While holding the steering wheel in the desired position, pulling the lever up to its original position locks the steering column.

Vehicles with the power tilt/telescope steering column are controlled by operating the steering column control switch, using the steering column tilt/telescope motors to achieve the desired steering column position. The steering column can be adjusted up or down and in or out to the desired position. The power tilt/telescope steering column is also part of the driver memory feature, positioning the seat, column and mirrors to programmed positions.

System Operation 

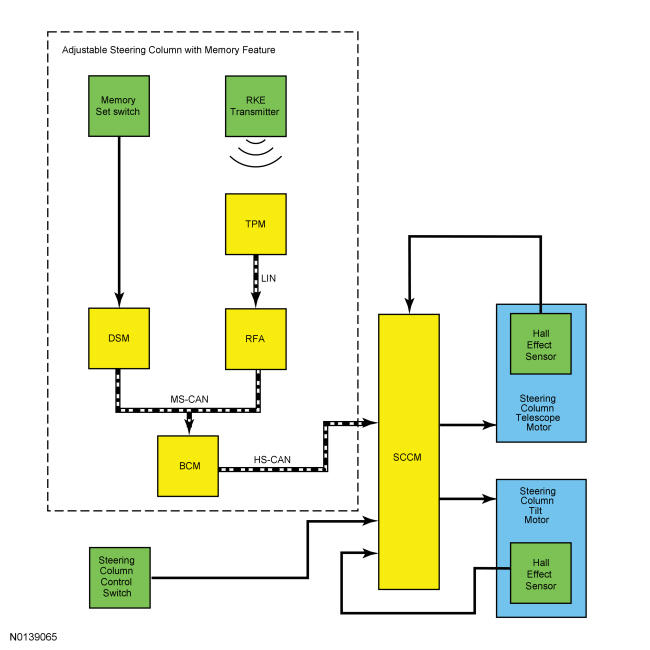
System Diagram 

GFD33935Courtesy of FORD MOTOR COMPANY

Network Message Chart 

Broadcast Message Originating Module Message Purpose
Memory command BCM-B Message to recall a saved adjustable position when the memory set switch is pressed. The message is transmitted from the BCM-B to the SCCM.
Easy entry/exit request BCM-B Message to adjust the steering column to the full upward and inward position when the ignition is turned OFF and returns to the previous position when the ignition is turned ON. This message is sent from the BCM-B to the SCCM.

Manual Adjustable Steering Column 

The manual adjustable steering column is controlled by a mechanical lever on the underside of the steering column, which uses a cam to lock and unlock the steering column. The steering column can be adjusted when the lever is pulled downward. On vehicles without the police package, the steering column can be adjusted up or down and in or out. On vehicles with the police package, the steering column can be adjusted up or down. When the steering column is in the desired position(s), pulling the lever upward to its original position locks the steering column.

Power Adjustable Steering Column 

The power adjustable steering column is controlled by the steering column control switch, the memory SET switch or the RKE transmitter. The power adjustable steering column can be adjusted upward, downward, inward and outward using the steering column control switch.

Jog Mode 

If the SCCM loses the signal from either of the motor sensors, the affected steering column motor operates in jog mode. Jog mode allows limited operation of the affected steering column motor using only the steering column control switch. When the steering column control switch is operated in jog mode, the steering column moves in the desired direction for one second, then stops. The steering column control switch must be released, then pressed again in order to move the steering column for an additional second. Jog mode is an indication that there is a tilt or telescoping motor sensor fault. If the adjustable steering column is operating in jog mode, a DTC may set in the SCCM.

Memory Position Programming And Recall 

The SCCM monitors the steering column position using Hall-effect sensors that are integral to the tilt and telescope motors. When a memory position is recalled through either the memory SET switch or the RKE transmitter, the SCCM monitors the Hall-effect sensors and stops sending voltage to the steering column motors once the commanded memory position is reached. If the SCCM receives a steering column switch input during a memory position recall function, the module stops the memory recall and responds to the new steering column switch position input.

When the RKE transmitter is activated, a message is sent over the MS-CAN to the DSM. When the memory SET switch is pressed, the DSM senses continuity to ground on the switch circuit. When the DSM receives either the MS-CAN message or the ground input through the switch circuit, it sends a message over the MS-CAN to the BCM. The BCM acts as a gateway module, relaying the MS-CAN message that was received from the DSM to the SCCM over the HS-CAN. The SCCM then sends voltage over the appropriate circuit to the steering column tilt or telescope motor to adjust the steering column position.

For information on setting and recalling a memory position, refer to the Owner's Literature or REFER to Seating 1st Row .

Easy Entry, Easy Exit 

The easy entry/exit function moves the steering column to the full inward and upward position when the selector lever is in the PARK position and the ignition is selected off (if equipped with a push button start system) or if the ignition switch indicates the ignition key has been removed from the ignition lock cylinder (if equipped with an ignition switch).

The SCCM monitors the steering column position using Hall-effect sensors that are integral to the tilt and telescope motors. For vehicles equipped with a conventional ignition switch, the SCCM commands the steering column to the full upward/forward position when the SCCM receives an ignition status message over the HS-CAN, that the key has been removed from the lock cylinder. For vehicles equipped with a push button start system, this occurs when the ignition status message indicates the ignition has transitioned to off. The SCCM cancels this operation if a valid input is received from the steering column control switch or memory position switch.

The SCCM records the current steering column position before powering the steering column for an easy exit operation. This recorded position returns the steering column to this position on the next easy entry operation. During easy entry operation, the steering column is returned to the position previous to the easy exit operation

The easy entry/exit feature can be activated or deactivated using the message center. Refer to Driver Controls in the Owner's Literature for instructions for using the message center.