LEMON Manuals: Even more car manuals for everyone: 1960-2025
Home >> Ford >> 2015 >> Focus ST >> Repair and Diagnosis >> Quick Lookups >> Technical Bulletins >> Technical Service Bulletins >> Other Variant >> Transmission Control Systems >> Customer Satisfaction Program 14M02 - Supplement #6 - Transmission Control Module Extended Warranty Coverage (14M02)
April 5, 2026: LEMON Manuals is launched! Read the announcement.

Customer Satisfaction Program 14M02 - Supplement #6 - Transmission Control Module Extended Warranty Coverage (14M02)

WARNING: This page is about the Focus Electric, which is a different variant/trim than selected.
Publication date: 2022-11-07
Reference number: 14M02

CUSTOMER SATISFACTION PROGRAM 14M02 - SUPPLEMENT #6 - TRANSMISSION CONTROL MODULE EXTENDED WARRANTY COVERAGE

CUSTOMER SATISFACTION PROGRAM 14M02 - SUPPLEMENT #6 - TRANSMISSION CONTROL MODULE EXTENDED WARRANTY COVERAGE

SERVICE CAMPAIGN BULLETIN

Reference Number(s): 14M02, Date of Issue:  November 07, 2022
FORD: 2011 - 2015 Fiesta; 2012 - 2016 Focus

CUSTOMER SATISFACTION PROGRAM 14M02 - SUPPLEMENT #6

SUBJECT

Customer Satisfaction Program 14M02 - Supplement #6 

Certain 2011 through 2015 Model Year Fiesta and 2012 through 2016 Model Year Focus Vehicles Equipped with a DPS6 Automatic Transmission

Transmission Control Module Extended Warranty Coverage

REF

Customer Satisfaction Program 14M02 - Supplement #5 

Dated July 30, 2021

REF

Technical Service Bulletin (TSB) 16-0129 

Dated September 26, 2016

REASON FOR THIS SUPPLEMENT

Non-Ford Part Usage: 

  • Vehicles that are still covered by the 8 years/80,000-mile Emissions warranty coverage MUST be serviced with a NEW Ford Motor Company TCM. 
  • Vehicles outside of or exceeding the 8 years/80,000-mile coverage are authorized to use a used Ford Motor Company TCM, a refurbished original Ford TCM, or an aftermarket TCM that will successfully complete the required Ford software updates. 

PROGRAM TERMS

Ford is extending the warranty coverage on the DPS6 automatic transmission TCM to 10 years of service or 150,000 miles from the warranty start date of the vehicle, whichever occurs first. This extended warranty coverage will address intermittent symptoms of loss of transmission engagement while driving, no-start, or a lack of power. If a vehicle has already exceeded either the time or the mileage limits, this coverage will last through June 30, 2017. Coverage is automatically transferred to subsequent owners.

NOTE: This program DOES NOT  apply to vehicles that qualify for repairs under New Vehicle Limited Warranty Powertrain coverage or Emissions Warranty coverage. Repairs for vehicles covered by New Vehicle Limited Warranty or Emissions Warranty should be claimed following Warranty & Policy Manual guidelines. Refer to TSB 16-0044 for repairs covered by the New Vehicle Limited Warranty or Emissions Warranty.
NOTE: Limited coverage is available for long-term rental coverage, using 21A08.

VEHICLES COVERED BY THIS PROGRAM

COVERED VEHICLES

Vehicle Model Year Assembly Plant Build Dates
Fiesta equipped with DPS6 Automatic Transmission 2011-2015 Cuautitlan November 3, 2009 through June 30, 2015
Focus equipped with DPS6 Automatic Transmission 2012-2016 Michigan August 1, 2010 through November 5, 2015

Affected vehicles are identified in OASIS.

REASON FOR PROVIDING EXTENDED COVERAGE

Some of the affected vehicles may exhibit intermittent symptoms of loss of transmission engagement while driving, no-start, or a lack of power. These symptoms are usually accompanied by a "Check Engine" light illuminated on the instrument cluster. These concerns may be caused by electrical circuit failures within the TCM. If the transmission is not serviced, these symptoms may become more frequent and of longer duration.

SERVICE ACTION

If an affected vehicle exhibits intermittent symptoms of loss of transmission engagement while driving, no-start, or a lack of power AND  it is determined the TCM is the casual part, dealers are authorized to replace the TCM under this program. This program coverage begins after the expiration of the New Vehicle Limited Warranty Powertrain coverage and Emissions Warranty coverage. This service must be performed at no charge to the vehicle owner.

NOTE: As of August 4, 2015, vehicles repaired under 14M02 do not require the completion of 15B22 (if open in OASIS). A claim to 14M02 will automatically close 15B22.

OWNER NOTIFICATION MAILING SCHEDULE

Owner notification began on February 21, 2015. Owners of Focus vehicles that were added to the program population were notified beginning the week of February 13, 2017. Dealers should repair any affected vehicles that exhibit the covered condition whether or not the customer has received a letter.

ATTACHMENTS

  1. Attachment I: Administrative Information 
  2. Attachment II: Labor Allowances and Parts Ordering Information 
  3. Attachment III: Technical Information
  4. Attachment IV: Dealer Q & A
  5. Attachment V: DPS6 Extended Warranty Program Coverage Summary
  6. Owner Notification Letter

QUESTIONS & ASSISTANCE

For questions and assistance, contact the Special Service Support Center (SSSC) via the SSSC Web Contact Site. The SSSC Web Contact Site can be accessed through the Professional Technician Society (PTS) website using the SSSC link listed at the bottom of the OASIS VIN report screen or listed under the SSSC tab.

Sincerely,

G15133936

Stacy L. Balzer

ATTACHMENT I

OASIS ACTIVATION

OASIS was activated on February 20, 2015. OASIS was activated for the additional vehicles added to the population on February 7, 2017.

FSA VIN LISTS ACTIVATION

FSA VIN Lists will not be activated for this service action.

STOCK VEHICLES

Do not perform this program unless the affected vehicle exhibits the covered condition.

SOLD VEHICLES

Only owners with affected vehicles that exhibit the covered condition will be directed to dealers for repairs.

TITLE BRANDED/SALVAGED VEHICLES

Affected title branded and salvaged vehicles are eligible for this service action.

ADDITIONAL REPAIR (LABOR TIME AND/OR PARTS)

Additional repairs identified as necessary to complete the FSA should be managed as follows:

  • For vehicles within new vehicle bumper-to-bumper warranty coverage, follow existing warranty and policy guidelines for related damage claims. No SSSC approval is required for these vehicles:
    • Ford vehicles - 3 years or 36,000 miles
  • For vehicles outside new vehicle bumper-to-bumper warranty coverage, submit an Approval Request to the SSSC Web Contact Site prior to completing the repair.

OWNER REFUNDS

  • Ford Motor Company is offering a refund for owner-paid repairs covered by this program if the repair was performed before the date of the Owner Notification Letter. This refund offer expires June 30, 2017.
  • Dealers are also pre-approved to refund owner-paid emergency repairs that were performed away from an authorized servicing dealer after the date of the Owner Notification Letter. There is no expiration date for emergency repair refunds. Non-covered repairs, or those judged by Ford to be excessive, will not be reimbursed.
  • Refunds will only be provided for the cost associated with transmission control module replacement due to loss of transmission engagement, no-start, or a lack of power.

RENTAL VEHICLES

If a customer's vehicle requires the replacement of the transmission control module and it is necessary to order parts, dealers are pre-approved for up to 1 day for a comparable rental vehicle. Follow Extended Service Plan (ESP) guidelines for dollar amounts. Rentals will only be reimbursed for the day(s) the vehicle is at the dealership for part replacement. Prior approval for more than 1 rental day is required from the SSSC via the SSSC Web Contact Site.

For Long-term rental due to TCM Backorders (Base/Powertrain/Emission/Cust Sat), submit a request to the SSSC under FSA 21A08 using contact type APPROVAL REQUEST.

CLAIMS PREPARATION AND SUBMISSION

  • Enter claims using Direct Warranty Entry (DWE) or One Warranty Solution (OWS).
    • DWE: refer to ACESII manual for claims preparation and submission information.
    • OWS: when entering claims in DMS software, select claim type 31: Field Service Action. The FSA number (14M02) is the sub code.
  • Additional diagnostic time MT14M02D (up to 2.0 hours) may be claimed on the same repair line that the FSA is claimed on (prior approval is not required).
    • All Diagnostic Trouble Codes (DTCs) that are retrieved must be documented in the Powertrain DTC fields on the diagnostic code entry screen in order to claim additional diagnostic time.
  • Additional labor and/or parts other than additional diagnostic time MT14M02D must be claimed as related damage on a separate repair line from which the FSA is claimed.
  • Submit refunds on a separate repair line.
    • Program Code: 14M02
    • Misc. Expense: REFUND
    • Misc. Expense: ADMIN
    • Misc. Expense: 0.2 Hrs.
  • Multiple refunds should be submitted on one repair line and the invoice details for each repair should be detailed in the comments section of the claim.
  • PROGRAM TERMS: For vehicles that exhibit intermittent concerns of loss of transmission engagement while driving, no-start, or a lack of power, this program extends the coverage of the Transmission Control Module (TCM) to 10 years of service or 150,000 miles from the warranty start date of the vehicle, whichever occurs first. If a vehicle has already exceeded either the time or the mileage limits, this coverage will last through June 30, 2017.
  • This program DOES NOT apply to vehicles that qualify for repairs under the New Vehicle Limited Warranty or Emissions Warranty. Repairs for vehicles covered by New Vehicle Limited Warranty or Emissions Warranty should be claimed following Warranty & Policy Manual guidelines. Refer to TSB 16-0044 for additional details. If the vehicle is beyond Powertrain Coverage of the New Vehicle Limited Warranty and Emissions Warranty but is covered by an Extended Service Plan (ESP), claim repairs to this program (FSA 14M02) instead of the ESP Plan.
    NOTE: Some vehicles covered by 14M02 may also be eligible for coverage by 14M01 (DPS6 Transmission Clutch Shudder/Transmission Input Shaft Seal Warranty Extension) and/or 15B22 (Transmission Control Module Reprogramming for Overt TCM Failure Warning). Always consult OASIS to determine repairs and coverages that apply.

    Rental Vehicle Reimbursement 

    • For Long-Term (greater than one day) rental due to TCM backorders, including:
      • Base Bumper to Bumper Warranty
      • Powertrain Warranty
      • Emissions Warranty
      • Customer Satisfaction Field Service Actions
    • Submit a rental request to the SSSC using FSA Contact Type APPROVAL REQUEST.
      • Long-Term rentals requests require SSSC approval and must include the following:
        • A copy of the emergency order
        • A copy of the COPIS ticket showing VIN as VOR
    • If SSSC approval was provided under program number 21A08  , eligible rental expenses and the administrative fee should be claimed on an RO line that is separate from the repair.
      • Use Misc. Expense Code "RENTAL" for the rental expenses.
      • Use sub code 21A08 on the claim.
      • The maximum number of days that can be requested on one RO line is 30 days.
      • Rental extensions beyond the initial 30 day request must be submitted to SSSC for approval and require BOHOLD confirmation.
    • NOTE: Cancel 30 Day Limit [policy]:
      • Emergency ordered parts will auto-cancel after 30 days if not saved on the BOHOLD screen. Please see page 59 for Backorder Hold Screen instructions. Saving the order on BOHOLD keeps the original backorder date of the order. When stock becomes available the depots will ship oldest dates first and the order will stay active until it is either shipped or cancelled by you.
        • To place a part on BOHOLD:
          • Click the Update button
          • If you choose not to hold the part, select the N from the drop down menu in front of the part and it will cancel or do nothing to the part and the system will auto-cancel once it reaches the 30 day auto-cancel time limit.
          • Click the Update button

      If done correctly a Y will appear in the Held Column

      NOTE: **The emergency backordered part will not show up on the BOHOLD Screen until the order has been on emergency backorder for 23+ days. We recommend checking the BOHOLD Screen at least once a week to ensure backorders are held if desired.
    • Provision for using non-Ford parts: 
      • ONLY vehicles outside of or exceeding the 8 years/80,000-mile emissions warranty coverage period are eligible. 
        • Program Code: 14M02 
        • Misc. Expense: FSAOSP 
        • Amount: 
          • Up to $400.00 for a used Ford Motor company, refurbished Ford Motor Company, or aftermarket TCM. 
          • For a TCM that exceed the above limits, please submit an exception request to the SSSC for consideration. Any amount exceeding $400.00 will require an approval code for claim payment. 
    • NOTE: Vehicles that are still covered by the 8 years/80,000-mile emissions warranty coverage MUST be serviced with a NEW  Ford Motor Company TCM.

ATTACHMENT II

LABOR ALLOWANCES

NOTE: This program DOES NOT apply to vehicles that qualify for repairs under the New Vehicle Limited Warranty or Emissions Warranty. Repairs for vehicles covered by New Vehicle Limited Warranty or Emissions Warranty should be claimed following Warranty & Policy Manual guidelines. Refer to TSB 16-0044 for additional details.
LABOR ALLOWANCES

Description Labor Operation Labor Time
All vehicles - retrieve DTCs only; TCM replacement not required 14M02A 0.3 Hours
Focus Models - Replace Transmission Control Module (includes time to retrieve DTCs) (Closes FSA 15B22 if open) 14M02B 1.0 Hours
Fiesta Models - Replace Transmission Control Module (includes time to retrieve DTCs) (Closes FSA 15B22 if open) 14M02C 1.1 Hours
M-Time for additional diagnosis of Powertrain DTCs P0805, P087A, P090B, P090C, P0901, P0902, P2831, P2832, P2835, P2836, P2837, P285C, P285D, P285E, P2861 or P2862, only where the TCM is the causal part (may only be claimed with either 14M02B or 14M02C) MT14M02D Up to 2.0 Hours

PARTS REQUIREMENTS/ORDERING INFORMATION

SSSC Web Contact Site: 

PARTS INFORMATION

Part Number Description Order Quantity
AE8Z-7Z369-F Transmission Control Module (includes TCM seals) 1
Used Original Equipment Ford or Refurbished Original Equipment Ford or Aftermarket TCM (1) 
  • Vehicles that are still covered by the 8 years/80,000-mile Emissions warranty coverage MUST be serviced with a NEW Ford Motor Company TCM. 
  • Vehicles outside of or exceeding the 8 years/80,000-mile coverage are authorized to use a used Ford Motor Company TCM, a refurbished original Ford TCM, or an aftermarket TCM that will successfully complete the required Ford software updates. 
Claim as FSAOSP up to $400 (Includes markup) 
(1) Any TCM used must successfully accept the latest Ford TCM software. 

The DOR/COR number for this program is 50579.

Order your parts requirements through normal order processing channels. To guarantee the shortest delivery time, an emergency order for parts must be placed and must have a COPIS ticket showing VIN as VOR.

IMPORTANT: At the time of publishing, parts are not available in sufficient quantities to service all of the affected vehicles and therefore backorders may occur. Backorders will cancel on the 30th day if not placed "on hold". Be sure to retain backorders via DOES II (BOHOLD screen) or DOW (Backorder Hold screen) to prevent the backorder from being cancelled.

DEALER PRICE

For latest prices, refer to DOES II.

PARTS RETENTION AND RETURN

Follow the provisions of the Warranty and Policy Manual, Section 1 - WARRANTY PARTS RETENTION AND RETURN POLICIES.

EXCESS STOCK RETURN

Excess stock returned for credit must have been purchased from Ford Customer Service Division in accordance with Policy Procedure Bulletin 4000.

ATTACHMENT III

OVERVIEW

Some of the affected vehicles may exhibit intermittent symptoms of loss of transmission engagement while driving, no-start, or a lack of power. These symptoms are usually accompanied by a "Check Engine" light illuminated on the instrument cluster. These concerns may be caused by electrical circuit failures within the transmission control module.

If an affected vehicle exhibits intermittent symptoms of loss of transmission engagement while driving, no-start, or a lack of power AND  it is determined the TCM is the casual part, dealers are authorized to replace the TCM under this program providing the vehicle is no longer eligible for repair under the New Vehicle Limited Warranty Powertrain coverage or Emissions Warranty coverage. This service must be performed at no charge to the vehicle owner.

NOTE: This program extends the coverage of the TCM to 10 years of service or 150,000 miles from the warranty start date of the vehicle, whichever occurs first. Coverage is automatically transferred to subsequent owners.
NOTE: This program DOES NOT apply to vehicles that qualify for repairs under New Vehicle Limited Warranty Powertrain coverage or Emissions Warranty coverage.
NOTE: As of August 4, 2015, vehicles repaired under 14M02 do not require the completion of 15B22 (if open in OASIS). If both programs are open and 14M02 is performed, only claim 14M02. A claim to 14M02 will automatically close 15B22.

REASON FOR THIS SUPPLEMENT

Labor Allowances:  An inspect-only labor allowance is now available in the event that the Transmission Control Module is not the cause of loss of transmission engagement while driving, no-start, or lack of power.

Parts Requirements:  The part number for the transmission control module has been updated.

SERVICE PROCEDURE

TCM DIAGNOSIS
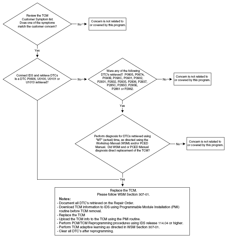
NOTE: A failing or failed TCM will exhibit at least one of the TCM Customer Symptoms AND may exhibit one of the Diagnostic Trouble Codes (DTCs) listed below:
TCM CUSTOMER SYMPTOM(S)
  • Intermittent no-start
  • Intermittent vehicle loss of power
  • Intermittent loss of transmission engagement while driving
  • Message in the message center flashes "Hill Start Assist Not Available"
  • Message in the message center indicates "Parking Aid Malfunction/Service Required"
  • Transmission gear selector "PRNDL/S" indicator on the instrument cluster blinks or flashes
DIAGNOSTIC TROUBLE CODE(S)
  • P0606 - TCM Internal Failure
  • U0100 - Lost Communication With ECM/PCM
  • U0101 - Lost Communication With TCM
  • U1013 - Invalid Internal Control Module Monitoring Data Received From TCM
DIAGNOSTIC PROCEDURE
NOTE: If diagnosis determines the TCM is not the cause of the concern, only the cost of diagnostic time to retrieve DTCs will be covered by this extended coverage program. The customer should be notified of this before proceeding.
G15133937
MODULE REPROGRAMMING - GENERAL INFORMATION
NOTE: Reprogram appropriate vehicle modules and clear all Diagnostic Trouble Codes (DTCs) after programming. For DTCs generated after reprogramming, follow normal diagnostic service procedures.
  1. Connect a battery charger to the 12V battery.
  2. Perform reprogramming using IDS release 96.03 or higher.
    NOTE: Calibration files may also be obtained at www.motorcraftservice.com.
    NOTE: Follow the IDS on-screen instructions to complete the reprogramming procedure.
  3. Disconnect the battery charger from the 12V battery, once reprogramming has completed.
IMPORTANT INFORMATION FOR MODULE PROGRAMMING
NOTE: When programming or reprogramming a module, use the following basic checks to ensure programming completes without errors.
  • Make sure the 12V battery is fully charged before carrying out the programming steps and connect IDS/scan tool to a power source.
  • Inspect Vehicle Communication Module (VCM) and cables for any damage. Make sure scan tool connections are not interrupted during programming.
  • A hardwired connection is strongly recommended.
  • Turn off all unnecessary accessories (radio, heated/cooled seats, headlamps, interior lamps, HVAC system, etc.) and close doors.
  • Disconnect/depower any aftermarket accessories (remote start, alarm, power inverter, CB radio, etc.).
  • Follow all scan tool on-screen instructions carefully.
  • Disable IDS/scan tool sleep mode, screensaver, hibernation modes.
  • Create all sessions Key On Engine Off (KOEO). Starting the vehicle before creating a session will cause errors within the programming inhale process.

Recovering a module when programming has resulted in a blank module: 

NEVER DELETE THE ORIGINAL SESSION! 

  1. Obtain the original IDS that was used when the programming error occurred during Module Reprogramming (MR) or Programmable Module Installation (PMI).
  2. Disconnect the VCM from the Data Link Connector (DLC) and the IDS.
  3. Reconnect the VCM to IDS and then connect to the DLC. Once reconnected, the VCM icon should appear in the corner of the IDS screen. If it does not, troubleshoot the IDS to VCM connection.
  4. Locate the ORIGINAL vehicle session when programming failed. This should be the last session used in most cases. If not, use the session created on the date that the programming failed.
    NOTE: If the original session is not listed in the previous session list, click the "Recycle Bin" icon at the lower right of the previous session screen. This loads any deleted sessions and allows you to look through them. Double-click the session to restore it.
  5. Once the session is loaded, the failed process should resume automatically.
  6. If programming does not resume automatically, proceed to the Module Programming menu and select the previously attempted process, PMI or MR.
  7. Follow all on-screen prompts/instructions.
  8. The last screen on the IDS may list additional steps required to complete the programming process. Make sure all applicable steps listed on the screen are followed in order.

ATTACHMENT IV

DEALER Q & A

Ford is initiating a customer satisfaction program to extend the warranty for the Transmission Control Modules in certain 2011-2015 MY Ford Fiesta and 2012-2016 MY Focus vehicles equipped with the PowerShift 6-speed (DPS6) automatic transmission. Some of the affected vehicles may exhibit intermittent symptoms of loss of transmission engagement, no-start, or a lack of power. These symptoms are usually accompanied by a "Check Engine" light illuminated on the instrument cluster. These concerns may be caused by electrical circuit failures within the transmission control module. This program extends the coverage of the Transmission Control Module to 10 years of service or 150,000 miles from the warranty start date of the vehicle, whichever occurs first. If a vehicle has already exceeded either the time or mileage limits, this coverage will last through June 30, 2017. Coverage is automatically transferred to subsequent owners. Customers who have previously paid for this repair are eligible for reimbursement until June 30, 2017.

Q1. Are all Fiesta and Focus vehicles involved in this extended warranty coverage program? 

A. No, this extended warranty program only applies to vehicles equipped with the DPS6 PowerShift 6-Speed Automatic Transmission. Vehicles equipped with a manual transmission are not included in this program.

Q2. What is the issue? 

A. Some of the affected vehicles may exhibit intermittent symptoms of loss of transmission engagement, no-start, or a lack of power. These symptoms are usually accompanied by a Check Engine light illuminated on the instrument cluster.

Q3. What causes this issue? 

A. These concerns may be caused by electrical circuit failures within the transmission control module.

Q4. Can there be other causes for this issue? 

A. Yes, intermittent symptoms of loss of transmission engagement, no start, lack of power, and illumination of the check engine light may be caused by many concerns that are not related to the transmission control module.

Q5. Why are customers receiving an extended warranty? 

A. Customers are receiving a warranty extension for added peace of mind.

Q6. If a vehicle exhibits these symptoms but diagnosis indicates that it is not caused by the transmission control module, is the repair covered? 

A. No. There can be many causes for the symptoms that are described. If diagnosis indicates that the transmission control module is not the causal component, diagnosis and repairs are not covered under this program.

Q7. Is this issue related to the existing extended warranty coverage program 14M01 for leaking transmission input shaft seals that was released last year? 

A. No. While many vehicles are included in both programs, the components covered in each are unrelated. This extended warranty program and 14M01 are designed to ensure peace of mind and customer satisfaction related to the transmission control module, software calibration, clutch, and potentially leaking transmission input shaft seals.

Q8. Will this action fix the complaint many customers are having about shift quality? 

A. While the transmission can have a unique feel compared to a traditional automatic, it offers customers both fuel efficiency and performance benefits. This extended warranty program and 14M01 are designed to ensure peace of mind and customer satisfaction related to the transmission control module, software calibration, clutch, and potentially leaking transmission input shaft seals. They are not designed to address the potentially unique shift feel of the PowerShift Transmission.

Q9. How confident are you that this repair will resolve this issue? 

A. We expect the repair will address this issue. If our customers experience additional symptoms related to this Transmission Control Module issue, the extended warranty will cover them for 10 years or 150,000 miles.

Q10. Are vehicles currently in production affected? 

A. Fiesta vehicles produced on or before June 30, 2015 and Focus vehicles produced on or before November 5, 2015 are included in this program. Ford has made updates to modules in vehicles currently being produced, and will continue to monitor warranty data.

ATTACHMENT V

G15133938
G15133939

OWNER NOTIFICATION LETTER

G15133940
G15133941

OWNER NOTIFICATION LETTER

G15133942
G15133943