LEMON Manuals: Even more car manuals for everyone: 1960-2025
Home >> Ford >> 2015 >> Transit-350 HD Base, Van Cargo Extended >> Repair and Diagnosis >> External Pages >> Different car >> Section 29 (Automatic Transmission) >> Description And Operation >> Transmission Description - System Operation and Component Description >> System Diagram
April 5, 2026: LEMON Manuals is launched! Read the announcement.

System Diagram

WARNING: This page is about a different car, the 2016 Ford Transit-350 HD, 2016 Ford Transit-350, 2016 Ford Transit-250, and 2016 Ford Transit-150. However, it is still accessible from the selected car via links, so may be relevant.

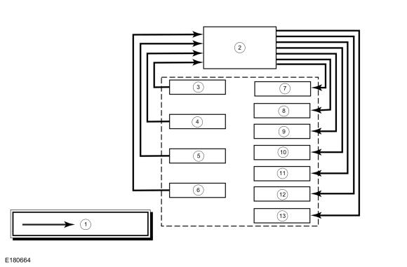
3.5L, 3.7L System Diagram 

GFD145277Courtesy of FORD MOTOR COMPANY
Item Description
1 Hardwire Connection
2 PCM
3 TFT
4 TR
5 TSS
6 OSS
7 LPC
8 SSA
9 SSB
10 SSC
11 SSD
12 SSE
13 TCC

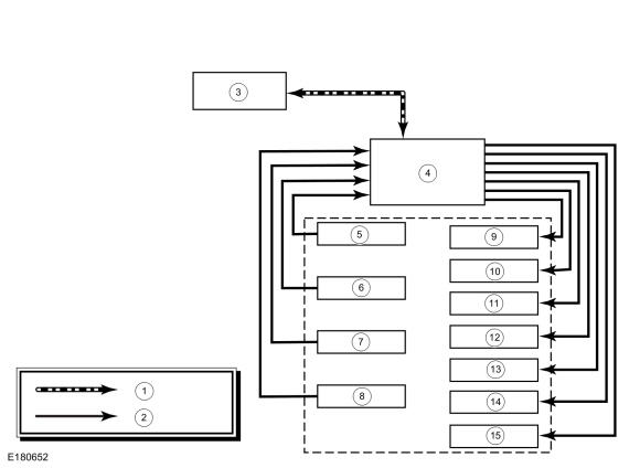
3.2L Diesel System Diagram 

GFD145278Courtesy of FORD MOTOR COMPANY
Item Description
1 HS-CAN
2 Hardwire Connection
3 PCM
4 TCM
5 TFT
6 TR
7 TSS
8 OSS
9 LPC
10 SSA
11 SSB
12 SSC
13 SSD
14 SSE
15 TCC