LEMON Manuals: Even more car manuals for everyone: 1960-2025
Home >> Ford >> 2016 >> Special Service Police Sedan >> Repair and Diagnosis >> External Pages >> Different car >> Section 161 (Module Communications Network) >> Description And Operation >> Communications Network - System Operation and Component Description >> Module Network Chart
April 5, 2026: LEMON Manuals is launched! Read the announcement.

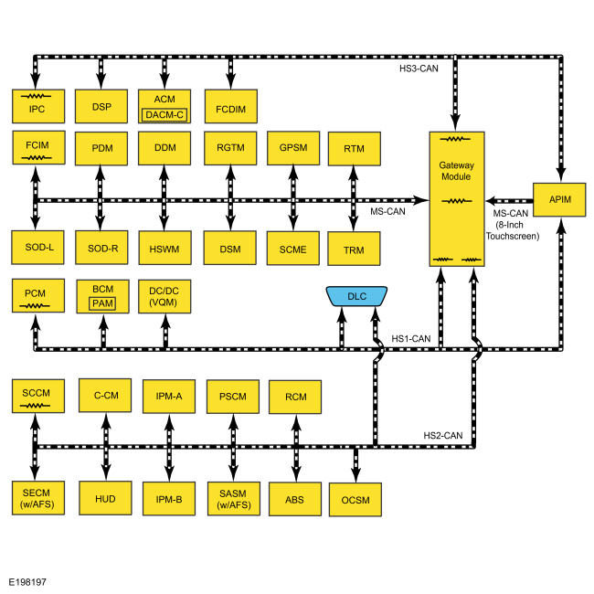
Module Network Chart

WARNING: This page is about a different car, the 2015 Ford Edge. However, it is still accessible from the selected car via links, so may be relevant.
GFD17475Courtesy of FORD MOTOR COMPANY

Module Network Chart 

Module Name Network Type Terminating Module
APIM HS-CAN1 No
HS-CAN3 No
MS-CAN No
ABS module HS-CAN2 No
ACM HS-CAN3 No
DSP (if equipped) HS-CAN3 No
BCM HS-CAN1 No
CCM HS-CAN2 No
DC/ DC converter control module (VQM) (if equipped) HS-CAN1 No
DDM MS-CAN No
DSM MS-CAN No
FCIM MS-CAN Yes
FCDIM (if equipped) HS-CAN3 No
GWM HS-CAN1 Yes
HS-CAN2 Yes
HS-CAN3 Yes
MS-CAN Yes
GPSM (if equipped) MS-CAN No
HUD module (if equipped) HS-CAN2 No
HSWM (if equipped) MS-CAN No
IPC HS-CAN3 Yes
IPMA (if equipped) HS-CAN2 No
IPMB (if equipped) HS-CAN2 No
OCSM HS-CAN2 No
PAM (if equipped) (Integral with BCM) HS-CAN1 No
PSCM HS-CAN2 No
PCM HS-CAN1 Yes
PDM MS-CAN No
RTM MS-CAN No
RGTM MS-CAN No
RCM HS-CAN2 No
SODL (if equipped) MS-CAN No
SODR (if equipped) MS-CAN No
SCME (if equipped) MS-CAN No
SASM (if equipped with adaptive steering) HS-CAN2 No
SECM (if equipped with adaptive steering) HS-CAN2 No
SCCM HS-CAN2 Yes
TRM (if equipped) MS-CAN No