LEMON Manuals: Even more car manuals for everyone: 1960-2025
Home >> Ford >> 2016 >> Transit Connect XL, Van Passenger >> Repair and Diagnosis (Single Page) >> Brakes >> Traction Control >> Anti-Lock Brake System (Abs) And Stability Control >> Description And Operation >> Anti-Lock Brake System (ABS) and Stability Control - System Operation and Component Description >> System Operation >> System Diagrams
April 5, 2026: LEMON Manuals is launched! Read the announcement.

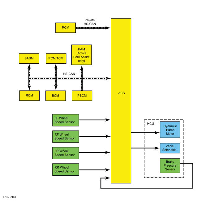
System Diagrams

ABS and Stability Control System Diagram 

GFD148370Courtesy of FORD MOTOR COMPANY

SASM System Diagram 

GFD148371Courtesy of FORD MOTOR COMPANY