LEMON Manuals: Even more car manuals for everyone: 1960-2025
Home >> Ford >> 2017 >> C-Max Hybrid SE >> Repair and Diagnosis >> Accessories & Equipment >> Communication Devices >> Module Communications Network >> Description And Operation >> Communications Network - System Operation And Component Description >> System Diagram
April 5, 2026: LEMON Manuals is launched! Read the announcement.

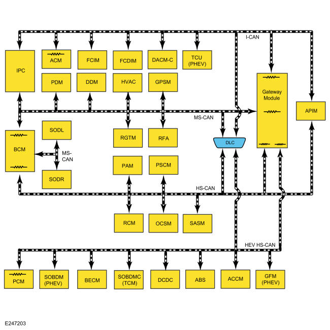
System Diagram

GFD224492Courtesy of FORD MOTOR COMPANY

Module Network Chart 

Module Network Terminating Resistor
ACCM HEV HS-CAN No
APIM HS-CAN No
I-CAN No
ABS module HEV HS-CAN No
ACM I-CAN Yes
BECM HEV HS-CAN No
BCM HS-CAN Yes
MS-CAN Yes
DACMC (if equipped) I-CAN No
DC/ DC Converter Control Module HEV HS-CAN No
DDM (if equpped) MS-CAN No
FCIM (if equipped) I-CAN No
FCDIM (if equipped) I-CAN No
GWM HEV HS-CAN Yes
HS-CAN Yes
MS-CAN Yes
I-CAN Yes
GFM (Charge Port Light Ring, PHEV HEV HS-CAN No
GPSM (without touchscreen) MS-CAN No
HVAC MS-CAN No
IPC MS-CAN No
I-CAN No
OCSM HS-CAN No
PAM (if equipped) HS-CAN No
PDM (if equipped) MS-CAN No
PSCM HS-CAN No
PCM HEV HS-CAN Yes
RFA (if equipped) MS-CAN No
RCM HS-CAN No
RGTM MS-CAN No
SOBDM (PHEV only) HEV HS-CAN No
SOBDMC (TCM) HEV HS-CAN No
SASM HS-CAN No
SODL MS-CAN No
SODR MS-CAN No
TCU (PHEV only) I-CAN No