LEMON Manuals: Even more car manuals for everyone: 1960-2025
Home >> Ford >> 2017 >> Focus S, Standard Trans, Gas/Ethanol >> Repair and Diagnosis (Single Page) >> Accessories & Equipment >> Drivers Assistance Systems - ADAS >> Lane Keeping System (Except Electric Vehicle) >> Description And Operation >> Lane Keeping System - System Operation and Component Description >> System Operation >> Lane Keeping Alert and Lane Keeping Aid
April 5, 2026: LEMON Manuals is launched! Read the announcement.

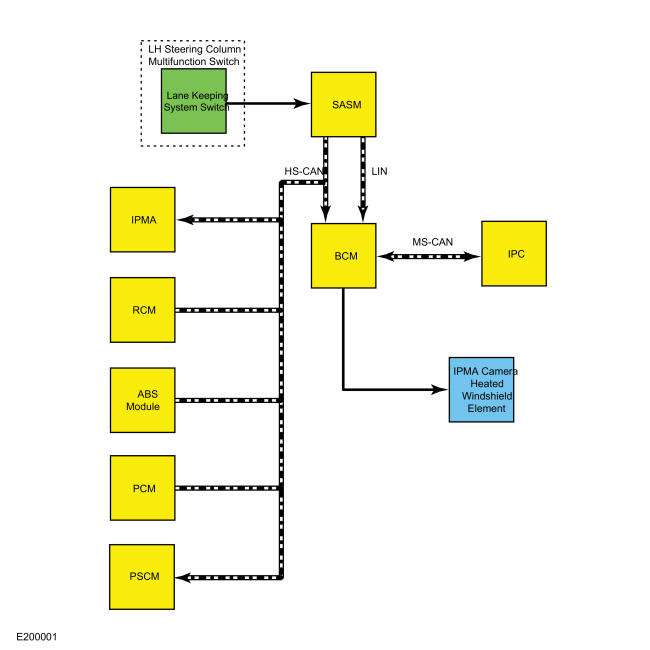
Lane Keeping Alert and Lane Keeping Aid

GFD63686Courtesy of FORD MOTOR COMPANY