LEMON Manuals: Even more car manuals for everyone: 1960-2025
Home >> Ford >> 2017 >> Focus S, Standard Trans, Gas >> Repair and Diagnosis >> External Pages >> Different variant/trim >> Section 6 (Module Communications Network (Electric Vehicle)) >> Description And Operation >> Communications Network - System Operation and Component Description >> System Operation >> System Diagram
April 5, 2026: LEMON Manuals is launched! Read the announcement.

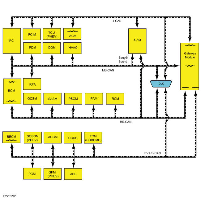
System Diagram

WARNING: This page is about a different variant/trim than selected.
GFD121217Courtesy of FORD MOTOR COMPANY

Module Network Chart 

Module Name Network Type
ACCM Electric Vehicle (EV) High Speed Controller Area Network (HS-CAN)
APIM (if equipped) High Speed Controller Area Network (HS-CAN)
Medium Speed Controller Area Network (MS-CAN)
Infotainment Controller Area Network (I-CAN)
ABS module Electric Vehicle (EV) High Speed Controller Area Network (HS-CAN)
ACM Infotainment Controller Area Network (I-CAN)
DSP (if equipped) Infotainment Controller Area Network (I-CAN)
BECM Electric Vehicle (EV) High Speed Controller Area Network (HS-CAN)
BCM High Speed Controller Area Network (HS-CAN)
Medium Speed Controller Area Network (MS-CAN)
DC/ DC converter control module Electric Vehicle (EV) High Speed Controller Area Network (HS-CAN)
DDM (if equipped) Medium Speed Controller Area Network (MS-CAN)
FCIM Infotainment Controller Area Network (I-CAN)
GWM Electric Vehicle (EV) High Speed Controller Area Network (HS-CAN)
High Speed Controller Area Network (HS-CAN)
Medium Speed Controller Area Network (MS-CAN)
Infotainment Controller Area Network (I-CAN)
GFM (Charge Port Light Ring (CPLR)) Electric Vehicle (EV) High Speed Controller Area Network (HS-CAN)
HVAC module Medium Speed Controller Area Network (MS-CAN)
OCSM High Speed Controller Area Network (HS-CAN)
IPC Medium Speed Controller Area Network (MS-CAN)
Infotainment Controller Area Network (I-CAN)
PAM (if equipped) High Speed Controller Area Network (HS-CAN)
PSCM High Speed Controller Area Network (HS-CAN)
PCM Electric Vehicle (EV) High Speed Controller Area Network (HS-CAN)
PDM (if equipped) Medium Speed Controller Area Network (MS-CAN)
RFA module (if equipped) Medium Speed Controller Area Network (MS-CAN)
RCM High Speed Controller Area Network (HS-CAN)
SOBDM Electric Vehicle (EV) High Speed Controller Area Network (HS-CAN)
SASM High Speed Controller Area Network (HS-CAN)
TCU Infotainment Controller Area Network (I-CAN)
TCM Electric Vehicle (EV) High Speed Controller Area Network (HS-CAN)