LEMON Manuals: Even more car manuals for everyone: 1960-2025
Home >> Ford >> 2017 >> Fusion S >> Repair and Diagnosis >> External Pages >> Different car >> Section 211 (Climate Control System - General Information And Diagnostics) >> Description And Operation >> Climate Control System >> Climate Control System Dual Automatic Temperature Control (DATC) - System Operation and Component Description
April 5, 2026: LEMON Manuals is launched! Read the announcement.

Climate Control System Dual Automatic Temperature Control (DATC) - System Operation and Component Description

WARNING: This page is about a different car, the 2016 Lincoln MKS. However, it is still accessible from the selected car via links, so may be relevant.
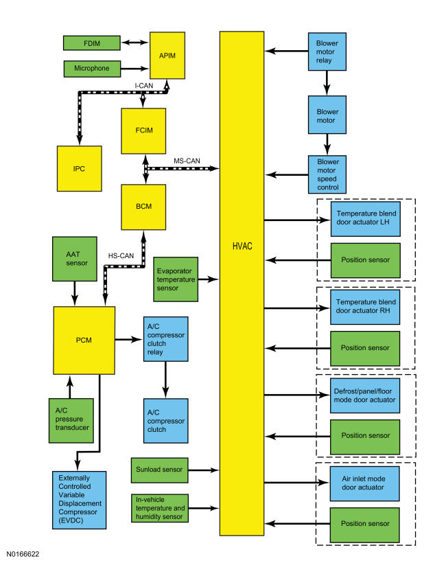
GFD89172Courtesy of FORD MOTOR COMPANY

Module Network Input Messages PCM 

Broadcast Message Originating Module Message Purpose
HVAC A/C request HVAC control module This message requests the A/C compressor to be engaged.
HVAC evaporative temperature HVAC control module This message contains the evaporator temperature. The PCM uses the evaporator temperature to determine the A/C compressor output.

Module Network Input Messages HVAC control module 

Broadcast Message Originating Module Message Purpose
Ambient air temperature PCM This message contains the filtered ambient air temperature information.
A/C clutch status PCM This message contains the status of the A/C compressor clutch.
Climate control requests FCIM This message contains all climate control system controls requests except blower motor speed.
Remote start status BCM This message contains the climate control system controls request for remote start.

The Dual Automatic Temperature Control (DATC) system maintains the selected vehicle interior temperature by heating and/or cooling the air.

The HVAC control module also includes:

For additional climate control description and operation, refer to Climate Control