LEMON Manuals: Even more car manuals for everyone: 1960-2025
Home >> Ford >> 2017 >> Fusion S >> Repair and Diagnosis >> Steering >> Steering Column (Except Hybrid) >> Description And Operation >> Steering Column - System Operation and Component Description >> System Operation >> System Diagram
April 5, 2026: LEMON Manuals is launched! Read the announcement.

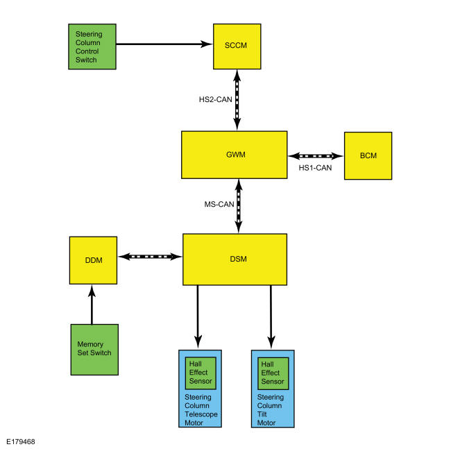
System Diagram

GFD190598Courtesy of FORD MOTOR COMPANY