LEMON Manuals: Even more car manuals for everyone: 1960-2025
Home >> Ford >> 2017 >> Mustang V6, 2D Convertible, Standard Trans >> Repair and Diagnosis (Single Page) >> Accessories & Equipment >> Anti-Theft Systems >> Handles, Locks, Latches And Entry Systems >> Description And Operation >> Handles, Locks, Latches and Entry Systems - System Operation and Component Description >> System Operation >> System Diagram
April 5, 2026: LEMON Manuals is launched! Read the announcement.

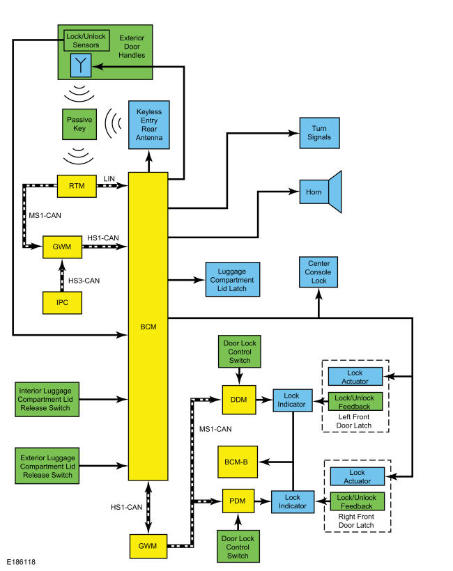
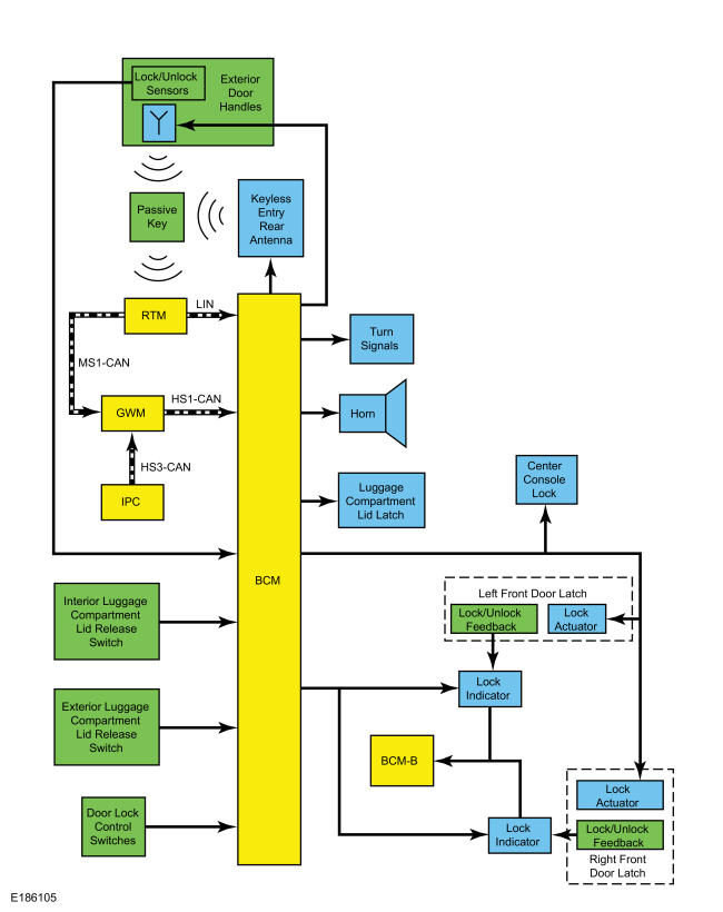
System Diagram

Without Memory Seat 

GFD133220Courtesy of FORD MOTOR COMPANY

With Memory Seat 

GFD133221Courtesy of FORD MOTOR COMPANY