LEMON Manuals: Even more car manuals for everyone: 1960-2025
Home >> Ford >> 2017 >> Mustang V6, 2D Convertible, Standard Trans >> Repair and Diagnosis >> Steering >> Power Steering >> Power Steering System >> Description And Operation >> Power Steering - System Operation and Component Description >> System Operation >> System Diagram
April 5, 2026: LEMON Manuals is launched! Read the announcement.

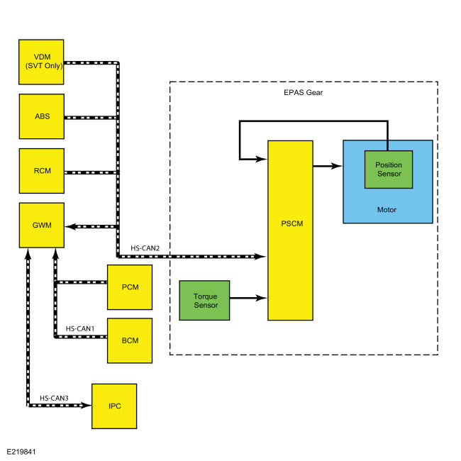
System Diagram

GFD128648Courtesy of FORD MOTOR COMPANY