LEMON Manuals: Even more car manuals for everyone: 1960-2025
Home >> Ford >> 2018 >> F-150 Limited, 4WD >> Repair and Diagnosis (Single Page) >> Heating, Ventilation & A/C (HVAC) >> HVAC Control Systems >> Climate Control System - General Information (1 Of 3) >> Description And Operation >> Climate Control System - Raptor, Vehicles With: Dual Automatic Temperature Control (DATC) - System Operation and Component Description >> System Operation >> System Diagram
April 5, 2026: LEMON Manuals is launched! Read the announcement.

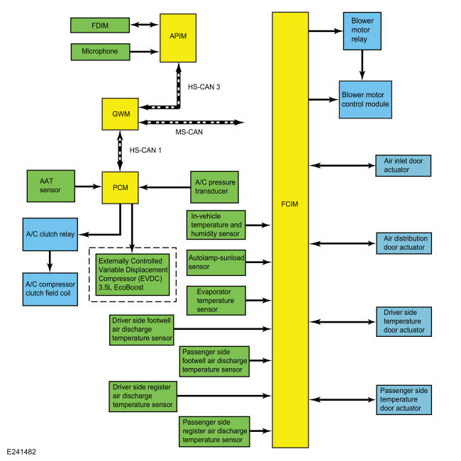
System Diagram

GFD252300Courtesy of FORD MOTOR COMPANY
Item Description
1 FDIM
2 Microphone
3 APIM
4 GWM
5 Ambient Air Temperature (AAT) sensor
6 PCM
7 A/C pressure transducer
8 A/C clutch relay
9 A/C compressor clutch field coil
10 Autolamp-sunload sensor
11 In-vehicle temperature and humidity sensor
12 Driver side footwell air discharge temperature sensor
13 Driver side register air discharge temperature sensor
14 Evaporator temperature sensor
15 FCIM
16 Air distribution door actuator
17 Driver side temperature door actuator
18 Passenger side temperature door actuator
19 Air inlet door actuator
20 Blower motor relay
21 Passenger side footwell air discharge temperature sensor
22 Passenger side register air discharge temperature sensor
23 Blower motor control module
24 Externally Controlled Variable Displacement Compressor (EVDC)