LEMON Manuals: Even more car manuals for everyone: 1960-2025
Home >> Ford >> 2018 >> F-150 Limited, RWD >> Repair and Diagnosis (Single Page) >> Heating, Ventilation & A/C (HVAC) >> HVAC Control Systems >> Climate Control System - General Information (1 Of 3) >> Description And Operation >> Climate Control System - Raptor, Vehicles With: Electronic Manual Temperature Control (EMTC) - System Operation and Component Description >> System Operation >> System Diagram
April 5, 2026: LEMON Manuals is launched! Read the announcement.

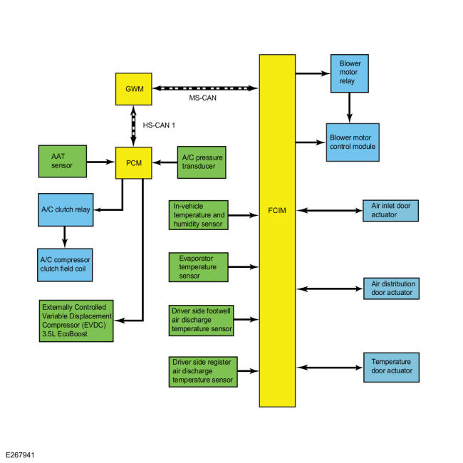
System Diagram

GFD252303Courtesy of FORD MOTOR COMPANY
Item Description
1 GWM
2 Ambient Air Temperature (AAT) sensor
3 PCM
4 A/C pressure transducer
5 A/C clutch relay
6 A/C compressor clutch field coil
7 In-vehicle temperature and humidity sensor
8 Driver side footwell air discharge temperature sensor
9 Driver side register air discharge temperature sensor
10 Evaporator temperature sensor
11 FCIM
12 Air distribution door actuator
13 Temperature door actuator
14 Air inlet door actuator
15 Blower motor relay
16 Blower motor control module
17 Externally Controlled Variable Displacement Compressor (EVDC) 3.5L EcoBoost