LEMON Manuals: Even more car manuals for everyone: 1960-2025
Home >> Ford >> 2018 >> F-150 Limited, RWD >> Repair and Diagnosis (Single Page) >> Steering >> Steering Column >> Description And Operation >> Steering Column - System Operation and Component Description >> Notes
April 5, 2026: LEMON Manuals is launched! Read the announcement.

Steering Column - System Operation and Component Description: Notes

Base Part Number: 3524 Base Part Number:3524

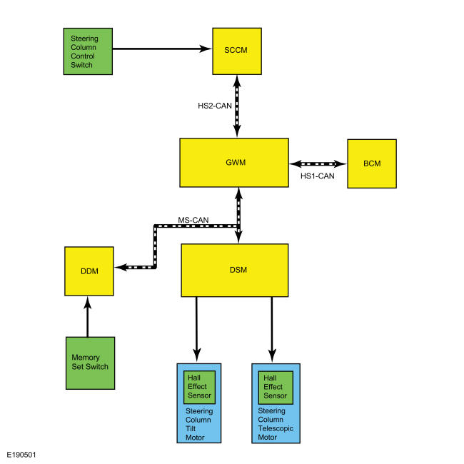
System Diagram

GFD240837Courtesy of FORD MOTOR COMPANY

System Operation