LEMON Manuals: Even more car manuals for everyone: 1960-2025
Home >> Ford >> 2018 >> F-150 Police Responder >> Repair and Diagnosis (Single Page) >> Transmission >> Transmission Control Systems >> Four-Wheel Drive Systems (1 Of 2) >> Description And Operation >> Four-Wheel Drive Systems - System Operation and Component Description >> System Operation >> System Diagram
April 5, 2026: LEMON Manuals is launched! Read the announcement.

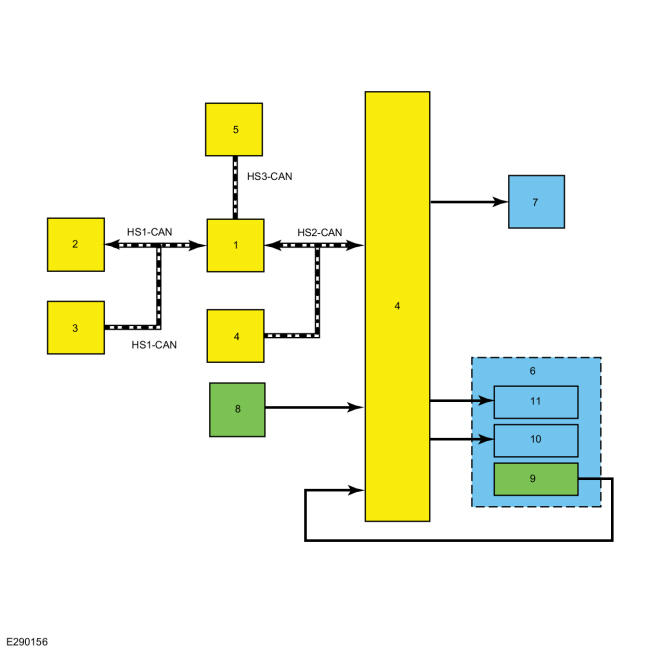
System Diagram

All Engines 

GFD246923Courtesy of FORD MOTOR COMPANY
Item Description
1 GWM
2 PCM/ECM
3 TCM
4 ABS
5 IPC
6 Transfer Case
7 IWE
8 Mode Select Switch (MSS)
9 Position Sensors
10 Shift Motor
11 Clutch Solenoid