LEMON Manuals: Even more car manuals for everyone: 1960-2025
Home >> Ford >> 2018 >> Focus S, Automatic DCT Trans >> Repair and Diagnosis >> External Pages >> Different variant/trim >> Section 71 (Module Communications Network (Electric Vehicle)) >> Description And Operation >> Communications Network - System Operation and Component Description >> System Diagram
April 5, 2026: LEMON Manuals is launched! Read the announcement.

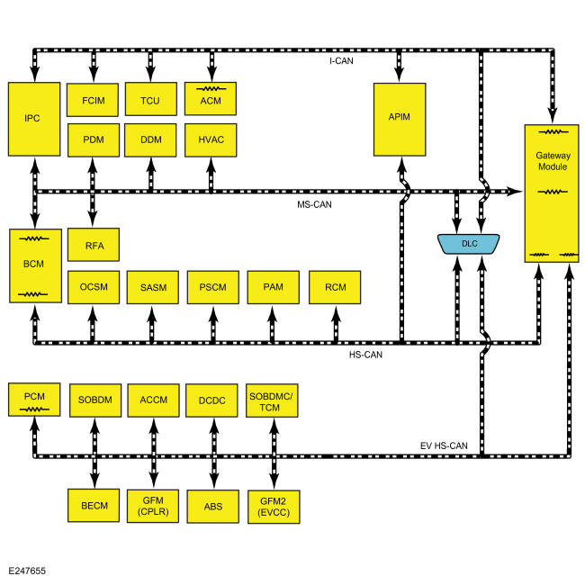
System Diagram

WARNING: This page is about a different variant/trim than selected.
GFD358416Courtesy of FORD MOTOR COMPANY