LEMON Manuals: Even more car manuals for everyone: 1960-2025
Home >> Ford >> 2018 >> Focus S, Standard Trans >> Repair and Diagnosis >> External Pages >> Different car >> Section 187 (Auxiliary Climate Control System) >> Description And Operation >> Auxiliary Climate Control >> System Operation >> System Diagram
April 5, 2026: LEMON Manuals is launched! Read the announcement.

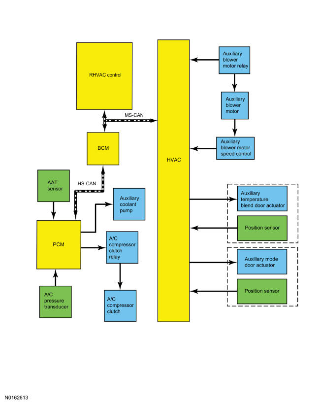
System Diagram

WARNING: This page is about a different car, the 2017 Lincoln Navigator and 2017 Ford Expedition. However, it is still accessible from the selected car via links, so may be relevant.
GFD136771Courtesy of FORD MOTOR COMPANY