LEMON Manuals: Even more car manuals for everyone: 1960-2025
Home >> Ford >> 2018 >> Focus S, Standard Trans >> Repair and Diagnosis >> External Pages >> Different car >> Section 232 (Steering Column) >> Description And Operation >> Steering Column - System Operation and Component Description >> Notes
April 5, 2026: LEMON Manuals is launched! Read the announcement.

Steering Column - System Operation and Component Description: Notes

WARNING: This page is about a different car, the 2018 Lincoln Navigator. However, it is still accessible from the selected car via links, so may be relevant.

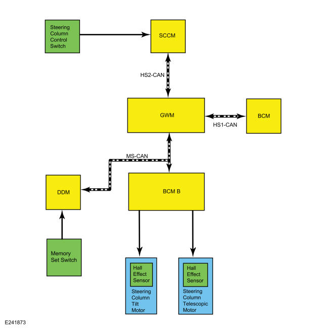
System Diagram

GFD272101Courtesy of FORD MOTOR COMPANY
Item Description
1 DDM
2 SCCM
3 Memory Set Switch
4 BCM B
5 BCM
6 MS-CAN
7 HS2-CAN
8 Steering Column Control Switch
9 Steering Column Tilt Motor
10 Hall Effect Sensor
11 GWM
12 Steering Column Telescopic Motor
13 Hall Effect Sensor
14 HS1-CAN

System Operation