LEMON Manuals: Even more car manuals for everyone: 1960-2025
Home >> Ford >> 2018 >> Focus ST >> Repair and Diagnosis >> External Pages >> Different car >> Section 11 (OEM Wiring Diagrams) >> Module Communications Network
April 5, 2026: LEMON Manuals is launched! Read the announcement.

Module Communications Network

WARNING: This page is about a different car, the 2016 Ford Expedition. However, it is still accessible from the selected car via links, so may be relevant.
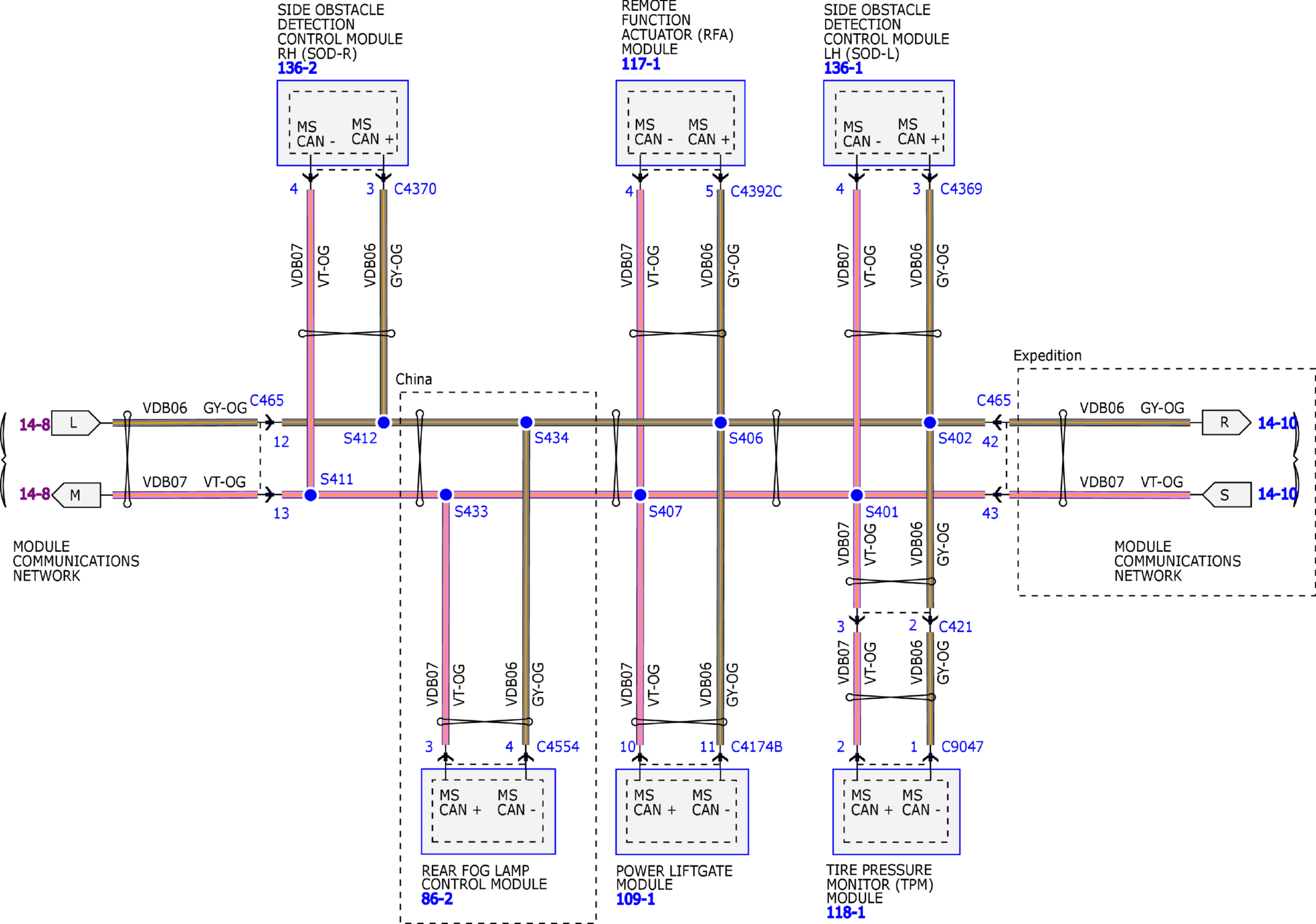
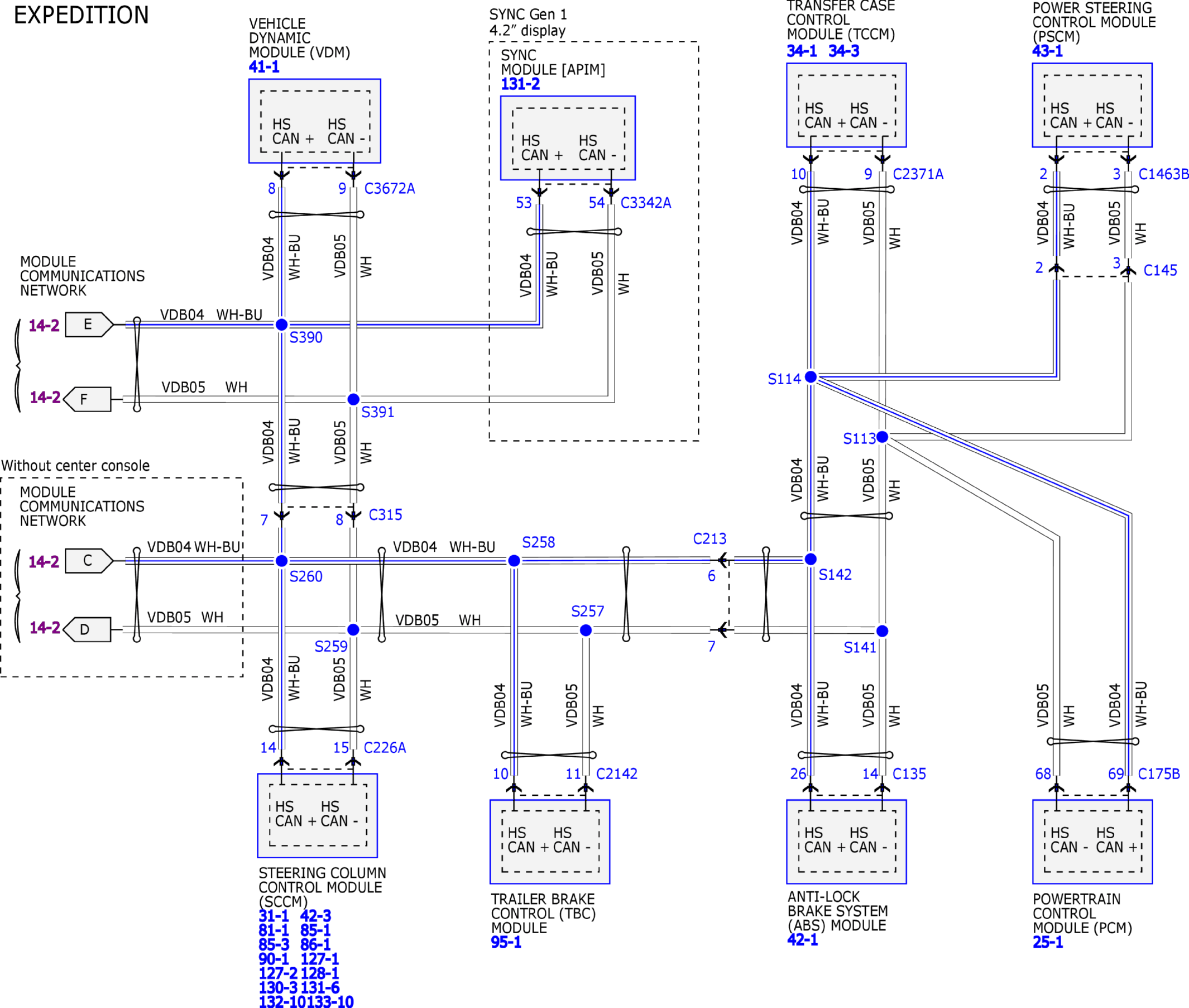
Fig 1: Module Communications Network Wiring Diagram (1 of 12)
GFDW60077Courtesy of FORD MOTOR COMPANY
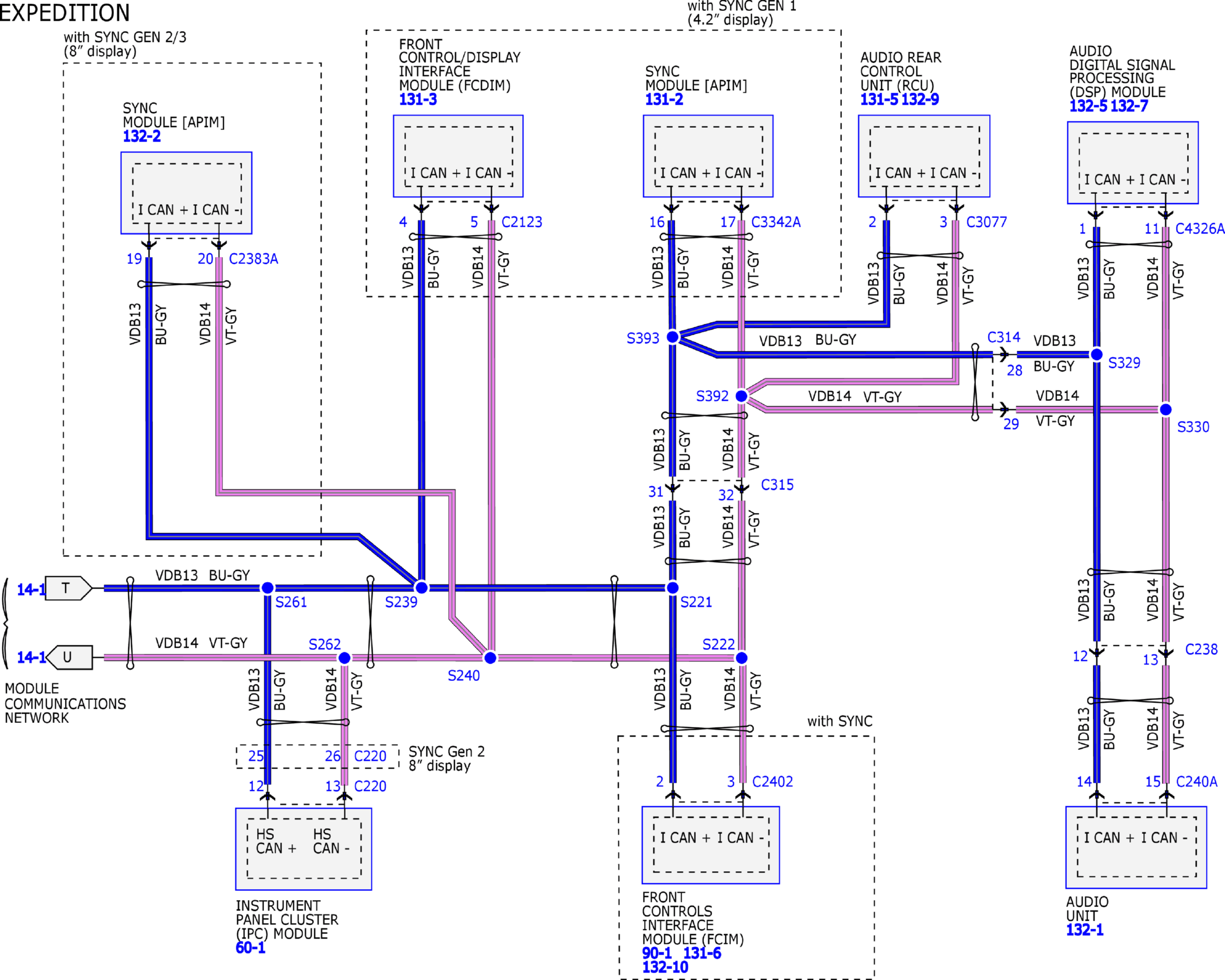
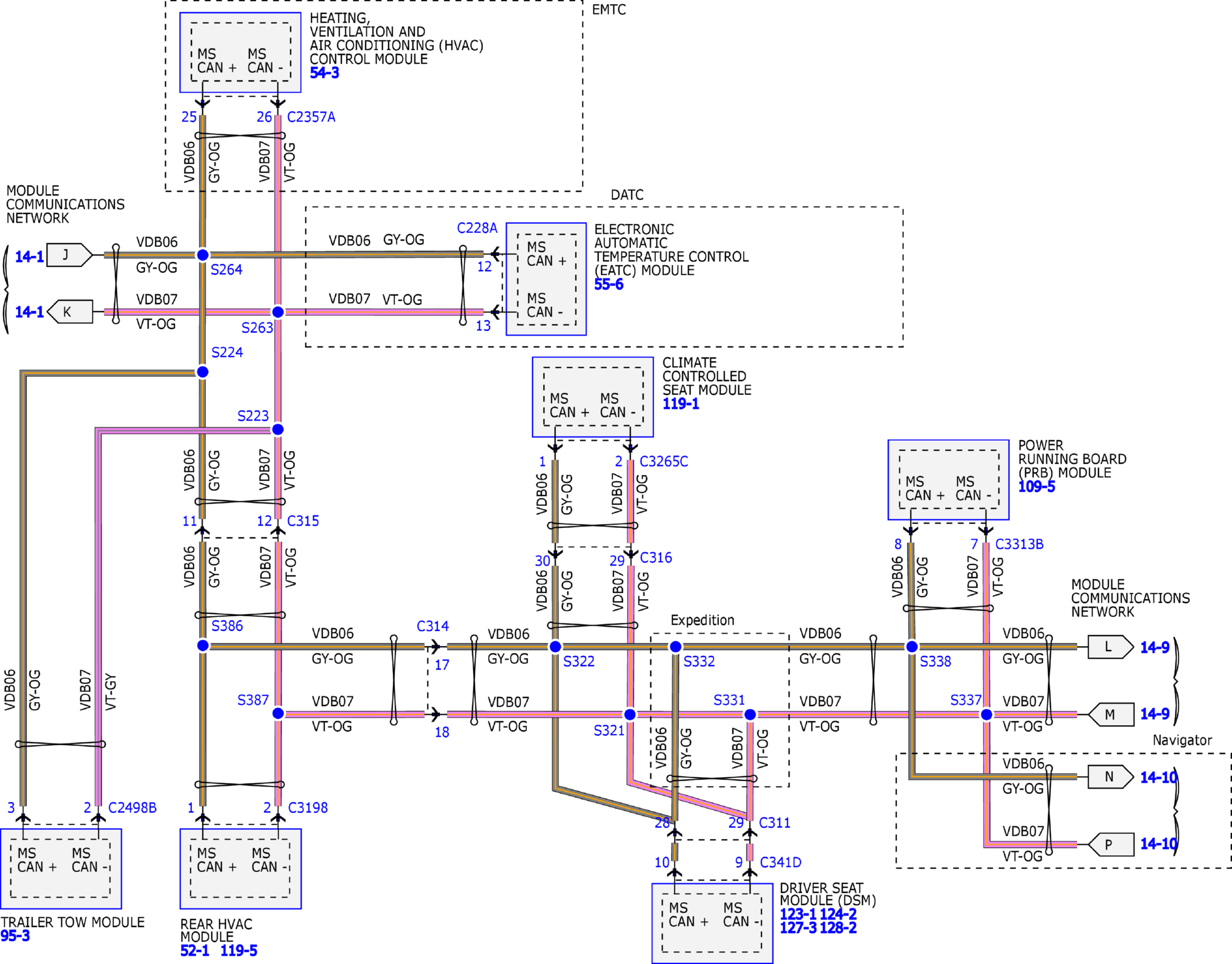
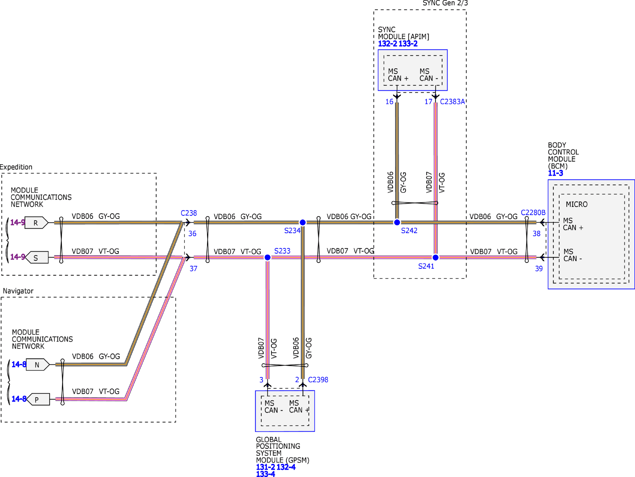
Fig 2: Module Communications Network Wiring Diagram (2 of 12)
GFDW60078Courtesy of FORD MOTOR COMPANY
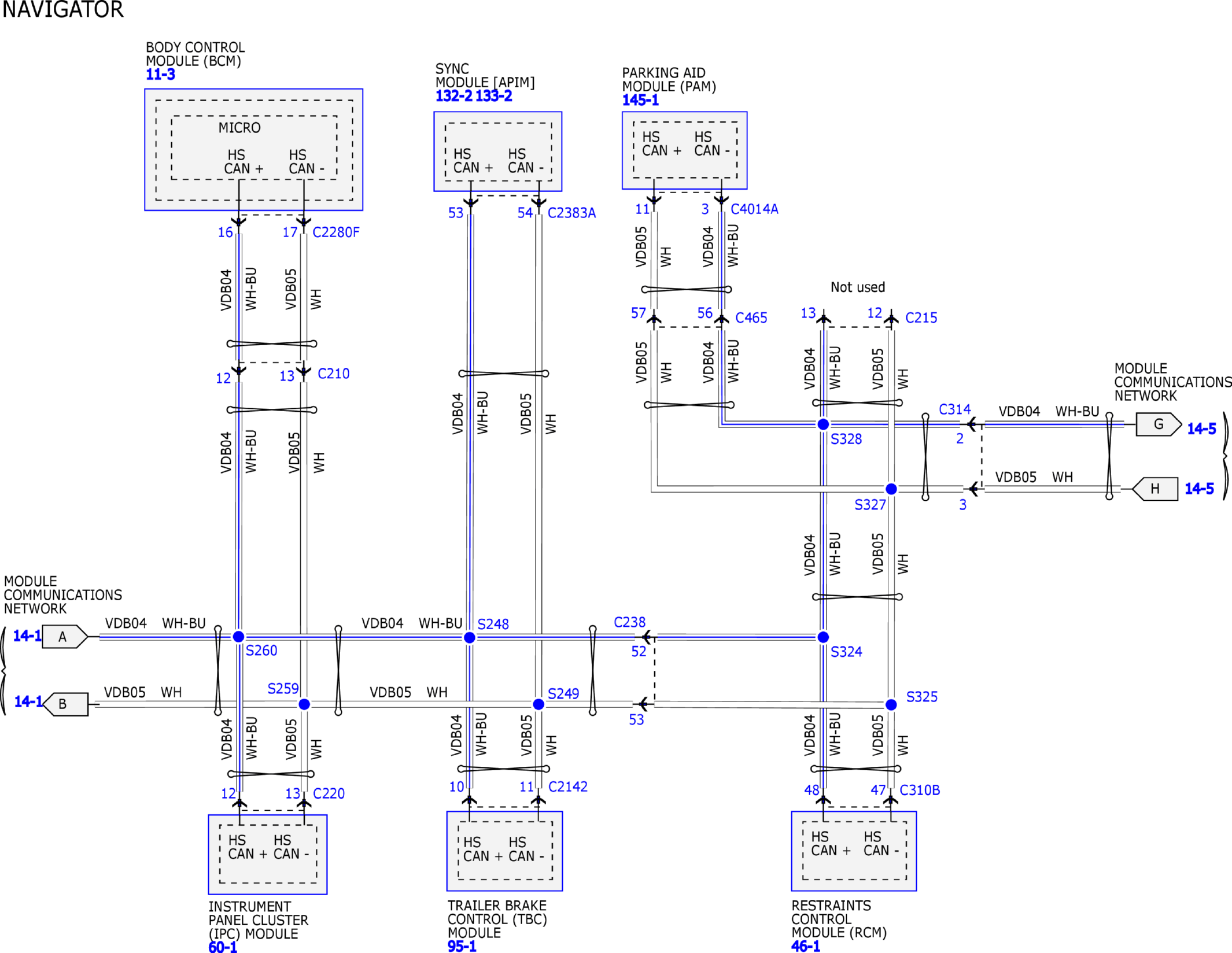
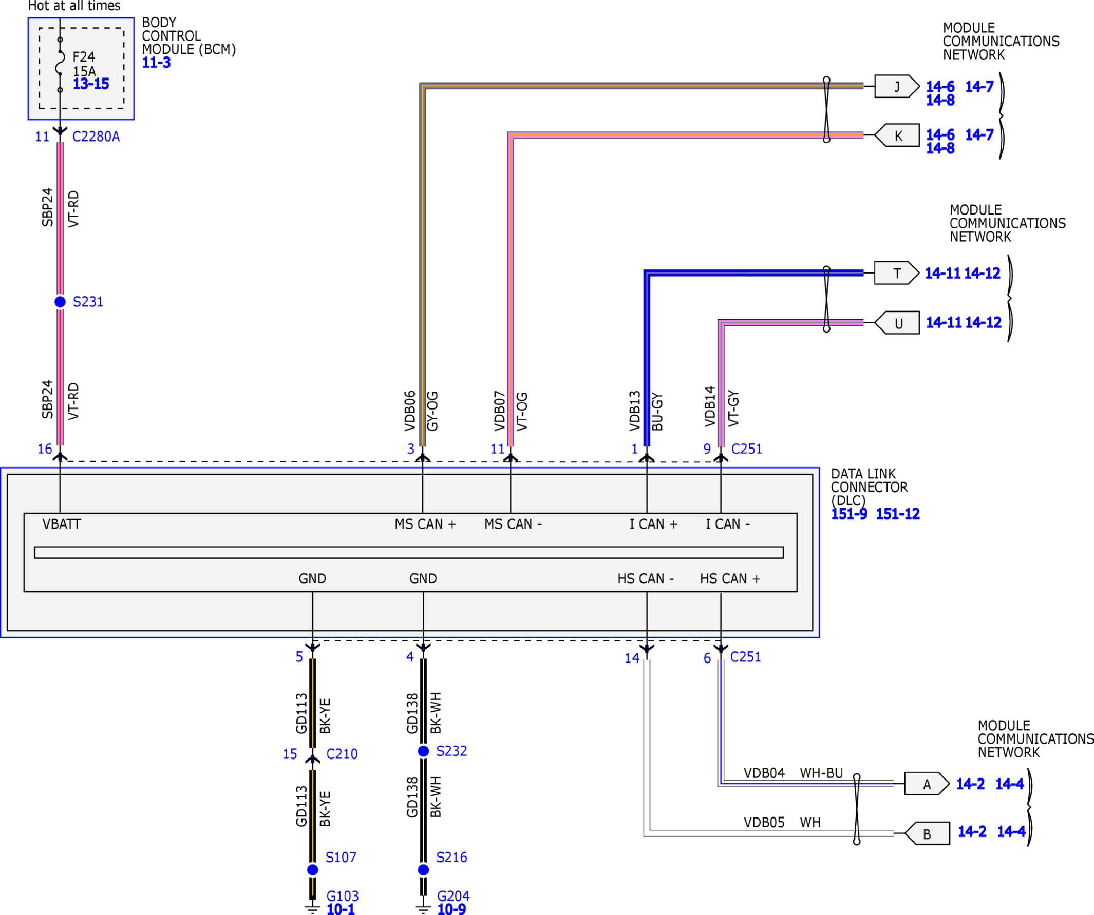
Fig 3: Module Communications Network Wiring Diagram (3 of 12)
GFDW60079Courtesy of FORD MOTOR COMPANY
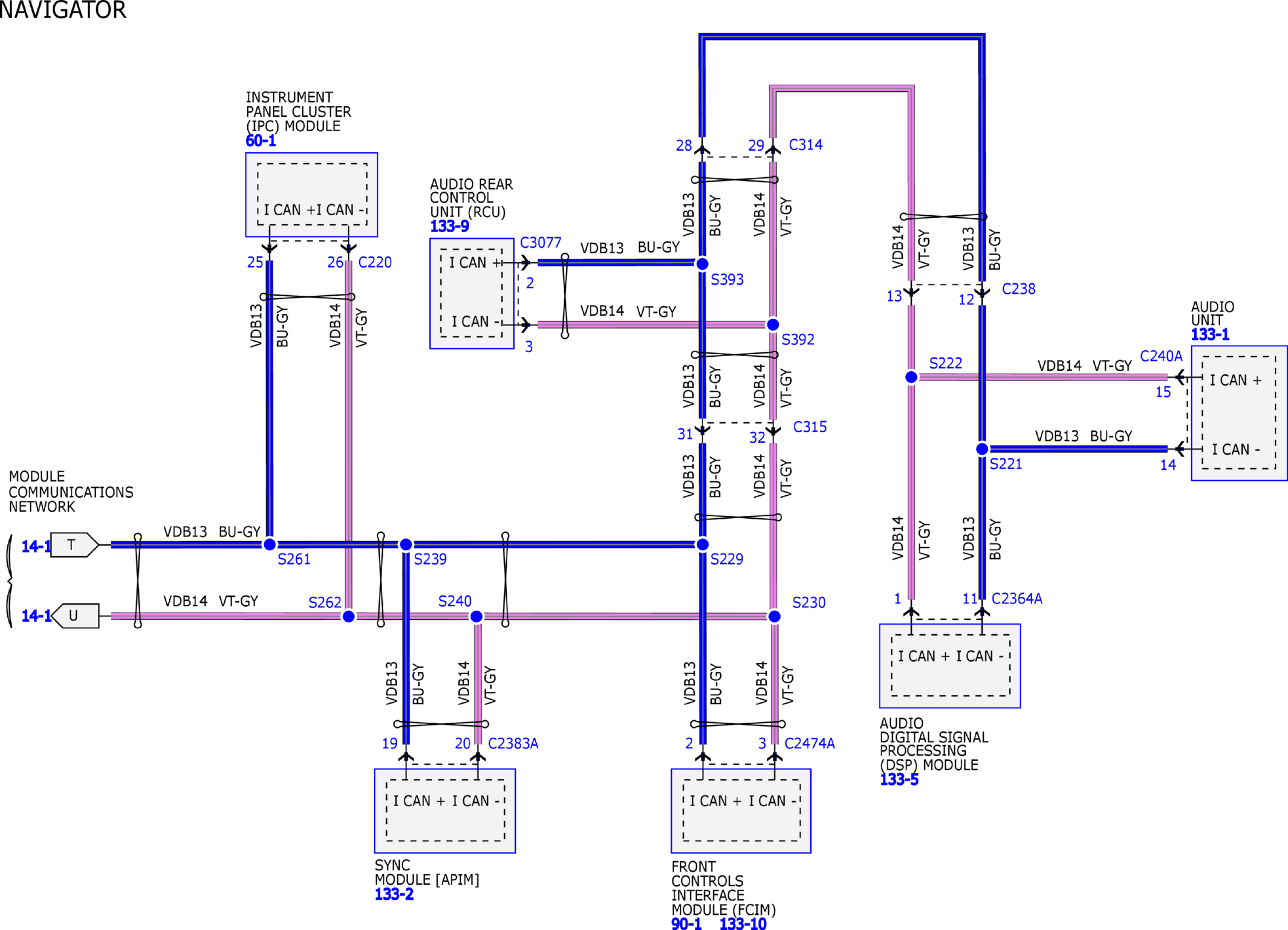
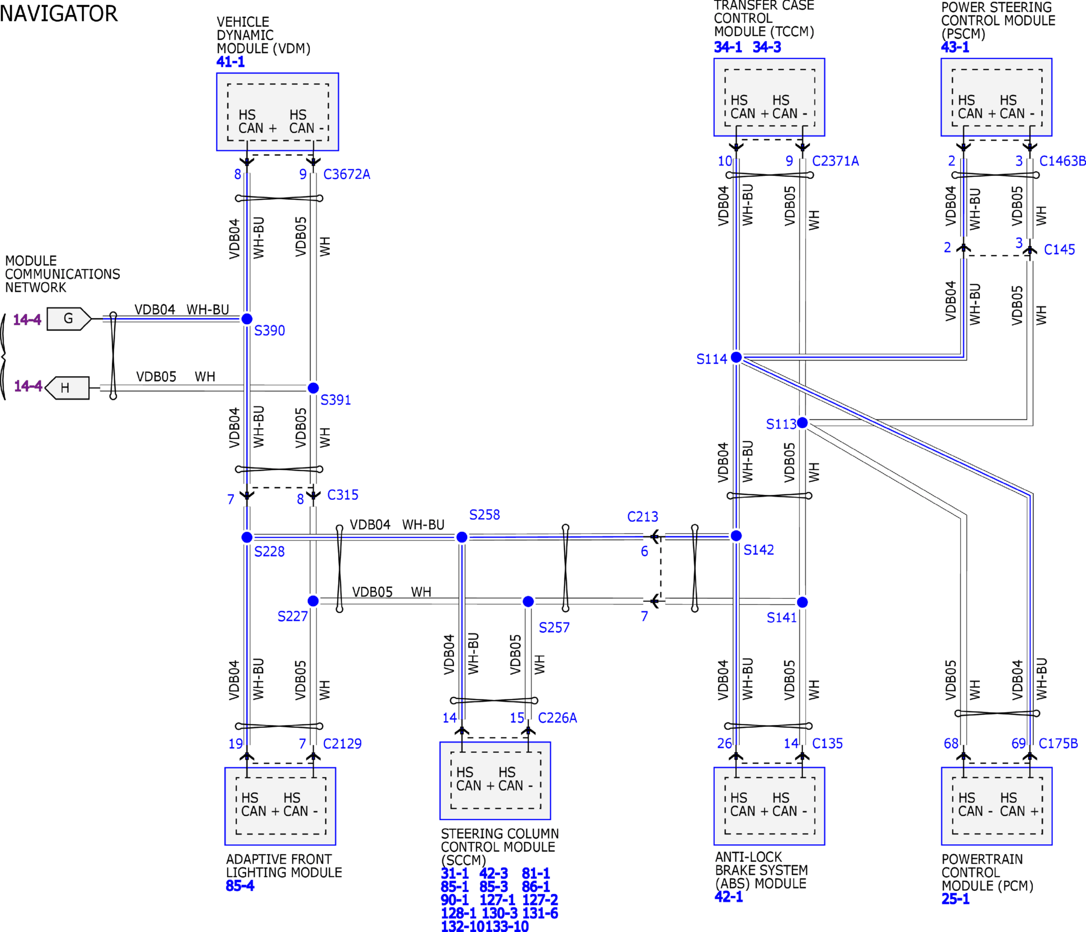
Fig 4: Module Communications Network Wiring Diagram (4 of 12)
GFDW60080Courtesy of FORD MOTOR COMPANY
Fig 5: Module Communications Network Wiring Diagram (5 of 12)
GFDW60081Courtesy of FORD MOTOR COMPANY
Fig 6: Module Communications Network Wiring Diagram (6 of 12)
GFDW60082Courtesy of FORD MOTOR COMPANY
Fig 7: Module Communications Network Wiring Diagram (7 of 12)
GFDW60083Courtesy of FORD MOTOR COMPANY
Fig 8: Module Communications Network Wiring Diagram (8 of 12)
GFDW60084Courtesy of FORD MOTOR COMPANY
Fig 9: Module Communications Network Wiring Diagram (9 of 12)
GFDW60085Courtesy of FORD MOTOR COMPANY
Fig 10: Module Communications Network Wiring Diagram (10 of 12)
GFDW60086Courtesy of FORD MOTOR COMPANY
Fig 11: Module Communications Network Wiring Diagram (11 of 12)
GFDW60087Courtesy of FORD MOTOR COMPANY
Fig 12: Module Communications Network Wiring Diagram (12 of 12)
GFDW60088Courtesy of FORD MOTOR COMPANY