LEMON Manuals: Even more car manuals for everyone: 1960-2025
Home >> Ford >> 2018 >> Focus ST >> Repair and Diagnosis >> External Pages >> Different car >> Section 274 (Interior Lighting) >> Description And Operation >> Interior Lighting - System Operation and Component Description >> System Operation >> System Diagram
April 5, 2026: LEMON Manuals is launched! Read the announcement.

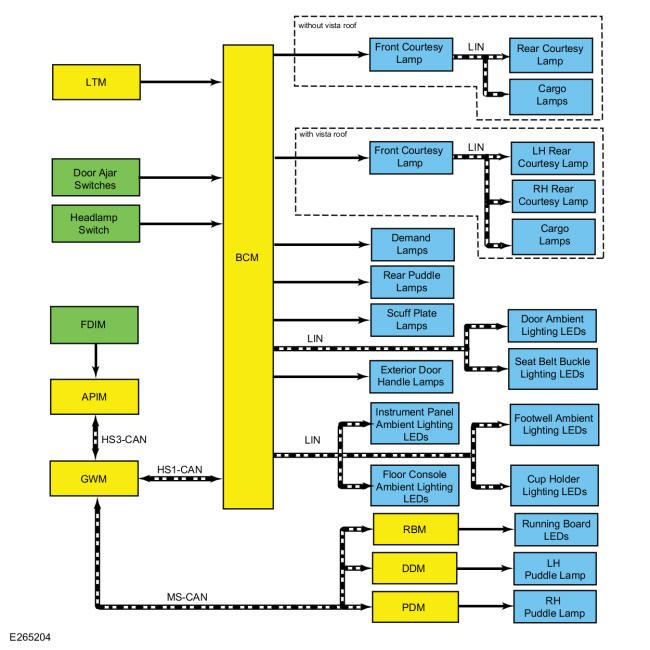
System Diagram

WARNING: This page is about a different car, the 2018 Lincoln Navigator. However, it is still accessible from the selected car via links, so may be relevant.
GFD274635Courtesy of FORD MOTOR COMPANY
Item Description
1 with vista roof
2 Cup Holder Lighting LEDs
3 HS-CAN1
4 DDM
5 LH Puddle Lamp
6 RH Puddle Lamp
7 PDM
8 MS-CAN
9 Seat Belt Buckle Lighting LEDs
10 LIN
11 Door Ambient Lighting LEDs
12 LIN
13 Front Courtesy Lamp
14 LH Rear Courtesy Lamp
15 RH Rear Courtesy Lamp
16 Cargo Lamps
17 APIM
18 HS-CAN3
19 FDIM
20 GWM
21 Headlamp Switch
22 Door Ajar Switches
23 RGTM
24 without vista roof
25 LIN
26 Front Courtesy Lamp
27 Rear Courtesy Lamp
28 Cargo Lamps
29 Demand Lamps
30 Rear Puddle Lamps
31 LIN
32 Footwell Ambient Lighting LEDs
33 Instrument Panel Ambient Lighting LEDs
34 Floor Console Ambient Lighting LEDs
35 BCM
36 RBM
37 Running Board LEDs
38 Scuff Plate Lamps
39 Exterior Door Handle Lamps