LEMON Manuals: Even more car manuals for everyone: 1960-2025
Home >> Ford >> 2018 >> Focus Titanium, 4D Sedan >> Repair and Diagnosis (Single Page) >> Heating, Ventilation & A/C (HVAC) >> HVAC Control Systems >> Climate Control System - General Information (Except Electric) (1 Of2) >> Description And Operation >> Climate Control System - Vehicles With: Dual Automatic Temperature Control (DATC) - System Operation and Component Description >> System Diagram
April 5, 2026: LEMON Manuals is launched! Read the announcement.

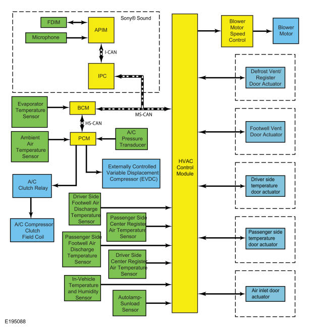
System Diagram

GFD269327Courtesy of FORD MOTOR COMPANY
Item Description
1 Sony® sound
2 Driver side footwell discharge air temperature sensor
3 Blower motor speed control
4 BCM
5 Evaporator temperature sensor
6 A/C pressure transducer
7 PCM
8 Externally Controlled Variable Displacement Compressor (EVDC)
9 Blower motor
10 FDIM
11 Microphone
12 APIM
13 IPC
14 HVAC control module
15 Ambient Air Temperature (AAT) sensor
16 Driver side center register discharge air temperature sensor
17 Passenger side footwell discharge air temperature sensor
18 Passenger side center register discharge air temperature sensor
19 In-vehicle temperature and humidity sensor
20 Sunload sensor
21 A/C clutch relay
22 A/C compressor clutch field coil
23 Air inlet door actuator
24 Driver side temperature door actuator
25 Passenger side temperature door actuator
26 Defrost vent/register door actuator
27 Footwell vent door actuator