LEMON Manuals: Even more car manuals for everyone: 1960-2025
Home >> Ford >> 2018 >> Mustang EcoBoost, 2D Convertible, Standard Trans >> Repair and Diagnosis (Single Page) >> Steering >> Power Steering >> Description And Operation >> Power Steering - System Operation and Component Description >> System Operation >> System Diagram
April 5, 2026: LEMON Manuals is launched! Read the announcement.

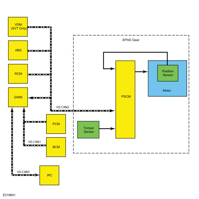
System Diagram

GFD284949Courtesy of FORD MOTOR COMPANY