LEMON Manuals: Even more car manuals for everyone: 1960-2025
Home >> Ford >> 2018 >> Taurus SEL, FWD, Gas >> Repair and Diagnosis (Single Page) >> Heating, Ventilation & A/C (HVAC) >> HVAC Control Systems >> Climate Control System - General Information And Diagnostics >> Description And Operation >> Climate Control System >> Climate Control System - Vehicles With: Electronic Manual Temperature Control(EMTC) - System Operation and Component Description
April 5, 2026: LEMON Manuals is launched! Read the announcement.

Climate Control System - Vehicles With: Electronic Manual Temperature Control(EMTC) - System Operation and Component Description

GFD342071Courtesy of FORD MOTOR COMPANY

System Operation 

Network Message Charts

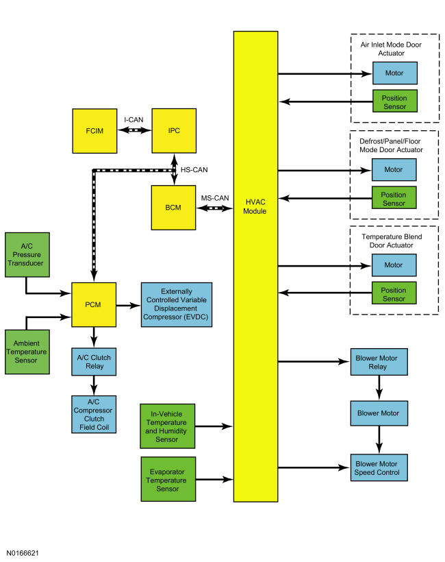
Module Network Input Messages Powertrain Control Module(PCM) 

Broadcast Message Originating Module Message Purpose
HVAC A/C request HVAC control module This message requests the A/C compressor to be engaged.
HVAC evaporative temperature HVAC control module This message contains the evaporator temperature. The PCM uses the evaporator temperature to determine the A/C compressor output.

Module Network Input Messages HVAC control module 

Broadcast Message Originating Module Message Purpose
A/C clutch status PCM This message contains the status of the A/C compressor clutch.
Ambient air temperature PCM This message contains the filtered ambient air temperature information.

The HVAC control module also includes:

For additional climate control description and operation, refer to Climate Control