LEMON Manuals: Even more car manuals for everyone: 1960-2025
Home >> Ford >> 2018 >> Taurus SHO >> Repair and Diagnosis >> External Pages >> Different car >> Section 268 (Interior Lighting) >> Description And Operation >> Interior Lighting - System Operation and Component Description >> System Diagram
April 5, 2026: LEMON Manuals is launched! Read the announcement.

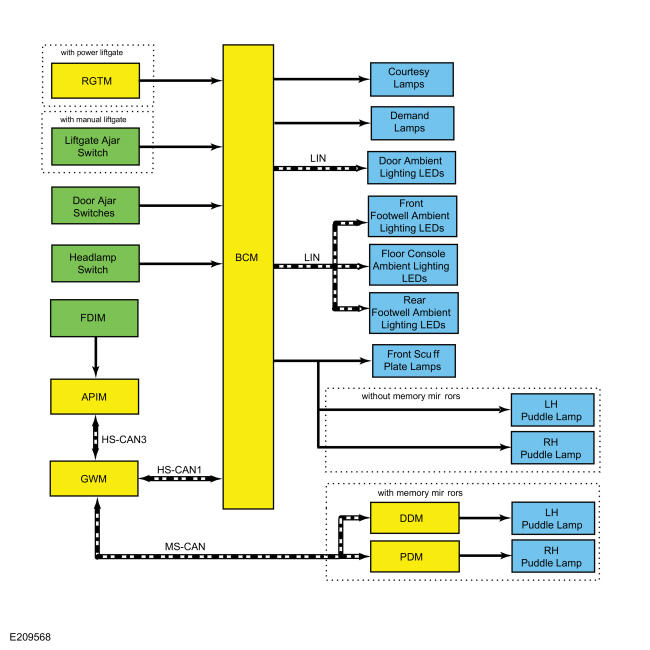
System Diagram

WARNING: This page is about a different car, the 2018 Ford Police Interceptor Utility and 2018 Ford Explorer. However, it is still accessible from the selected car via links, so may be relevant.
GFD335166Courtesy of FORD MOTOR COMPANY