LEMON Manuals: Even more car manuals for everyone: 1960-2025
Home >> Ford >> 2018 >> Transit-150 Base, 3.2L Eng VIN V >> Repair and Diagnosis (Single Page) >> Transmission >> Automatic Trans >> Automatic Transmission, Transfer Case And Power Transfer Unit - 6-Speed Automatic Transmission - 6R80 (1 Of 2) >> Description And Operation >> Transmission Description - System Operation and Component Description >> System Diagram >> 3.2L Diesel System Diagram
April 5, 2026: LEMON Manuals is launched! Read the announcement.

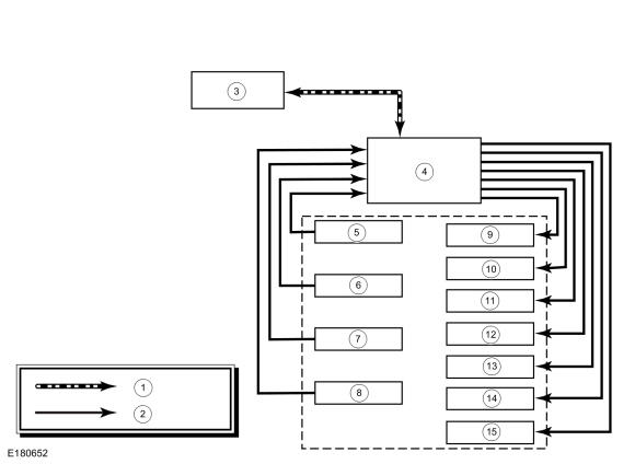
3.2L Diesel System Diagram

GFD310337Courtesy of FORD MOTOR COMPANY
Item Description
1 HS-CAN
2 Hardwire Connection
3 PCM
4 TCM
5 TFT
6 TR
7 TSS
8 OSS
9 LPC
10 SSA
11 SSB
12 SSC
13 SSD
14 SSE
15 TCC