LEMON Manuals: Even more car manuals for everyone: 1960-2025
Home >> Ford >> 2019 >> Escape S >> Repair and Diagnosis >> External Pages >> Different car >> Section 13 (OEM Wiring Diagrams) >> Module Communications Network
April 5, 2026: LEMON Manuals is launched! Read the announcement.

Module Communications Network

WARNING: This page is about a different car, the 2017 Ford Escape. However, it is still accessible from the selected car via links, so may be relevant.
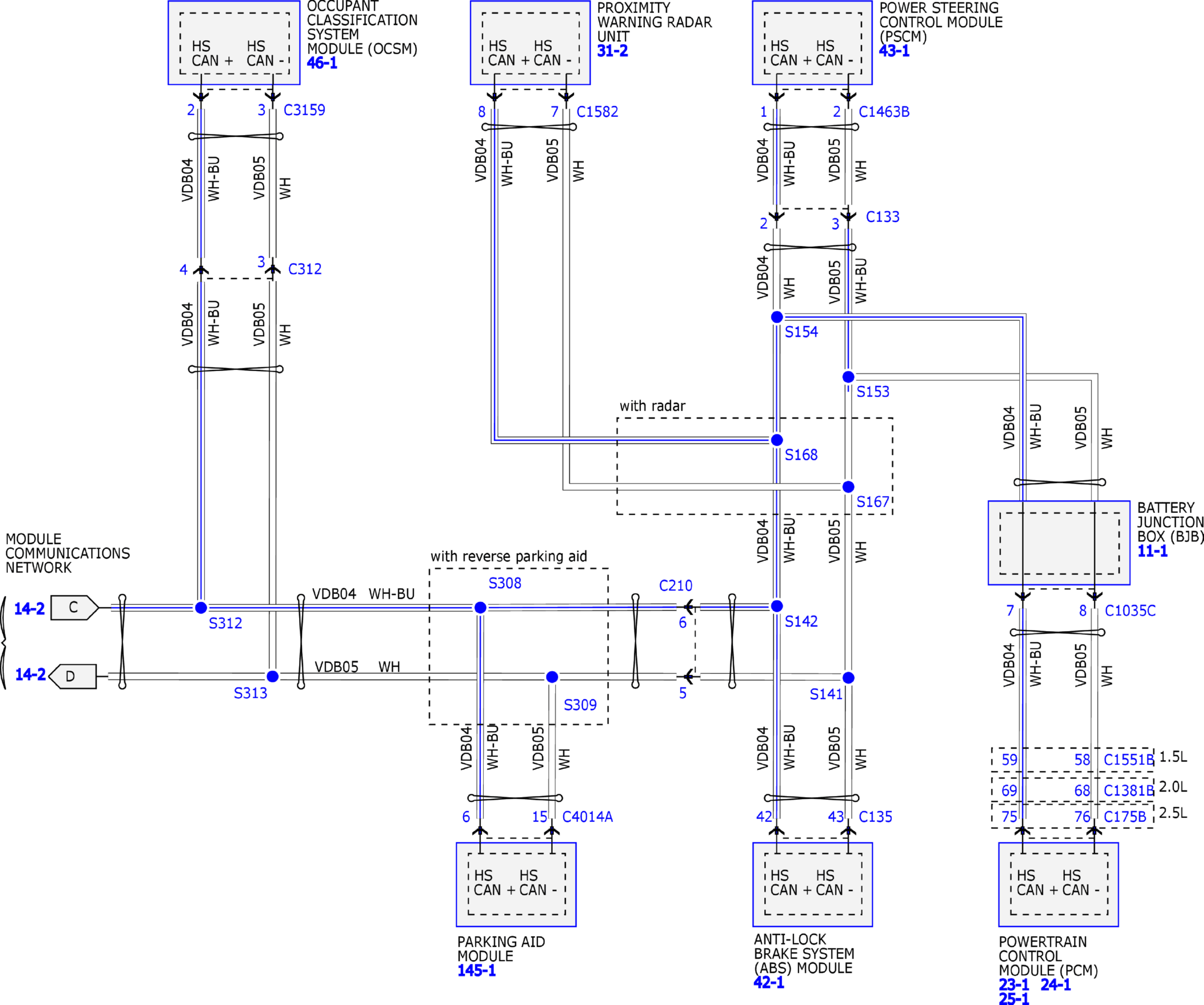
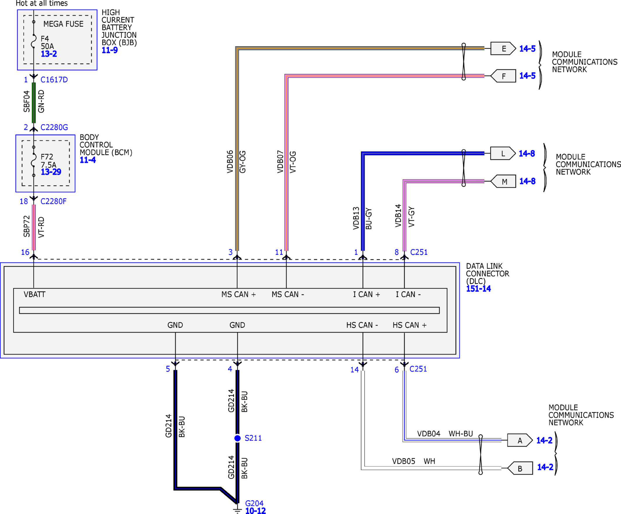
Fig 1: Module Communications Network Wiring Diagram (1 of 9)
GFDW76509Courtesy of FORD MOTOR COMPANY
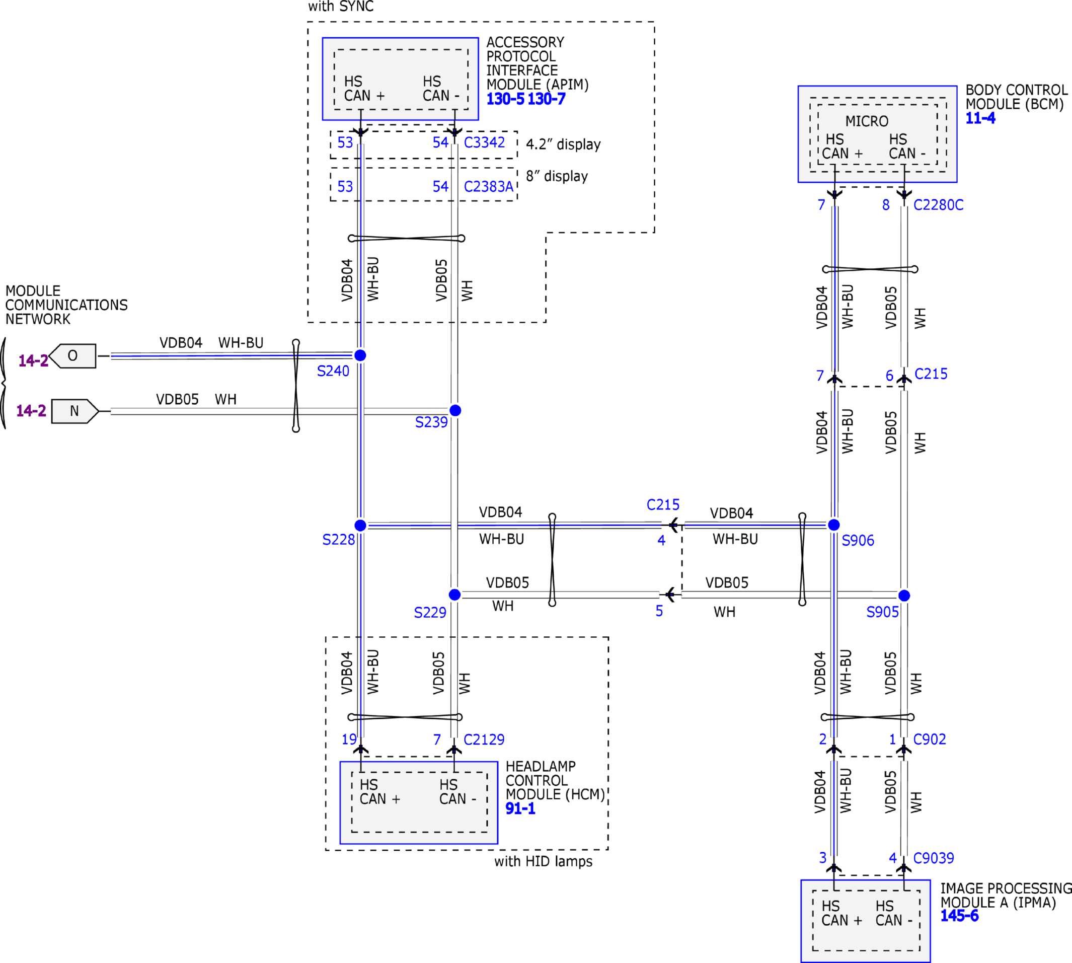
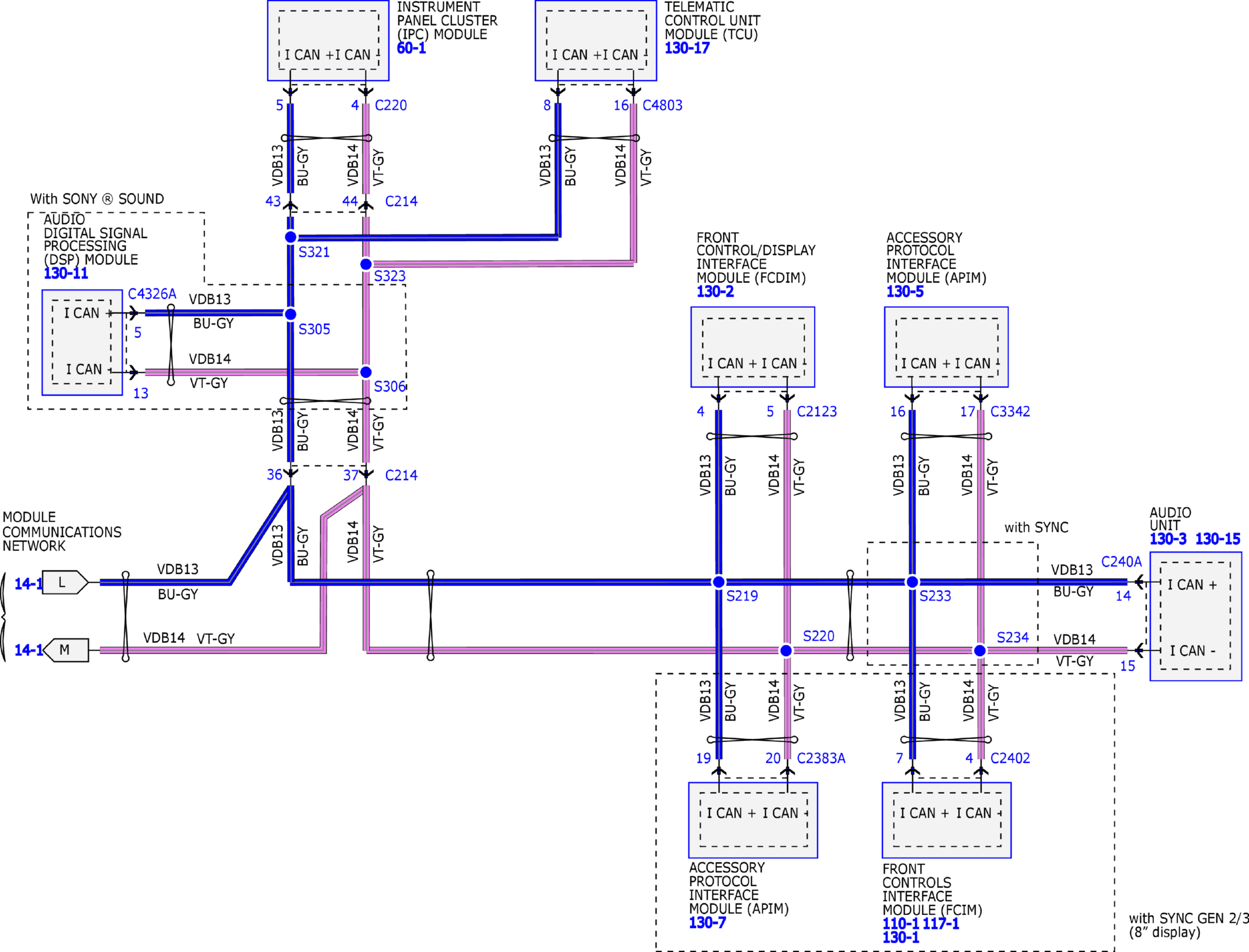
Fig 2: Module Communications Network Wiring Diagram (2 of 9)
GFDW76510Courtesy of FORD MOTOR COMPANY
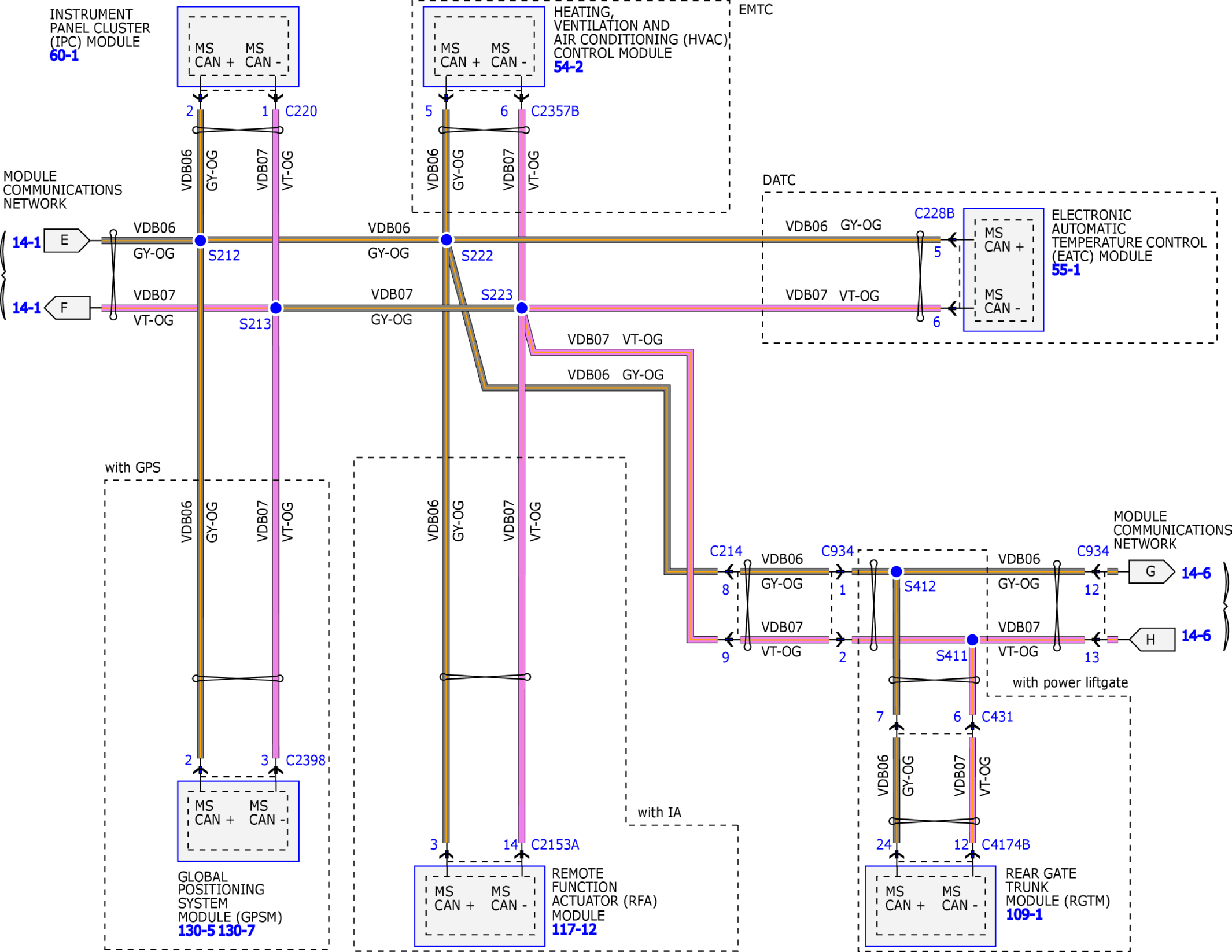
Fig 3: Module Communications Network Wiring Diagram (3 of 9)
GFDW76511Courtesy of FORD MOTOR COMPANY
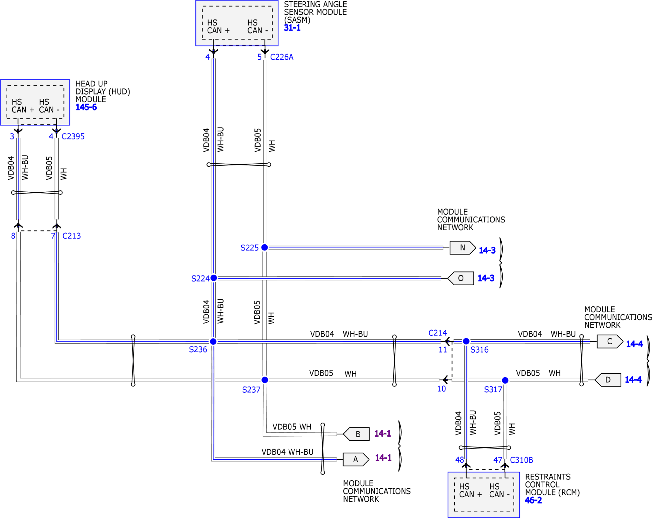
Fig 4: Module Communications Network Wiring Diagram (4 of 9)
GFDW76512Courtesy of FORD MOTOR COMPANY
Fig 5: Module Communications Network Wiring Diagram (5 of 9)
GFDW76513Courtesy of FORD MOTOR COMPANY
Fig 6: Module Communications Network Wiring Diagram (6 of 9)
GFDW76514Courtesy of FORD MOTOR COMPANY
Fig 7: Module Communications Network Wiring Diagram (7 of 9)
GFDW76515Courtesy of FORD MOTOR COMPANY
Fig 8: Module Communications Network Wiring Diagram (8 of 9)
GFDW76516Courtesy of FORD MOTOR COMPANY
Fig 9: Module Communications Network Wiring Diagram (9 of 9)
GFDW76517Courtesy of FORD MOTOR COMPANY